Essays.club - Получите бесплатные рефераты, курсовые работы и научные статьи
Поиск

Организация процесса приготовления и реализации горячих блюд для ресторана русской кухни

Автор:   •  Март 3, 2023  •  Курсовая работа  •  8,022 Слов (33 Страниц)  •  771 Просмотры

Страница 1 из 33

КУРСОВАЯ РАБОТА

ОРГАНИЗАЦИЯ ПРОЦЕССА ПРИГОТОВЛЕНИЯ И РЕАЛИЗАЦИИ ГОРЯЧИХ БЛЮД ДЛЯ РЕСТОРАНА РУССКОЙ КУХНИ

ПМ.02 Организация и ведение процессов приготовления, оформления и подготовки к реализации горячих блюд, кулинарных изделий, закусок сложного ассортимента с учетом потребностей различных категорий потребителей видов и форм обслуживания

43.02.15 Поварское и кондитерское дело

п. Хор, 2023 г.

СОДЕРЖАНИЕ

ВВЕДЕНИЕ        3

1 Организация процессов приготовления и способов реализации горячих блюд русской кухни        5

1.1 Историческая справка        5

1.2 Особенности технологии приготовления и способ реализации горячих блюд русской кухни        8

1.3 Товароведная характеристика основного используемого сырья для приготовления блюда        13

1.4 Организация приготовления горячих блюд        22

2 Ассортимент выпускаемолй продукции для горячего цеха ресторана русской кухни        27

2.1 Разработка технологической карты        27

2.2 Разработка технико-технологической карты на блюдо «Рыбка по-русски»        29

ЗАКЛЮЧЕНИЕ        36

СПИСОК ЛИТЕРАТУРЫ        38

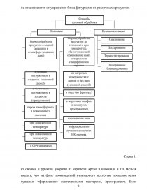
Приложение 1        40

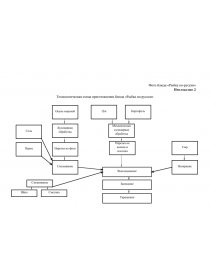
Приложение 2        41

Приложение 3        42

ВВЕДЕНИЕ

Актуальность темы курсовой работы обусловлена тем, что питание - одно из главных условий существования человека. Количество, качество, ассортимент потребляемых пищевых продуктов, своевременность и регулярность приема пищи решающим образом влияют на жизнедеятельность организма. В то же индустрия общественного питания в рыночной экономике находится в постоянном движении, поэтому оптимизация оперативного планирования структурного подразделения актуальна, а рестораны – одно из немногих мест на земле, где работают все наши органы чувств, вызывая общее ощущение удовольствия. Для оценки пищи, обслуживания и самой атмосферы ресторана служат: вкусовые, зрительные, слуховые, тактичные и обонятельные ощущения. Успешная деятельность ресторана зависит от многих факторов, начинающихся от формулирования общей философии ведения этого бизнеса и, заканчивая контролем над тем, как эта философия реально претворяется в жизнь. А искусство приготовления пищи является одной из самых древних областей человеческой деятельности, ведущей свое происхождение от первобытных людей.

 Основными целями данной работы являются: углубление; обобщение; систематизация и закрепление полученных компетенций по организации процесса приготовления и способов реализации горячих блюд традиционной русской кухни

В соответствии с поставленными целями были определены следующие задачи:

- изучить теоретические и практические основы организации процесса приготовления и способов реализации горячих блюд;

- описать технологический процесс приготовления и способов реализации горячих блюд.

- изложить товароведную характеристику используемого сырья;

- сформировать ассортимент кулинарной продукции традиционной русской кухни;

- разработать производственную программу горячего;

- разработать виды горячих блюд традиционной русской кухни;

- организовать контроль за соблюдением качества выпускаемой продукции.

Объектом исследования данной курсовой работы являются технологические процессы предприятий ресторанного сервиса.

Предметом исследования выступают проблемы и особенности организации процесса приготовления и реализации  горячих блюд русской кухни.

Информационная база включает учебники и учебные пособия таких авторов, как Качурина, Васюкова, Самородова, Анфимова, Рагель, Золин и др.; монография «Русская кухня» Меджитовой; справочники, технические и технологические документы предприятий питания; интернет-ресурсы кулинарного направления. Полный перечень источников приведен в списке литературы.

...

Скачать:   txt (100.4 Kb)   pdf (471.2 Kb)   docx (829.4 Kb)  
Продолжить читать еще 32 страниц(ы) »
Доступно только на Essays.club