Essays.club - Получите бесплатные рефераты, курсовые работы и научные статьи
Поиск

Разработка проекта подсистемы расчета заработной платы персонала предприятия

Автор:   •  Февраль 2, 2018  •  Курсовая работа  •  4,976 Слов (20 Страниц)  •  1,145 Просмотры

Страница 1 из 20

План курсовой работы:

Введение

ВВЕДЕНИЕ        

1.        АНАЛИТИЧЕСКАЯ ЧАСТЬ        

1.1.        Общие подходы к организации проектирования информационных систем                

1.1.1. Технология и методология проектирования информационных систем

1.2.        Модели, используемые при описании деятельности предприятия

1.2.1.        Стандарты в области проектирования информационных систем        

1.2.2.        Концепция и базовые понятия стандарта IDEF0

1.2.3.        Концепция и базовые понятия стандарта IDEF3

1.2.4. Концепция и базовые понятия стандарта DFD

1.3. Обзор зарубежных и отечественных программных средств для проектирования информационных систем        

1.4. Обоснование проектных решений по программному обеспечению

2. РАЗРАБОТКА ПРОЕКТА АВТОМАТИЗАЦИИ ПОДСИСТЕМЫ РАСЧЕТА ЗАРАБОТНОЙ ПЛАТЫ ПРЕДПРИЯТИЯ

2.1.  Характеристика предметной области  объекта автоматизации

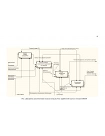
2.2. Структурно-функциональный анализ проекта подсистемы расчета заработной платы персонала предприятия

2.3. Концептуальная модель

2.3.1. Назначение и цели создания проекта подсистемы расчета заработной платы персонала предприятия

2.3.2. Характеристика объекта автоматизации

2.4. Требования к системе

2.4.1. Требования к системе в целом

ЗАКЛЮЧЕНИЕ

СПИСОК ИСПОЛЬЗОВАННЫХ ИСТОЧНИКОВ

ПРИЛОЖЕНИЯ

«___» ____________2016 г.                                                                                _____________

СОДЕРЖАНИЕ[pic 1]

ВВЕДЕНИЕ        3

1.        АНАЛИТИЧЕСКАЯ ЧАСТЬ        5

1.1.        Общие подходы к организации проектирования информационных систем        5

1.1.1. Технология и методология проектирования информационных систем        5

1.2.        Модели, используемые при описании деятельности предприятия        9

1.2.1.        Стандарты в области проектирования информационных систем        10

1.2.2.        Концепция и базовые понятия стандарта IDEF0        11

1.2.3.        Концепция и базовые понятия стандарта IDEF3        13

1.2.4.        Концепция и базовые понятия стандарта DFD        15

1.3. Обзор зарубежных и отечественных программных средств для проектирования информационных систем        16

1.4. Обоснование проектных решений по программному обеспечению        18

2. РАЗРАБОТКА ПРОЕКТА АВТОМАТИЗАЦИИ ПРОЦЕССОВ И РАБОТ ПОДСИСТЕМЫ РАСЧЕТА ЗАРАБОТНОЙ ПЛАТЫ        20

2.1.  Характеристика предметной области  объекта автоматизации        21

2.2. Структурно-фукциональный анализ проекта подсистемы расчета заработной платы        22

2.3. Разработка технического задания        24

2.3.1. Назначение и цели создания проекта подсистемы расчета заработной платы персонала предприятия        24

2.3.2. Характеристика объекта автоматизации        25

2.4. Требования к системе        26

2.4.1. Требования к системе в целом        26

ЗАКЛЮЧЕНИЕ        28

СПИСОК ИСПОЛЬЗОВАННЫХ ИСТОЧНИКОВ        30

ПРИЛОЖЕНИЯ        32


ВВЕДЕНИЕ

За последние двадцать лет значительно возрос объём и оборот информации во всех сферах жизнедеятельности человека: экономической, финансовой, политической, духовной. И процесс накопления, обработки и использования знаний постоянно ускоряется. Учёные утверждают, что каждые десять лет количество информации увеличивается вдвое. В связи с этим возникает необходимость использования автоматических средств, позволяющих эффективно хранить, обрабатывать и распределять накопленные данные.

...

Скачать:   txt (74 Kb)   pdf (1 Mb)   docx (638 Kb)  
Продолжить читать еще 19 страниц(ы) »
Доступно только на Essays.club