Essays.club - Получите бесплатные рефераты, курсовые работы и научные статьи
Поиск

Персонал в организации обслуживания гостей, и разработка методов оптимизации его работы

Автор:   •  Январь 19, 2020  •  Курсовая работа  •  4,315 Слов (18 Страниц)  •  900 Просмотры

Страница 1 из 18

ВВЕДЕНИЕ

Одну из ключевых ролей в популярности гостиницы играет персонал - самая главная составляющая успеха гостиничного бизнеса. Без квалифицированного обслуживающего персонала гостиница мертва, как бы ни был прекрасен ее интерьер.

Гостиничное хозяйство включает в себя множество служб, в которых работают люди разных профессий. У входа приезжих встречают швейцары. Размещают гостей в номерах и непосредственно общаются с ними работники служб приема и обслуживания. Следят за чистотой жилья горничные. Круглосуточно трудятся повара, официанты, метрдотели, чью работу обеспечивают хозяйственные службы. Все вместе они и создают атмосферу гостеприимства. Наиболее престижная и высокооплачиваемая работа в гостинице связана с приемом и обслуживанием гостей. В разных гостиницах соответствующие должности называются по-разному - портье, менеджеры по приему гостей, кассир-администратор. Эти сотрудники - лицо гостиницы, и от их поведения зависят первые впечатления гостя о пребывании в стране, городе и самой гостинице.

Актуальность проблемы заключается в том, что успех любого гостиничного предприятия на рынке определяется в первую очередь привлекательностью предлагаемого им гостиничного продукта, который во многом зависит от умения менеджеров гостиницы управлять его потребительскими свойствами и качествами. Бурный рост туризма, особенно за последнее десятилетие, обусловил значительное развитие гостиничного хозяйства в России, повышение требований к содержанию гостиниц и организации в них сервиса.

Целью курсовой работы является рассмотрение и изучение персонала в организации обслуживания гостей, а так же разработке методов оптимизации его работы.

В соответствии с поставленной целью в настоящей работе решаются следующие задачи:

  • роль персонала в организации обслуживания в процессе проживания гостей;
  • Классифицирование персонал средства размещения;
  • Охарактеризовать основные службы гостиничного предприятия;
  • Рассмотреть требования предъявляемые к обслуживающему персоналу гостиничного предприятия
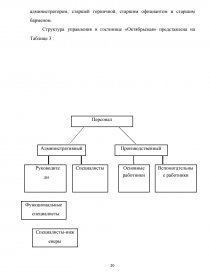
  • Проанализировать оптимизацию работы персонала гостиницы «Октябрьская»

Предметом исследования является процесс обслуживания гостей в гостинице.

Объектом исследования является персонал, как ключевой фактор в обслуживании гостей в процессе проживания.

Практическая значимость исследования состоит в разработке направлений по совершенствованию качества обслуживания в гостинице.

В гостиницах, где работа с персоналом ведется профессионально, успешно решаются такие проблемы, как анализ кадрового потенциала и подбор кадров, планирование и контроль деловой карьеры наиболее перспективных сотрудников, компетентное и психологическое приспособление сотрудников, управление мотивацией работников анализ и регулирование отношений между сотрудниками, а также между руководителями и подчинёнными, управление организационными конфликтами, регулирование правовых вопросов трудовых отношений.

Повешению эффективности управления персоналом гостиничного предприятия помогают изучение зарубежного и российского опыта, выявление лучших решений, построение оптимальной для конкретного гостиничного предприятия системы управления персоналом.

При написании работы были использованы такие методы исследования, как сравнение, наблюдение и анализ.

Информационной базой исследования явились научные труды таких авторов как: М.А. Ехина, С.А. Михайлов, А.В. Сорокина. Учебная литература, периодические издания, отчетная информация о деятельности предприятия, Интернет ресурсы.

Курсовая работа состоит из следующих разделов: введение, теоритическая часть, практическая часть, заключение, список использованных источников.

Глава 1. Роль персонала в работе гостиничного предприятия

1.1 Классификация персонала средств размещения

Гостиница - непростой хозяйственный и материальный комплекс, рассчитанный для производства и предоставления гостиничных услуг.

Предприятия гостиничного типа различаются:

  • по размеру (меньше 100 номеров, от 100 до 300 номеров, свыше 300 номеров);
  • по уровню и качеству обслуживания и комфорту (отели класса люкс, первого класса, эконом класса);
  • по управлению (независимые, принадлежащие цепям и тому подобное).

К коллективным средствам размещения также относятся туристские общежития, меблированные комнаты и другие заведения, которые предоставляют ограниченные услуги (например, проживание, включая уборку номера).

...

Скачать:   txt (66.7 Kb)   pdf (862.9 Kb)   docx (1.6 Mb)  
Продолжить читать еще 17 страниц(ы) »
Доступно только на Essays.club