Essays.club - Получите бесплатные рефераты, курсовые работы и научные статьи
Поиск

Разработка стратегии управления персоналом на примере ООО «Сингента»

Автор:   •  Ноябрь 26, 2018  •  Контрольная работа  •  4,308 Слов (18 Страниц)  •  990 Просмотры

Страница 1 из 18

Министерство образования и науки Российской Федерации

Федеральное государственное бюджетное образовательное учреждение высшего образования

 «ГОСУДАРСТВЕННЫЙ УНИВЕРСИТЕТ УПРАВЛЕНИЯ»

ИНСТИТУТ ОТКРЫТОГО ОБРАЗОВАНИЯ

     

Кафедра управления персоналом организации

Домашняя работа по дисциплине «Разработка стратегии управления персоналом»

на тему: Разработка стратегии управления персоналом на примере ООО «Сингента»

Выполнил(а) студент(ка)

заочной формы обучения

   2     курса          1      группы  

                                                               _______________  Ю.П. Дмитракова  

[pic 1][pic 2]

Руководитель проекта

_________________________                ________________   Л.В. Ивановская[pic 3][pic 4][pic 5]

Москва – 2018

  1. Краткая характеристика организации и ее стратегия

Организационно-правовая форма предприятия ООО «Сингента» – общество с ограниченной ответственностью.

Syngenta AG (Сингента) — швейцарская компания, один из лидеров в области производства средств защиты растений и семеноводства. Компания образовалась в ноябре 2000 года в результате объединения агроподразделений фирм Novartis AG и AstraZeneca Plc. Штаб-квартира компании находится в Базеле (Швейцария). Более 27 тысяч сотрудников компании работают в 90 странах мира.

Является одним из крупнейших разработчиков и производителей ГМО растений. Целью деятельности Общества является получение прибыли в определенной хозяйственной сфере с учетом общественных и экологических потребностей.

Стратегия роста компании в 2016-2017 годах заключается в том, чтобы, поддерживая свои позиции на ключевых рынках за счет инвестиций, максимально использовать потенциал новых категорий, где может быть достигнут наибольший прирост, быстро реагировать на изменения рынка и предлагать рынку продукт высокого качества по доступной цене в растущих категориях, освобождающихся нишах, параллельно совершенствуя возможности организации.

Общекорпоративная стратегия компании

Ведение коммерческой деятельности по разработке, производству, сбыту и продвижению товаров защиты растений и семеноводства.

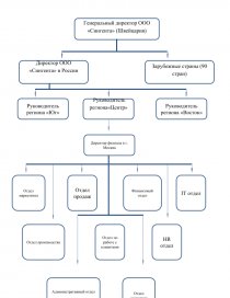
Представим организационную структуру управления ООО «Сингента» в виде рисунка 1.

[pic 6][pic 7][pic 8][pic 9][pic 10][pic 11][pic 12][pic 13][pic 14][pic 15][pic 16][pic 17][pic 18][pic 19][pic 20][pic 21][pic 22][pic 23][pic 24][pic 25][pic 26][pic 27][pic 28][pic 29][pic 30][pic 31][pic 32][pic 33][pic 34][pic 35][pic 36][pic 37][pic 38][pic 39][pic 40][pic 41][pic 42][pic 43][pic 44][pic 45]

[pic 46][pic 47]

Рисунок 1-Организационная структура ООО «Сингента»

  1. Краткая характеристика системы управления персоналом

Высшим органом управления ООО «Сингента» является Генеральный директор ООО «Сингента».

Руководство текущей деятельностью компании осуществляют Генеральные директора стран, используется матричная система управления. Это значит, что стратегические решения по деятельности предприятия принимаются коллективно. Что касается решений по текущей деятельности организации, то Генеральный директор самостоятельно решает вопросы деятельности предприятия, действует от его имени, имеет право подписи и распоряжается имуществом организации, издает приказы о назначении на должность работников общества, об их переводе и увольнении, применяет меры поощрения и налагает дисциплинарные взыскания.

...

Скачать:   txt (69.4 Kb)   pdf (470.6 Kb)   docx (80.3 Kb)  
Продолжить читать еще 17 страниц(ы) »
Доступно только на Essays.club