Essays.club - Получите бесплатные рефераты, курсовые работы и научные статьи
Поиск

Технологія виробництва салату Білоцерківського

Автор:   •  Апрель 17, 2019  •  Курсовая работа  •  6,383 Слов (26 Страниц)  •  782 Просмотры

Страница 1 из 26

Зміст

  1. Характеристика сировини і допоміжних матеріалів……………………… 3
  1. Сорти…………………………………………………………………………..3
  2. Хімічний склад і харчова цінність………………………………………......5
  3. Стандарти на сировину і допоміжні матеріали…………………………….6
  4. Транспортування, приймання, зберігання………………………………….7
  1. Опис технології виробництва………………………………………………...10

2.1 Обгрунтування вибору технологічної схеми……………………………...10

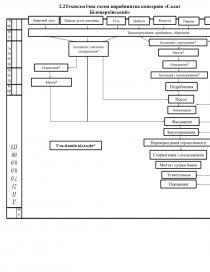
2.2 Технологічна схема виробництва………………………………………….11

2.3 Опис технологічної схеми………………………………………………….12

2.4 Утилізація відходів………………………………………………………….16[pic 1]

2.5Схема хіміко-технологічного та мікробіологічного контролю виробництва консервів…………………………………………………………………………18

2.6 Вимоги до якості готової продукції, стандарти…………………………..23

  1. Продуктові розрахунки……………………………………………………….24

3.1 Графік поступлення сировини……………………………………………..24

3.2 Графік роботи цеху…………………………………………………………25

3.3 Програма роботи цеху………………………………………………………25

3.4 Розрахунок норм витрат основної сировини та дпоміжних матеріалів…26

3.5 Таблиця потреби в сировині та допоміжних матеріалах…………………30

3.6 Таблиця виходу напівфабрикату по процесах (кг/год)…………………...31

  1. Підбір і розрахунок технологічного обладнання…………………………..33

4.1 Таблиця підбору технологічного обладнаня……………………………...33

4.2 Розрахунок кількості обладнання періодичної дії………………………..37

Перелік довідкової літератури і стандартів………………………………..40

1. Характеристика сировини та допоміжних матеріалів. Вимоги до сировини

1.1 Сорти

Для виготовлення консерви «Салат Білоцерківський» використовуємо свіжі сорти овочів.

Капуста білокачана повинна відповідати вимогам діючих стандартів. Вона повинна бути свіжа. Качанани повині бути діаметром від 200 до 250 мм, тільки осіньо-зимових сортів. Ранні сорти не допускаються

Рекомендовано такі сорти капусти: Білоруська, Брауншвейгська, Московська пізня, Слава.

Цибуля ріпчаста використовується зріла, здорова, ціла, чиста, непроросла, з сухими зовнішніми лусками і шийкою від 2 до 5 см включно. Розмір за найбільшим поперечним діаметром не менше 3-4 см. Вона повинна бути солодких або слабогострих сортів.

Рекомендовані сорти: Андіжандський біла, Капиня, Лєнінабадська кульч Переа; слабогострі – Грибавська 702, Даниловський, Джонсон 4, Каба, Краснодарський Г-35, Однолітній.

         Морква столова свіжа повинна бути оранжевого і оранжево-червоного кольору, свіжа, здорова, ціла. Не допускаються коренеплоди заморожені, з тріщенами, вражені плісеню, гнилю і іншими захрорюванями.

Рекомендовано такі сорти: Лосіноостровська, Мірзон червона, Нантська, Незрівняна, Парижська каротель 433, Шантене.

Перець солодкий свіжий повинний бути в технічній і біологічній стадії зрілості.

 Рекомендовані сорти: Августовський, Болгарський 79, Восковидний, Дружній 401, Консервований червоний 211, Консервований круглий, Томатоподібний, Ювілейний 307, Косервований 303.[pic 2]

        Сіль  - поварена харчова , вищого сорту, затарена, не грубого помолу.

        Олія -  рослинна рафінована, не нижче першого сорту.

Перець духм’яний, гвоздика, лавровий лист, оцтова кислота – повинні відповідати вимогам діючих стандартів або технічних умов.[pic 3]

Вода питна, яка не містить в 100см3 спор анаеробних мікроорганізмів,

...

Скачать:   txt (76.9 Kb)   pdf (1.1 Mb)   docx (841.8 Kb)  
Продолжить читать еще 25 страниц(ы) »
Доступно только на Essays.club