Essays.club - Получите бесплатные рефераты, курсовые работы и научные статьи
Поиск

Программирование задач расчета электрических цепей

Автор:   •  Июнь 10, 2022  •  Курсовая работа  •  4,574 Слов (19 Страниц)  •  451 Просмотры

Страница 1 из 19

ДОНЕЦКИЙ НАЦИОНАЛЬНЫЙ ТЕХНИЧЕСКИЙ ИНСТИТУТ

Кафедра прикладной математики

ПОЯСНИТЕЛЬНАЯ ЗАПИСКА

к курсовой работе по дисциплине

«ИНФОРМАТИКА»

Выполнил: студент группы ЭЛЭТ-21б

факультета ФИЭР

Роменская Елизавета Валериевна

Вариант №52

Руководитель работы:

Ефименко Константин Николаевич

Донецк – 2022

ДОНЕЦКИЙ НАЦИОНАЛЬНЫЙ ТЕХНИЧЕСКИЙ УНИВЕРСИТЕТ

Кафедра прикладной математики

ЗАДАНИЕ НА КУРСОВУЮ РАБОТУ

студенту Роменской Елизавете Валериевне, гр.ЭЛЭТ-21б

Тема работы: «Программирование задач расчета электрических цепей»

Вариант №52

Дата выдачи задания: 14.02.22

Срок сдачи работы: 30.05.22

Электрическая цепь

Метод расчета электрический цепи

Метод контрольного просчета

Метод решения СЛАУ

№7

№2 – метод контурных токов

№2-метод Крамера

№5 – метод вращения

Задание. Выполнить расчет тока электрической цепи. Для решения системы линейных алгебраических уравнений, полученной в результате расчета цепи составить блок-схему алгоритма и программу на языке С++. Выполнить контрольный просчет с помощью редактора электронных таблиц MS Excel.

Электрическая цепь

Исходные данные

[pic 1]

=16В[pic 2]

=28В[pic 3]

=35В[pic 4]

=15В[pic 5]

=24В[pic 6]

=0.6 Ом[pic 7]

=2 Ом[pic 8]

=5 Ом[pic 9]

=4 Ом[pic 10]

=8 Ом[pic 11]

=6 Ом[pic 12]

Руководитель работы: Ефименко Константин Николаевич

РЕФЕРАТ

страниц – 29, рисунков – 10, таблиц – 2, источников – 4.

ЭЛЕКТРИЧЕСКАЯ ЦЕПЬ, ТОК, МЕТОД КОНТУРНЫХ ТОКОВ, СЛАУ, МЕТОД КРАМЕРА, MS EXCEL, МЕТОД ВРАЩЕНИЯ, БЛОК-СХЕМА АЛГОРИТМА, ПРОГРАММА С++.

Объект исследования – электрическая цепь, состоящая из источников питания и смешанного соединения резисторов.

Цель работы – выполнить расчет электрической цепи с помощью метода контурных токов, полученную СЛАУ решить методом вращения; разработать блок-схему алгоритма и программу на С++, выполняющую расчет электрической цепи; выполнить расчет СЛАУ методом Крамера с помощью редактора электронных таблиц MS Excel.

В пояснительной записке представлены следующие результаты выполнения курсовой работы: для заданной электрической цепи была разработана программа на языке С++, вычисляющая токи I1 – I6. Коэффициенты СЛАУ получены с помощью метода расчета электрических цепей: метода контурных токов. Программа вычисляет значения токов с помощью метода решения СЛАУ: методом вращения. Контрольный просчет произведен в редакторе электронных таблиц методом Крамера.

СОДЕРЖАНИЕ

 

ВВЕДЕНИЕ        5

1. ПОСТАНОВКА ЗАДАЧИ        6

2. КОНТРОЛЬНЫЙ ПРОСЧЕТ        10

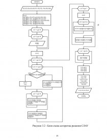
3. БЛОК-СХЕМА АЛГОРИТМА        12

4. ОПИСАНИЕ АЛГОРИТМА        16

5.ХАРАКТЕРИСТИКА ДАННЫХ        18

6. ПРОГРАММА РЕШЕНИЯ ЗАДАЧИ        19

7.ОПИСАНИЕ ПРОГРАММЫ        25

8.АНАЛИЗ РЕЗУЛЬТАТОВ        26

ЗАКЛЮЧЕНИЕ        27

СПИСОК ЛИТЕРАТУРЫ        28

ПРИЛОЖЕНИЕ        29

 

ВВЕДЕНИЕ

Электрическая цепь - совокупность устройств, предназначенных для прохождения электрического тока. Цепь образуется источниками энергии (генераторами), потребителями энергии (нагрузками), системами передачи энергии (проводами). Изображение электрической цепи с помощью условных знаков называют электрической схемой. Понятие «электрическая цепь» применяют в электротехнике и других областях науки.

...

Скачать:   txt (38.2 Kb)   pdf (1.6 Mb)   docx (1.8 Mb)  
Продолжить читать еще 18 страниц(ы) »
Доступно только на Essays.club