Essays.club - Получите бесплатные рефераты, курсовые работы и научные статьи
Поиск

Моделювання функцій та бізнес-процесів в інструментальній системі ARIS

Автор:   •  Февраль 1, 2023  •  Лабораторная работа  •  3,013 Слов (13 Страниц)  •  327 Просмотры

Страница 1 из 13

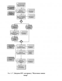
Лабораторна робота 6-8

Моделювання функцій та бізнес-процесів

в інструментальній системі ARIS

Мета лабораторної роботи.

  1. Освоєння основних положень з моделювання бізнес-процесів у но- тації eEPC.
  2. Створення моделі Function tree для опису функцій торгівельного підприємства.
  3. Створення моделі EPC для опису бізнес-процесу торгівельного підприємства.
  4. Створення моделі Function allocation diagram (FAD) для деталь- ної специфікації функції.
  5. Створення зв'язку між діаграмами бізнес-процесів.

Процес – це сукупність взаємопов'язаних і взаємодіючих видів діяль- ності, що перетворюють вхід на вихід. Бізнес-процес – це логічно впоряд- кована взаємопов'язана послідовність дій (робіт, операцій), виконуваних посадовими особами та підрозділами організації для отримання бажаного кінцевого результату (досягнення мети, вирішення завдання, реалізації про- грами, надання послуги). Процес не залежить від організаційної структури.

Він може проходити через різні підрозділи. Будь-який процес обов'язково повинен мати вхід і вихід, тобто отримувати будь-яку інформацію або ре- сурси від зовнішнього об'єкта або іншого процесу, перетворювати їх і пере- давати іншому об'єкту або процесу.

Моделювання процесів відображує, як виконується певна функція. Моделі процесів можуть створюватися для різних рівнів ієрархії. На початку проектуванняпочинають з Process Landscape Value-added chart, VACD (діаграми ланцюжкадоданої вартості). Деталізувати процеси цієї моделі можна діаграмою FunctionTree (дерево функцій), Business process. Event- driven Process Chain, EPC (ланцюжок процесів, керований подіями) тощо. Характеристика основних об'єктів, що використовуються для моде- лювання бізнес-процесів, подана в табл. 6.5, а зв'язків між об'єктами

в табл. 6.6.

Таблиця 6.5

Характеристика основних об'єктів моделей бізнес-процесів

Тип об'єкта

Опис

Приклади

1

2

3

Інтерфейс процесу (Process interface)

[pic 1]

Подія, що ініціює виконання бізнес-процесу

Містить код і назву процесу

[pic 2]

Дія/Функція (Activity)

[pic 3]

Дія, функція, активність, вико- нувана підрозділами/ співро- бітниками над вхідним об'єк- том (документом, матеріалом тощо) для отримання зада- ного результату (документа, матеріалу тощо). Активність має тривалість і здійснюється

протягом певного періоду часу

Ім'я починається з дії або поз- начення процесу, істотні харак- теристики якого наводяться далі в імені

[pic 4]

Подія (Event)

[pic 5]

Реальній стан системи, який впливає або управляє по- дальшим ходом виконання одного або декількох бізнес- процесів

Ім'я події починається з імені об'єкта, відносно якого відбув- ся стан або подія

[pic 6]

Продовження табл. 6.5

1

2

3

Оператор "І" (AND operator)

[pic 7]

Логічні оператори, що визна- чають зв'язки між подіями чи функціями в рамках про- цесу. Дозволяють описати розгалуження процесу

Не іменуються

Оператор "АБО" (OR operator)

[pic 8]

Оператор виключно "АБО", (один з)

(XOR operator)

[pic 9]

Документ (Document)

[pic 10]

Документ, на підставі якого виконується функція або не- обхідний для її виконання чи, сформований в результаті виконання функції

Містить назву документа, наприк- лад "Заявка на товар"

[pic 11]

Носій інформації. Засіб для збереження інфор- мації.

(Database)

[pic 12]

Електронний носій даних, на- приклад, база даних, файл бази даних, електронні листи, ресурси Інтернету тощо

Містить назву файлу або ім'я ін- формаційної бази даних, елек- тронного ресурсу тощо

[pic 13]

ІТ- система (IT-system)

[pic 14]

Інформаційна система, за до- помогою якою виконуються функції

Містить назву інформаційної сис- теми або технології

[pic 15]

...

Скачать:   txt (35.4 Kb)   pdf (1.6 Mb)   docx (1.4 Mb)  
Продолжить читать еще 12 страниц(ы) »
Доступно только на Essays.club