Essays.club - Получите бесплатные рефераты, курсовые работы и научные статьи
Поиск

Средства и методы управления качеством

Автор:   •  Июль 18, 2018  •  Курсовая работа  •  1,709 Слов (7 Страниц)  •  848 Просмотры

Страница 1 из 7

САНКТ-ПЕТЕРБУРГСКИЙ ПОЛИТЕХНИЧЕСКИЙ УНИВЕРСИТЕТ ПЕТРА ВЕЛИКОГО[pic 1]

ИНСТИТУТ ПРОМЫШЛЕННОГО МЕНЕДЖМЕНТА ЭКОНОМИКИ И ТОРГОВЛИ

Высшая школа промышленного менеджмента и экономики

КУРСОВАЯ РАБОТА

по дисциплине: Средства и методы управления качеством

    Выполнил:

    Студент гр. 237322/0001                                      _________________ К.А.Слепченко

        
                                                

        

Преподаватель:                                        ______________        проф. Ю.С. Клочков

 

Санкт-Петербург

2016

Оглавление

Введение        3

Глава 1. «Статистический анализ» (корпус ручки)        4

1.1.        Описание объекта. Построение контрольного листка.        4

1.1.1.        Описание объекта        4

1.1.2.        Построение контрольного листка.        5

1.2.        Построение гистограммы        6

1.3.        Проверка закона распределения на нормальность.        7

1.3.1.        Выравнивание эмпирического распределения        7

1.3.2.        Вычисление критериев согласия.        7

1.4.        Расчет индексов возпроизводимости        8

1.5.        Построение контрольных карт Шухарта.        9

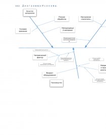
1.6.        Построение диаграмм Парето и Исикавы        11

1.6.1.        Диаграмма Парето.        11

1.6.2.        Диаграмма Исикавы.        12

Глава 2. «Экспертно-аналитический анализ»        13

2.1. QFD-анализ        13

2.2. FMEA-анализ        15

Заключение        16

Список использованной литературы:        17


Введение

Качество является главным фактором социального устройства и деятельности людей, а также имеет фундаментальное значение для развития общества.

Стремление управлять качеством первоначально возникло в результате потребности общества в высококлассном товаре и передовых технологиях, а затем появилась необходимость создания достойного качества жизни.

Актуальность данной темы заключается в том, что стратегическое решение высшего руководства о развертывании эффективной системы менеджмента качества (управление качеством работ, направленное на наиболее полное удовлетворение потребностей клиентов), позволяет реализовать следующие принципы TQM:

"улучшению нет предела";

"стремление к отсутствию дефектов";

"ноль непроизводительных затрат" (Анализ затрат на качество);

"поставка точно в срок".

Таким образом, снижается себестоимость продукции, отсутствие случаев предоставления некачественных услуг, отказа продукции или возникновение несоответствий при их производстве и как следствие снижаются затраты на качество продукции.

Цель состоит в изучении качества продукции, анализа производства данной продукции, изучение проблем при производстве.

Достижение указанной цели потребовало постановки и решения следующих задач:

· провести над данным объектом статистический и экспертно-аналитический анализ;

· рассмотреть структуру системы менеджмента качества продукции;

· исследовать опыт контроля качества продукции на примере конкретного объекта.

В качестве объекта исследования было выбрано кольцо.


Глава 1. «Статистический анализ» (корпус ручки)

  1. Описание объекта. Построение контрольного листка.

  1. Описание объекта

В данной работе будут проведены анализы над золотым кольцом. Рассмотрим более подробно состав ручки.


  1. Построение контрольного листка.

Контрольный листок – инструмент для сбора первичной информации, фиксации автоматического их упорядочения для облегчения дальнейшего использования собранный информации. Контрольные листки применяются при проведении входного, текущего и выходного контроля материалов, деталей, узлов, блоков, готовой продукции; при анализе оборудования и технологических процессов, анализе брака и во многих других случаях. При этом формы листков могут быть самыми разнообразными и зависят от поставленной задачи с целью сбора конкретных данных. При разработке формы и содержания контрольного листка, следует обращать внимание на следующие моменты: способ заполнения контрольного листка должен быть предельно простым; должны быть обеспечены наглядность и полнота полученных данных.

...

Скачать:   txt (20.7 Kb)   pdf (811.4 Kb)   docx (151.5 Kb)  
Продолжить читать еще 6 страниц(ы) »
Доступно только на Essays.club