Essays.club - Получите бесплатные рефераты, курсовые работы и научные статьи
Поиск

Анализ процессов подготовки и организации редукционов в ООО «Газпромнефть – Каталитические системы»

Автор:   •  Январь 10, 2020  •  Реферат  •  1,921 Слов (8 Страниц)  •  545 Просмотры

Страница 1 из 8

Введение

Эффективность работы любого производственного предприятия зависит от своевременного и качественного снабжения его ресурсами. Процессы организации приобретения ресурсов традиционно относятся к сфере деятельности отдела снабжения.

Главной задачей отдела снабжения является поддержание производственного процесса необходимыми ресурсами. Несоблюдение требований к заказам и поставкам по количеству, качеству и времени приводит к некачественному выполнению производственных функций на всех последующих этапах производства.  

Оптимальное решение данной ситуации – автоматизация процесса материально технического обеспечения, а именно автоматизация процессов подготовки и организации редукционов, при помощи внедрения нового программного продукта.  

Целью данной работы является анализ процессов подготовки и организации редукционов в обществе с ограниченной ответственностью «Газпромнефть – Каталитические системы».

Объектом исследования является отдел снабжения общества с ограниченной ответственностью «Газпромнефть – Каталитические системы».  

Предметом исследования является автоматизация процессов подготовки и организации редукционов по выбору поставщиков материально технических ресурсов.

Для достижения данной цели необходимо решить следующие задачи:

1. Проанализировать организацию работы  и   бизнес-процессы   отдела снабжения ООО «Газпромнефть – Каталитические системы»;

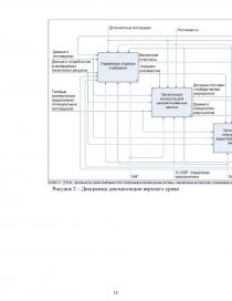
2. Построить и проанализировать модель AS-IS («как есть») с использованием ПО «Business Studio.


1        Анализ предметной области

Компания «Газпром нефть» с 1965 года обладает установками для производства катализаторов крекинга. Начиная с этого момента и по сей день непрерывно ведутся работы по усовершенствованию технологий производства и качества выпускаемых продуктов.

Общество с ограниченной ответственностью «Газпромнефть – Каталитические системы» было основано в 2016 году на площадке «Газпромнефть - ОНПЗ». Производство включает комплекс по изготовлению катализаторов каталитического крекинга и катализаторов гидроочистки и гидрокрекинга. Пуск производства в эксплуатацию запланирован на 2021 год.  

Главным основанием для создания абсолютно нового производства является не только создание высокотехнологических установок для современных и качественных катализаторов, но и наличие санкционных ограничений на поставки импортной продукции, также повышение цен на материалы. Омский катализаторный завод – это первая и единственная фабрика по разработке и производству каталитического крекинга.  

ООО «Газпромнефть – Каталитические системы» реализует несколько процессов:

1. Производство и выпуск катализаторов.

2. Предоставление услуг и исследованиям, и испытаниям катализаторов для любых участников рынка нефтепереработки.

3. Услуги по сопровождению эксплуатации, регенерации и   реактивации катализаторов.

4. Обеспечение технической поддержки эксплуатации катализаторов.

5. Предоставление    услуги   по    загрузке, выгрузке    и   оптимальному   подбору каталитических систем для заказчиков.

В ходе выполнения данной работы был проведен анализ деятельности предприятия ООО «Газпромнефть – Каталитические системы», а именно деятельности отдела снабжения.

В рамках своей работы отдел снабжения решает следующие основные задачи:

  • Обеспечение и поддержание оптимального уровня запасов ресурсов;  
  • Соблюдение и ведение всех поставок ресурсов потребителям.

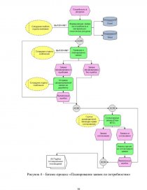
Специалисты отдела снабжения проводят анализ потребностей в ресурсах, занимаются подбором поставщиков, с которыми хотят сотрудничать, изучают цены на необходимую продукцию и услуги, проводят редукционы и выбирают подходящий вариант, так же оптимизируют затраты, учитывая складские особенности. Также в список должностных обязанностей входит:  

...

Скачать:   txt (33.6 Kb)   pdf (745.3 Kb)   docx (1.5 Mb)  
Продолжить читать еще 7 страниц(ы) »
Доступно только на Essays.club