Essays.club - Получите бесплатные рефераты, курсовые работы и научные статьи
Поиск

Стратегический план автоматизации торговой компании «Рассвет»

Автор:   •  Март 28, 2023  •  Курсовая работа  •  5,598 Слов (23 Страниц)  •  330 Просмотры

Страница 1 из 23

ОГЛАВЛЕНИЕ

ОГЛАВЛЕНИЕ        2

1. РАЗРАБОТКА СТРАТЕГИЧЕСКОГО ПЛАНА КОМПАНИИ        3

1.1. Цели и задачи бизнеса компании        3

1.2. Цели автоматизации        5

1.3. Способ автоматизации компании        6

1.3.1. Способы автоматизации        6

1.3.2. Существующий способ автоматизации        9

1.3.3. Выбор способа автоматизации        10

1.4. Ограничения автоматизации        10

1.4.1. Финансовые ограничения        10

1.4.2. Временные ограничения        11

1.4.3. Ограничения, связанные с влиянием человеческого фактора        11

1.4.4. Возможные технические ограничения        11

1.5. Анализ требований к ИС        12

1.5.1. Функции, подлежащие автоматизации        12

1.5.2. Классы информационных систем        12

1.5.3. Выбор класса информационных систем        13

1.6. Способ приобретения ИС        15

1.6.1. Вариант покупки ИС        15

1.6.2. Вариант самостоятельной разработки        23

1.6.3. Вариант разработки ИС фирмой-разработчиком        24

1.6.4. Вариант покупки и доработки ИС        27

1.6.5. Вариант аутсорсинга ИС        29

1.6.6. Выбор способа приобретения ИС        33

2. РАЗРАБОТКА ОПЕРАТИВНОГО ПЛАНА КОМПАНИИ        34

2.1. Создание проекта при помощи MS Project        36

2.2. Ресурсное планирование        37

2.3. Стоимостной анализ        38

 1. Разработка стратегического плана компании

На данном этапе разработки проекта автоматизации торговой компании «Рассвет» необходимо сформировать стратегический план автоматизации. Стратегический план содержит основные принципы и условия, с соблюдением которых должны осуществляться принятия решений на каком-либо отрезке времени, и результаты, которые должны быть достигнуты при соблюдении этих условий.

1.1. Цели и задачи бизнеса компании

Целью компании является увеличение прибыли, которого можно достичь расширением бизнеса и достижением конкурентных преимуществ.

Для достижения этих целей необходимо решить следующие задачи:

  • увеличение объемов продаж;
  • повышение контроля над выполняемыми операциями;
  • максимальное удовлетворение потребностей покупателей;
  • управление финансами;
  • привлечение новых поставщиков товара;
  • планирование и анализ финансово-хозяйственной деятельности и т.д.

Миссией торговой компании является своевременное удовлетворение потребителя качественными и новыми товарами.

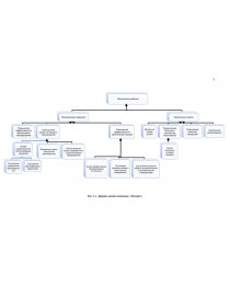
 Торговая компания «Рассвет» имеет 28 магазинов. Управление сетью магазинов осуществляется центральным офисом, который занимается обработкой информации и анализом всей информации о деятельности магазинов.

[pic 1]

Рис 1.1. Дерево целей компании «Рассвет»

1.2. Цели автоматизации

В 1998 году в торговом компании «Рассвет» были установлены кассы, компьютеры (Рentium), проложены сети и самостоятельно разработана система ведения бухгалтерского учета, которая автоматизирует следующие функции: операции по банку и кассе; взаиморасчеты с организациями, дебиторам и кредиторами; расчеты по зарплате; расчеты с бюджетом; учет товаров.

В 1999 году была самостоятельно разработана система ведения товарного учета, которая автоматизирует: ведение учета складских запасов и их движения; оформление счетов поставщикам; формирование необходимых первичных, документов.

Вследствие того, что разработанные компанией системы на данный момент не удовлетворяет предъявляемым требованиям своей функциональностью и скоростью обработки данных, поэтому целью автоматизации является расширение функциональных возможностей информационной системы компании и увеличение скорости обработки информации.

С развитием компании возникла необходимость не только в товарном и бухгалтерском учете, но и в управлении развитием компании, что позволит расширить данную компанию, увеличить объем продаж, эффективно использовать ресурсы компании, увеличить скорость обработки данных, обеспечить эффективный контроль над процессами организации.

...

Скачать:   txt (88.9 Kb)   pdf (609.5 Kb)   docx (1.8 Mb)  
Продолжить читать еще 22 страниц(ы) »
Доступно только на Essays.club