Essays.club - Получите бесплатные рефераты, курсовые работы и научные статьи
Поиск

Проектирование бизнес-процессов с помощью программы Bpwin Data Modeler 4.0

Автор:   •  Ноябрь 29, 2023  •  Курсовая работа  •  7,292 Слов (30 Страниц)  •  250 Просмотры

Страница 1 из 30

Содержание

Введение        2

Глава 1 Постановка проблемы и анализ существующих решений        3

1.1 Описание предметной области        3

1.2 Оценка существующих ИС        7

1.3 Техническое задание        8

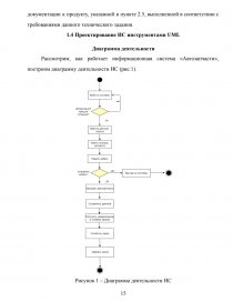
1.4 Проектирование ИC инcтрументами UML        14

Глава 2 Проектная часть        24

2.1 Проектирование ИС инструментами BPwin        24

2.2 Построение сетевого графика        29

Глава 3 Разработка базы данных        35

3.1 Создание модели «сущность-связь»        35

3.2 Создание запросов и макросов        41

Заключение        46

Список использованных источников        47

 

         


Введение

Информационная система «Автозапчасти» предназначена для работы сотрудников магазина или склада, которые осуществляют оптово-розничные продажи автозапчастей.  

На сегодняшний день существует ряд проблем при поиске определенной запчасти, а также занимает много времени при заказе запчастей. В первую очередь это временные затраты на поиск нужной запчасти при покупке или заказе и замедляет работу сотрудников магазина.

Внедрение информационной системы позволит оптимизировать временные затраты, автоматизировать процессы приема, продажи и учета автозапчастей и автоматически сформировать отчеты по определенным критериям и периодам.

Целями выполнения курсовой работы являются:

  1. Закрепление имеющихся знаний о технологиях и методологиях моделирования информационных систем.
  2. Приобретение         навыков         объектно-ориентированного         анализа, моделирования и проектирования ИС.
  3. Приобретение навыков разработки моделей ИС в виде диаграмм, построенных с применением унифицированного языка моделирования UML.
  4. Проектирование бизнес-процессов с помощью программы Bpwin Data Modeler 4.0.

Спроектированная информационная система позволит хранить данные в одном месте, формировать запросы и получать мгновенные ответы в виде информации, автоматического формирования отчетов по работе всей компании.

Разрабатываемая информационная система предназначена для IBMсовместимых компьютеров. АИС позволит увеличить эффективность работы сотрудников магазина, за счет автоматизации ручной работы и устранения задержек при поиске и обработки информации.

Глава 1 Постановка проблемы и анализ существующих решений

1.1 Описание предметной области

В современном мире темп жизни настолько велик, что люди все больше и больше стараются быть мобильнее на работе и в быту, это двигает на покупку автомобиля в семью, а порой и нескольких авто.

Приобретение автомобиля как правило влечет за собой дополнительные расходы на обслуживание автомобиля, поддержки его в достойном состоянии. Бывают случаи, когда просто необходимо купить запчасть к машине, но тратить время на это очень не хочется, для этого помогают сервисные центры и авторемонтные мастерские. В таких специализированных организациях сотрудники пользуются разработанными и внедренными автоматизированными информационными системами по подбору запчастей и ведением расчетов нагрузки автомобиля с учетом той или иной запчасти.

Информационная система помогает сотрудникам автосервисов быстро и оперативно обслужить клиента, подобрать запчасть на складе или заказать у производителя, сориентировав клиента по срокам поступления, стоимости и качества запчасти.

В работе автосервиса очень важно быстро обслужить клиента, так как автомобиль является неотъемлемой частью в нашей жизни, в этом очень хорошо помогает ИС, исходя из этого предприятия не жалеют денег и внедряют в свои бизнес-процессы информационные технологии.

Рассмотрим более подробно бизнес-процесс по поиску и заказу автозапчастей.

...

Скачать:   txt (82.8 Kb)   pdf (1 Mb)   docx (782.8 Kb)  
Продолжить читать еще 29 страниц(ы) »
Доступно только на Essays.club