Essays.club - Получите бесплатные рефераты, курсовые работы и научные статьи
Поиск

Основные принципы алгоритмизации

Автор:   •  Июнь 18, 2022  •  Практическая работа  •  19,475 Слов (78 Страниц)  •  371 Просмотры

Страница 1 из 78

6.1. Практическое занятие № 1. Основные принципы алгоритмизации

– Найти и записать в таблицу основные типы блоков алгоритма и соединительных линий.

 Изучить и записать основные принципы алгоритмизации.

– Изучить ГОСТ 19.701-90 Схемы алгоритмов, программ, данных и систем.

6.2. Практическое занятие № 2. Задачи на простые алгоритмы

Цель занятия — научиться строить линейные алгоритмы, составлять их словесное описание и блок-схему.

Линейный алгоритм – это тип алгоритма, в котором последовательность действий не меняется в его процессе выполнения. В нем отсутствуют ветвления, циклы и прочие структуры, увеличивающие сложность алгоритма (табл. 2).

Таблица 2. Элементы блок-схемы для практического занятия № 2

[pic 1]

Начало / Конец

[pic 2]

Действие

[pic 3]

Ввод / Вывод

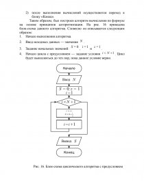
Существуют общие правила построения алгоритма задачи (основные принципы алгоритмизации).

  1. Выявить исходные данные, результаты, назначить им имя.
  2. Выбрать метод (порядок) решения задачи.
  3. Разбить метод решения задачи на этапы (с учётом возможностей ПК) для графического представления алгоритма.
  4. Изобразить каждый этап в виде соответствующего блока схемы алгоритма и указать линиями связи и порядок их выполнения.
  5. В полученной схеме при любом варианте вычисления:
  1. предусмотреть выдачу результатов или сообщений об их отсутствии;
  2. обеспечить возможность после выполнения любой операции так или иначе перейти к блоку «Конец».

Данные правила позволяют разделить процесс построения алгоритма на отдельные шаги, что делает процесс построения понятным и простым.

Пример

Необходимо построить алгоритм (дать словесное описание и построить блок-схему) для вычисления по следующей формуле:

[pic 4]

Решение.

  1. Исходные данные - [pic 5]. Результат - [pic 6].
  2. Для решения поставленной задачи необходимо построить линейный алгоритм.
  3. Для большей наглядности решения введем обозначения: [pic 7][pic 8][pic 9] Тогда исходная формула примет вид: [pic 10]
  4. На рис. 13 приведены 3 варианта блок-схемы данного алгоритма:
  • подробная блок-схема, в которой для каждого действия предусмотрен отдельный блок;
  • блок-схема, в которой предварительные вычисления объединены в один блок. Данная блок-схема по смыслу ничем не отличается от предыдущей, но позволяет более компактно изобразить алгоритм вычисления;
  • блок-схема, в которой не используются введенные ранее обозначения, а вычисления происходят за одно действие. Подобное представление удобно при решении простых задач, однако для более сложных вычислений лучше избегать подобного варианта построения алгоритма, ибо в нем теряется наглядность, что повышает риск возникновения ошибки при вычислении.
  1. Из рис. 13 видно, что:
  • предусмотрен блок выдачи результатов вычисления;
  • после выполнения вычислений осуществляется переход к блоку «Конец».

Таким образом, был построен алгоритм вычисления по формуле на основе принципов алгоритмизации. На рис. 13 приведена блок-схема данного алгоритма. Словесно он описывается следующим образом:

  1. начало выполнения алгоритма;
  2. ввод исходных данных — значений [pic 11];
  3. вычисление значения [pic 12]
  4. вычисление значения [pic 13]
  5. вычисление значения [pic 14]
  6. вычисление значения [pic 15]
  7. вывод результатов вычислений — значения [pic 16]
  8. завершение выполнения алгоритма.

[pic 17]

Рис. 13. Блок-схема алгоритма вычисления по формуле: а – полная запись, б – сокращенная запись, в – короткая запись.

Вывод — в данном примере было рассмотрено построения линейного алгоритма для вычисления по заданной формуле. Была построена блок-схема полученного алгоритма и дано его словесное описание.

Задачи для самостоятельного выполнения (табл. 3)

Задание — построить на основе приведенного примера алгоритм вычисления по формуле (построить блок-схему и дать словесное описание). Блок схему привести подробную (по аналогии с рис. 13,а).

...

Скачать:   txt (80.7 Kb)   pdf (3 Mb)   docx (3.4 Mb)  
Продолжить читать еще 77 страниц(ы) »
Доступно только на Essays.club