Essays.club - Получите бесплатные рефераты, курсовые работы и научные статьи
Поиск

Расчет параметров работы системы тягового электроснабжения участка магистральной железной дороги переменного тока

Автор:   •  Январь 4, 2023  •  Курсовая работа  •  3,391 Слов (14 Страниц)  •  407 Просмотры

Страница 1 из 14

ФЕДЕРАЛЬНОЕ АГЕНТСТВО ЖЕЛЕЗНОДОРОЖНОГО ТРАНСПОРТА

Федеральное государственное бюджетное образовательное учреждение

высшего образования

«Иркутский государственный университет путей сообщения»

Забайкальский институт железнодорожного транспорта -

филиал Федерального государственного бюджетного образовательного учреждения высшего образования  

«Иркутский государственный университет путей сообщения»

(ЗабИЖТ ИрГУПС)

Факультет очного обучения

Кафедра «Электроснабжение»

К ЗАЩИТЕ ДОПУСКАЮ

к.т.н., доцент Яковлев Д.А.

«_____»__________2021 г._________

РАСЧЁТ ПАРАМЕТРОВ РАБОТЫ СИСТЕМЫ ТЯГОВОГО ЭЛЕКТРОСНАБЖЕНИЯ УЧАСТКА МАГИСТРАЛЬНОЙ ЖЕЛЕЗНОЙ ДОРОГИ ПЕРЕМЕННОГО ТОКА

Курсовая работа

по дисциплине «Электроснабжение железных дорог»

КР.510620.23.05.05.067-2021.ПЗ

ИСПОЛНИТЕЛЬ

студент гр. СОД.1-17-1

Нестеров К.В.

«____»________2021 г.________

РУКОВОДИТЕЛЬ РАБОТЫ

к.т.н., доцент

Яковлев Д.А.

«____»________2021 г._________

Чита 2021

[pic 1]Аннотация

Курсовая работа 48 с., 6 рис., 16 табл., 3 источников, 5 прил.

ПРОПУСКНАЯ СПОСОБНОСТЬ, МЕЖПОДСТАНЦИОННАЯ ЗОНА, ФИДЕРНАЯ ЗОНА, НЕЧЕТНЫЙ, ЧЕТНЫЙ, ПУТЬ, ГРАФИК ДВИЖЕНИЯ ПОЕЗДОВ, ТЯГОВАЯ ПОДСТАНЦИЯ, ПОДВЕСКА, КОНТАКНАЯ, СЕТЬ, МЕЖПОЕЗДНОЙ ИНТЕРВАЛ, ПОТРЕБЛЕНИЕ, ПОТЕРИ, ЭЛЕКТРОЭНЕРГИЯ, СТОИМОСТЬ, ЭКОНОМИКА, ОПТИМАЛЬНО, РАЗМЕЩЕНИЕ.

Объектом исследования являются кривые токопотребления поездов, на основе тяговых расчетов.

Цель курсовой работы – практическое усвоение методов электрического расчета системы тягового электроснабжения электрифицированных железных дорог и уяснение принципов техно-экономических расчетов.

В данной курсовой работе определяются расчетные параметры движения, расходы электроэнергии, экономическое сечение проводов контактной сети и выбор типа контактной подвески, проводится проверка контактной подвески по по нагреву, а также выполняются техно-экономические расчеты по выбору оптимальной схемы питания межподстанционной зоны и места размещения тяговых подстанций.

Работа была выполнена с помощью программ КОРТЕС, Word и Excel.

Содержание

Введение

6

1.

Исходные данные

7

2.

Выполнение тяговых расчетов и определение расчетных размеров движения

8

3.

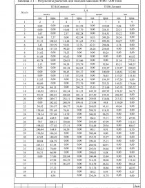
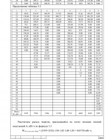
Определение расходов электроэнергии

10

4.

Расчет и выбор сечения проводов контактной сети

17

5.

Проверка выбранного сечения проводов контактной сети по нагреву

23

6.

Экономические расчеты схем питания

26

7.

Выбор оптимального места размещения тяговых подстанций

28

Заключение

32

Список использованных источников

33

Приложение А

34

Приложение Б

37

Приложение В

41

Приложение Г

45


В настоящей работе использованы ссылки на следующие стандарты:

ГОСТ 32895-2014 Электрификация и электроснабжение железных дорог. Термины и определения.


Обозначения и сокращения

СЦБ – устройства сигнализации, централизации и блокировки;

МПЗ – межподстанционная зона;

ТП – тяговая подстанция;

КЗ – короткое замыкание;

ЛЭП – линия электропередачи.


Введение

Основной задачей тягового электроснабжения является обеспечение эксплуатационной работы потребителей. Правильный выбор параметров системы, проектирование электроснабжения дорог, эксплуатация действующих участков невозможны без выполнения электрических расчетов. Эти расчеты позволяют выбрать наиболее выгодный вид тяги, схемы питания, параметры всех устройств электроснабжения, определить наиболее экономичные режимы их работы в условиях эксплуатации, выбрать параметры устройств, облегчающих и делающих более экономичной работу системы электроснабжения.

...

Скачать:   txt (83.3 Kb)   pdf (699.3 Kb)   docx (971 Kb)  
Продолжить читать еще 13 страниц(ы) »
Доступно только на Essays.club