Essays.club - Получите бесплатные рефераты, курсовые работы и научные статьи
Поиск

Исследование закономерностей формирования рентгенорадиометрических признаков разделения при различном характере минерализации кусков

Автор:   •  Март 26, 2022  •  Дипломная работа  •  16,858 Слов (68 Страниц)  •  325 Просмотры

Страница 1 из 68

МИНИСТЕРСТВО НАУКИ

И ВЫСШЕГО ОБРАЗОВАНИЯ РОССИЙСКОЙ ФЕДЕРАЦИИ

ФЕДЕРАЛЬНОЕ ГОСУДАРСТВЕННОЕ БЮДЖЕТНОЕ

ОБРАЗОВАТЕЛЬНОЕ УЧРЕЖДЕНИЕ ВЫСШЕГО ОБРАЗОВАНИЯ

УРАЛЬСКИЙ ГОСУДАРСТВЕННЫЙ ГОРНЫЙ УНИВЕРСИТЕТ

ВЫПУСКНАЯ КВАЛИФИКАЦИОННАЯ РАБОТА СПЕЦИАЛИСТА

ИССЛЕДОВАНИЕ ЗАКОНОМЕРНОСТЕЙ ФОРМИРОВАНИЯ РЕНТГЕНОРАДИОМЕТРИЧЕСКИХ ПРИЗНАКОВ РАЗДЕЛЕНИЯ ПРИ РАЗЛИЧНОМ ХАРАКТЕРЕ МИНЕРАЛИЗАЦИИ КУСКОВ

Расчётно-пояснительная записка

Екатеринбург

2022

СОДЕРЖАНИЕ

ВВЕДЕНИЕ        7

1        ОБЩИЙ РАЗДЕЛ        9

1.1        Обзор методов предварительного обогащения        9

1.1.1        Гравитационные методы обогащения        9

1.1.2        Магнитные и информационные методы обогащения        10

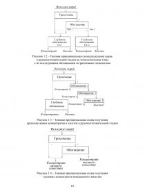
1.2        Применяемые технологии предварительного обогащения с использованием рентгенорадиометрической сепарации        14

1.3        Характеристика основного оборудования, используемого для рентгенорадиометрического обогащения        18

1.4        Последствия применения рентгенорадиометрической сепарации как метода предварительного обогащения        21

1.5        Постановка задач исследования        23

2        ИЗУЧЕНИЕ ПОВЕРХНОСТНЫХ ПРИЗНАКОВ РАЗДЕЛЕНИЯ МОДЕЛЬНОГО МАТЕРИАЛА        24

2.1        Информация о проводимом исследовании        24

2.1.1        Описание модельного материала        24

2.1.2        Описание оборудования для исследований        25

2.2        Описание методики исследования        26

2.3        Результаты исследований        28

2.3.1        Изучение влияния геометрии измерения при постоянном расстоянии от измерительной системы        28

2.3.2        Изучение влияния геометрии измерения при различном расстоянии от измерительной системы        35

2.3.3        Изучение влияния характера минерализации на формирование поверхностных признаков рентгенорадиометрической сепарации        46

2.4        Выводы по результатам исследования        54

3        ТЕХНОЛОГИЧЕСКИЙ РАЗДЕЛ        55

3.1        Обоснование и выбор технологической схемы предварительного обогащения        55

3.2        Расчёт технологической схемы        56

3.2.1        Расчёт операций дробления и грохочения        56

3.2.2        Расчёт технологического баланса        59

3.3        Расчёт качественно-количественной схемы        60

3.4        Выбор и расчёт технологического оборудования        62

3.4.1        Выбор и расчёт основного оборудования        62

3.4.2        Выбор и расчёт вспомогательного оборудования        67

3.5        Опробование и контроль        68

3.6        Компоновочные решения        69

4        ЭКОНОМИЧЕСКОЕ ОБОСНОВАНИЕ        71

4.1        Расчёт капитальных вложений (инвестиций)        72

4.2        Расчёт сметы на приобретение и монтаж оборудования        72

4.3        Организация труда        74

4.4        Расчёт численности рабочих рентгенорадиометрического корпуса        75

4.5        Расчёт фондов заработной платы        76

4.6        Амортизация основных фондов        79

4.7        Общие расходы        79

4.8        Расчёт потребности вспомогательных материалов на технологические нужды        80

4.9        Калькуляция себестоимости обогащения руды и производства концентратов        82

4.10        Экономический эффект        83

5        БЕЗОПАСНОСТЬ ПРОИЗВОДСТВЕННОЙ ДЕЯТЕЛЬНОСТИ И ПРОМЫШЛЕННАЯ ЭКОЛОГИЯ        85

5.1        Перечень мероприятий по обеспечению безопасности производственной деятельности        85

...

Скачать:   txt (260.5 Kb)   pdf (2 Mb)   docx (2 Mb)  
Продолжить читать еще 67 страниц(ы) »
Доступно только на Essays.club