Essays.club - Получите бесплатные рефераты, курсовые работы и научные статьи
Поиск

Рекурсия. Рекурсияны аяқтау шарты. Мысалдар

Автор:   •  Март 5, 2024  •  Курсовая работа  •  3,337 Слов (14 Страниц)  •  290 Просмотры

Страница 1 из 14

ҚАЗАХСТАН РЕСПУБЛИКАСЫ ҒЫЛЫМ ЖӘНЕ БІЛІМ МИНИСТРЛІГІ

  «Л.Н. ГУМИЛЕВ АТЫНДАҒЫ ЕУРАЗИЯ ҰЛТТЫҚ УНИВЕРСИТЕТІ» КЕАҚ   

   

Ақпараттық технологиялар факультеті 

Жүйелік талдау және басқару кафедрасы 

 

   

  

   

   

   

   

   

   

Курстық жұмыс 

  6В07102 Автоматтандыру және басқару ББ 

АР2205 Алгоритмдеу жəне программалау   

   

   

   

Жоба тақырыбы:  Рекурсия. Рекурсияны аяқтау шарты. Мысалдар.

   

Жетекші,  ф.-м.ғ.к., доцент

__________  ___    Сагнаева СК «___»__________________2023   

АУ -23 тобының студенті орындаған

________ Ибраев Қазбек

 «___»__________________2023    

Жұмысты бағалау балы   

__________________________   

(сан және сөз бойынша)      

«___»__________________2023   

   
 

  

 Астана, 2023 ж

Мазмұны 

Кіріспе…………………….……...………...………...………….…….…....…….…3

1. Рекурсия. Рекурсияны аяқтау шарты. Мысалдар……..…………....…....….…4

1.1. Бағдарламалаудағы рекурсия дегеніміз не?…..…….….…..……...…..4

1.2. Рекурсияның артықшылықтары мен кемшіліктері. Мемоизация және стек туралы жалпы түсінік….……..………...…………...…………...….……...….5

1.3. Рекурсияға мысалдар және оның кодтағы реализациясы..…........…....6

1.4. Циклдардың орнына рекурсияны пайдалану қаншалықты дұрыс?......8

2. Фибоначчи сандары………………………………………………………..……..9

3.Екінші тапсырма……………………………………………….….…..….………12

4.Үшінші тапсырма………………………………………….…………...…………14

5. Қорытынды……………………………………………………………………….16

Пайдаланылған әдебиеттердін тізімі ......….………………......….…………...…16


Кіріспе

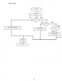
Функцияны, пайдаланушы анықтайтын операция ретінде қарастыруға болады. Кейде программалауда бірдей әрекеттерді жиі орындау қажеттілігі туындайды. Бұл жағдайға арнайы функциялар пайдаланылады. Мұндай функциялар рекурсивті деп аталады. Циклдан айырмашылығы, олар бірнеше рет қайталанбайды, бірақ бір-бірінің «ішінде» жұмыс істейді. Математикада көптеген функциялар осылай анықталады, сондықтан бағдарламалау тілдерінің көпшілігі осы тәсілді пайдаланады.

Рекурсия коды циклдік кодқа қарағанда қысқа және қарапайым. Бұл басқа программисттерге код жазуды және оны түсінуді жеңілдетеді. Бұл функция күрделі болып көрінуі мүмкін және іс жүзінде функцияны жиі шақыру- программаның жұмысында қателіктер тудырады, бірақ дұрыс пайдаланылған кезде рекурсия өте күшті құрал болуы мүмкін.

Рекурсия тапсырманы табиғи түрде бірнеше ұқсас, бірақ қарапайым тапсырмаларға бөлуге болатын жағдайларда пайдалы. Немесе тапсырманы қарапайым әрекеттерге және сол тапсырманың қарапайым нұсқасына оңайлатуға болатын кезде.

Максималды рекурсия орындалу саны JavaScript платформасымен шектеледі. 10 000 кірістірілген функция шақыртулары шектеу болып саналады, бірақ кейбір программалау платформалары көбірек мүмкіндік береді, алайда олардың көпшілігі үшін функцияны 100 000-нан аса, ретті түрде шақырту мүмкін емес. Шақыртулар стекінің толып кетуін болдырмауға көмектесетін автоматты оңтайландыру жолдары бар, бірақ олар әлі барлық аса мамандырылған орталарда қолданылмайды және тек қарапайым жағдайларда жұмыс істейді.

Бұл рекурсияны қолдануды шектейді, бірақ ол әлі де кеңінен қолданылады. Мысалға, есептердің үлкен санын шешу үшін рекурсивті шешімді қолдану- оңайырақ қарапайым кодты шығарады.

...

Скачать:   txt (37.8 Kb)   pdf (386 Kb)   docx (1.1 Mb)  
Продолжить читать еще 13 страниц(ы) »
Доступно только на Essays.club