Essays.club - Получите бесплатные рефераты, курсовые работы и научные статьи
Поиск

Вычисление кусочной функции

Автор:   •  Январь 11, 2021  •  Лабораторная работа  •  814 Слов (4 Страниц)  •  511 Просмотры

Страница 1 из 4

МИНИСТЕРСТВО НАУКИ И ВЫСШЕГО ОБРАЗОВАНИЯ РОССИЙСКОЙ ФЕДЕРАЦИИ

федеральное государственное автономное образовательное учреждение высшего образования

 «САНКТ-ПЕТЕРБУРГСКИЙ ГОСУДАРСТВЕННЫЙ УНИВЕРСИТЕТ
АЭРОКОСМИЧЕСКОГО ПРИБОРОСТРОЕНИЯ»

ИНСТИТУТ НЕПРЕРЫВНОГО И ДИСТАНЦИОННОГО ОБРАЗОВАНИЯ

КАФЕДРА №43

ОЦЕНКА                                        

ПРЕПОДАВАТЕЛЬ

к .т .н ,доц …

А.В.Туманова

должность, уч. степень, звание

подпись, дата

инициалы, фамилия

ОТЧЕТ О ЛАБОРАТОРНОЙ РАБОТЕ

Вычисление кусочной функции

по дисциплине: ОСНОВЫ ПРОГРАММИРОВАНИЯ

РАБОТУ ВЫПОЛНИЛ

СТУДЕНТ  ГР. №

Z9431

06.04.2020

Крылов П.В.

номер группы

подпись, дата

инициалы, фамилия

Санкт-Петербург 2020

1)Цель: Целью работы является изучение основных управляющих структур

программирования и функций.

2)Задание: Согласно варианту 19 вычислить и вывести на экран в виде таблицы значение функции F на интервале [ Xнач.,Xкон.] с шагом dx

[pic 1]

3)Описание созданных функций:

Имя: double func

Назначение: Вычислить и вывести значение функции F.

Входные данные: double (a,b,c,xBeg,xEnd,dx,res)

Выходные данные:double (x, F)

ОДЗ:

[pic 2]

[pic 3]

Тестовые данные:

a

b

c

xBeg

xEnd

xd

1

2

3

-1

-0.5

0.1

x

-1.00

-0.90

-0.80

-0.70

-0.60

-0.50

F

34.00

35.21

36.44

37.69

38.96

40.25

a

b

c

xBeg

xEnd

xd

2

2

0

5

7

0.5

x

5.50

6.00

6.50

7.00

7.50

F

ошибка

ошибка

ошибка

ошибка

ошибка

Прототип:double func(double x, double a, double b, double c, bool& err)

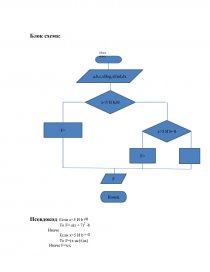
Блок схема:

[pic 4][pic 5][pic 6][pic 7][pic 8][pic 9][pic 10][pic 11][pic 12][pic 13][pic 14][pic 15][pic 16][pic 17][pic 18][pic 19][pic 20][pic 21][pic 22][pic 23][pic 24][pic 25]

Псевдокод: Если x<5 И b[pic 26]

                            То F=-b[pic 27]

...

Скачать:   txt (4.8 Kb)   pdf (234.2 Kb)   docx (588.5 Kb)  
Продолжить читать еще 3 страниц(ы) »
Доступно только на Essays.club