Essays.club - Получите бесплатные рефераты, курсовые работы и научные статьи
Поиск

Открытие предприятия по производству хлеба в селе Дмитровский Погост

Автор:   •  Февраль 15, 2023  •  Курсовая работа  •  4,512 Слов (19 Страниц)  •  404 Просмотры

Страница 1 из 19

Муниципальное бюджетное общеобразовательное учреждение

«Коробовский лицей Городского округа Шатура»

ПРЕДПРИНИМАТЕЛЬСКИЙ ПРОЕКТ

Тема: Открытие предприятия по производству хлеба

 в селе Дмитровский Погост

Работу выполнили:

Крылова Юлия Сергеевна,

ученица 11 класса

Щетилова Яна Сергеевна,

ученица 11 класса

Руководитель:

Протосеевич Юлия Валерьевна,

учитель географии

с. Дмитровский Погост, 2022


Содержание

Введение.................................................................................................................5

Для чего нужен Бизнес-план................................................................................6

Обоснование выбора производимой продукции...............................................6

Изучение и анализ рынка......................................................................................7

Производственный план.......................................................................................8

Маркетинговый план............................................................................................13

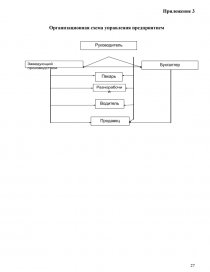
Организационный план........................................................................................16

Безопасность и экологичность проекта..............................................................17

Заключение.............................................................................................................22

Список используемой литературы......................................................................23

Приложение 1........................................................................................................24

Приложение 2........................................................................................................27

Приложение 3.........................................................................................................28

Паспорт проекта

Конкурсный проект

Номинация

Лучший проект в сфере производства

Название

Открытие предприятия по производству хлеба в селе Дмитровский Погост

Краткое описание

Основной бизнес-идеей проекта является проверка целесообразности открытия предприятия по производству хлеба в селе Дмитровский Погост. Мы планируем открыть небольшую пекарню в самом центре села. Жители села и ближайших населенных пунктов получат возможность приобретения свежей продукции по цене, ниже чем сейчас. В результате мы планируем получить 2 вида готовой продукции (хлеб «Донской» и батон «Юбилейный»). Себестоимость готовой продукции составит 9,83 руб. (при объеме производства 300000 батонов в месяц). Отпускная цена готовой продукции - 18 рублей. Срок окупаемости капиталовложений - 10,56 месяца.

Образовательная организация

Муниципальное бюджетное общеобразовательное учреждение «Коробовский лицей Городского округа Шатура»

Разработчики

Крылова Юлия Сергеевна

Щетилова Яна Сергеевна

Руководитель

Протосеевич Юлия Валерьевна, учитель географии

Партнеры

не принимали участие

Цель

Проверка целесообразности открытия предприятия по производству хлебобулочных изделий

Задачи

Задачи:

1. Изучение этапов бизнес-планирования открытия предприятия.

2. Изучение и анализ рынка.

3. Изучение технологической схемы производства хлебобулочных изделий.

4. Анализ прибыльности и окупаемости проекта.

Планируемые результаты

В результате нашего проекта мы планируем увидеть рентабельное предприятие, пользующееся спросом у жителей села.

Сметная стоимость проекта

21803000 рублей

Сроки реализации бизнес-плана

6 месяцев

Срок окупаемости бизнес-плана

10,56 месяца

Целевая аудитория

Жители сельского поселения Дмитровское

Дополнительные материалы

-

...

Скачать:   txt (63.4 Kb)   pdf (327.9 Kb)   docx (136.6 Kb)  
Продолжить читать еще 18 страниц(ы) »
Доступно только на Essays.club