Essays.club - Получите бесплатные рефераты, курсовые работы и научные статьи
Поиск

Оценка эффективности деятельности предприятия

Автор:   •  Февраль 18, 2019  •  Курсовая работа  •  4,421 Слов (18 Страниц)  •  1,094 Просмотры

Страница 1 из 18

МИНИСТЕРСТВО ОБРАЗОВАНИЯ И НАУКИ РОССИЙСКОЙ ФЕДЕРАЦИИ

Федеральное государственное автономное образовательное учреждение

высшего образования

«Южно-Уральский государственный университет»

(национальный исследовательский университет)

Филиал в г. Златоусте

Факультет «Сервис, экономика и право»

Кафедра «Экономика и право»

Направление подготовки 38.03.01 Экономика

                                         КУРСОВАЯ  РАБОТА

                      По дисциплине: «Экономика предприятия(организации)»

                   Тема: «Оценка эффективности деятельности предприятия»

Выполнил:

Студент группы ФСЭиП-252

Бегма В.С.

 «___»_______________________2018г.

Проверил:

Преподаватель

Матушкина О.Е.

 «___»_______________________2018г.

Златоуст

2018

АННОТАЦИЯ

Оценка финансовых параметров и показателей эффективности деятельности предприятия среди проблем анализа являются одной из ключевых, так как именно они свидетельствуют об экономическом здоровье предприятия и сигнализируют о проблемах, которые способны привести к значительным осложнениям и даже к неплатежеспособности. Для предупреждения таких нежелательных последствий оценивается эффективность всей деятельности предприятия.

Целью работы является приобретение практических навыков по осуществлению плановых расчетов, характеризующих перспективную деятельность предприятия.

Задачи работы:

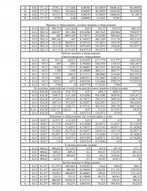
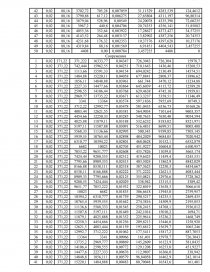
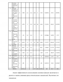
  • произвести оценку и анализ эффективности использования основных производственных  и оборотных фондов;
  • рассчитать себестоимость и цену производимой продукции;
  • провести анализ безубыточности производства продукции;
  • осуществить планирование деятельности предприятия;
  • определить  финансовые результаты работы предприятия;
  • определить  показатели использования ресурсов.

ОГЛАВЛЕНИЕ

Введение        4

1. Основная (расчетная) часть        5

1.1. Оценка и анализ эффективности использования основных фондов предприятия.        5

1.2. Оценка и анализ эффективности использования оборотных средств предприятия.        14

1.3. Расчет цены и единицы производимой продукции        21

1.4. Анализ безубыточности производства продукции        22

1.5. Планирование деятельности предприятия        25

Заключение        27

Список использованной литературы        28

ВВЕДЕНИЕ

В современных рыночных отношениях планирование деятельности всех предприятий является важной основой их развития, так как цены на товары, услуги и ресурсы свободно устанавливают фирмы, а так же их потребители. Каждое предприятие самостоятельно решает какие товары в каких количествах им следует производить. В рамках рыночной экономики основной движущей силой и механизмом рынка являются цены, и именно они определяют для продавцов и покупателей выгодные объёмы и способы производства и потребления товаров. Однако предприятия определёнными решениями и действиями своих руководителей могут в какой-то степени вытеснять механизм цен как главного установщика спроса и предложения, контролируя объём выпуска. Успеха в конкурентной борьбе может добиться та фирма, которая самым рациональным образом организовала своё производство.

...

Скачать:   txt (66.3 Kb)   pdf (581.5 Kb)   docx (379.9 Kb)  
Продолжить читать еще 17 страниц(ы) »
Доступно только на Essays.club