Essays.club - Получите бесплатные рефераты, курсовые работы и научные статьи
Поиск

Производственно-экономическая характеристика организации ОАО «Володарский»

Автор:   •  Сентябрь 7, 2020  •  Реферат  •  6,211 Слов (25 Страниц)  •  745 Просмотры

Страница 1 из 25

ПОЯСНИТЕЛЬНАЯ ЗАПИСКА

Тема 1. Производственно-экономическая характеристика организации

29 мая 2003 года колхоз «Революция» преобразован в сельскохозяйственный производственный кооператив «Володарский» на основании решения Могилевского облисполкома № 12-15 от 29 мая 2003 года.

30 мая 2003 года решением общего собрания СПК «Ямное» реорганизовано путем присоединения к СПК «Володарский» (протокол № 1 от 30 мая 2003 года).

  31 декабря 2015 сельскохозяйственный производственный кооператив «Володарский» реорганизован в открытое акционерное общество «Володарский» на основании решения Быховского районного исполнительного комитета  от 21.12.2015 № 62-11.

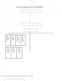
Непосредственное управление ОАО «Володарский» осуществляет общее собрание членов наблюдательного совета.  Оно  распоряжается  имуществом и средствами предприятия, запасами товарно-материальных ценностей, средствами на расчетном счете, также  малоценными и быстро изнашивающимися предметами в пределах норм, установленных законодательством РБ. Директор руководит в соответствии  с действующим законодательством производственно-хозяйственной и финансово-экономической  деятельностью предприятия, организовывает взаимодействие всех подразделений производственных единиц и направляет их деятельность на  повышение эффективности работы ОАО, рост объемов производства и увеличение прибыли.

В его подчинении находятся: заместитель директора по животноводству,  главный инженер, главный агроном, главный бухгалтер, главный экономист, главный  ветврач, главный энергетик.

                           Структура управления ОАО «Володарский»

[pic 1]

[pic 2]

[pic 3]

[pic 4]

[pic 5]

[pic 6][pic 7][pic 8][pic 9][pic 10]

Гл. инженер

Гл. агроном

Гл. бухгалтер

Гл. зоотехник

Гл. экономист

Гл. ветврач

Гл. энергетик

[pic 11][pic 12][pic 13]

        [pic 14]

[pic 15]

[pic 16]

[pic 17]

[pic 18][pic 19][pic 20]

Предприятие находится в северо-восточной части Могилевской области. На территории хозяйства расположено 19 населенных пунктов, которые входят в состав Ямницкого и Лудчицкого сельских Советов.

Производственно-экономический потенциал ОАО «Володарский»: общая земельная площадь 8 487 га, площадь сельхозугодий – 7 382 га, пашни – 3 491 га, луговые угодья – 3 880 га, в том числе сенокосы –2412 га, из них улучшенные – 1465 га, естественные – 947 га, пастбища – 1468 га, из них улучшенные – 361 га, естественные – 1107, многолетние насаждения – 11 га.

Качественная оценка земель (баллов):

- сельхозугодий – 28,9;

- пашни – 33,2.

По механическому составу почвы – легкий суглинок, слабо и средне подзоленные почвы на пылевато-песчаных супесях.

В состав предприятия входят три молочно-товарные фермы: МТФ «Володарск»,  МТК «Неряж», МТФ «Ямное»; две  товарные фермы: ТФ «Лагодово», ТФ «Лагодово».

Основными видами продукции, производимыми и реализуемыми в ОАО «Володарский», являются молоко и продукция выращивания и откорма крупного рогатого скота, а также производство  и реализация зерна.

ОАО «Володарский» является элитхозом по производству элитных семян зерновых и зернобобовых культур.

В 2014-2016 гг. финансовое состояние ОАО «Володарский» характеризуется как устойчивое, а предприятие – платёжеспособное (значение коэффициентов текущей ликвидности, обеспеченности собственными оборотными средствами, обеспеченности финансовых обязательств активами соответствуют нормативным).

...

Скачать:   txt (88.2 Kb)   pdf (279.8 Kb)   docx (72 Kb)  
Продолжить читать еще 24 страниц(ы) »
Доступно только на Essays.club