Essays.club - Получите бесплатные рефераты, курсовые работы и научные статьи
Поиск

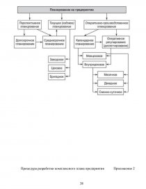
Характеристика процесса текущего планирования на предприятии

Автор:   •  Май 11, 2018  •  Курсовая работа  •  5,999 Слов (24 Страниц)  •  798 Просмотры

Страница 1 из 24

   Содержание

Введение…………………………………………………………………….........3

Глава I Теоретические аспекты текущего планирования

  1.  Сущность текущего планирования………………………...……………….6

1.2 Формы и типы текущего планирования……………………………..……11

1.3 Методы разработки планов ………………………………………..………15

Глава II Характеристика процесса текущего планирования на предприятии

2.1Краткая характеристика Югорского Фонда капитального ремонта многоквартирных домов………....……………………………………………..19

2.2 Анализ процесса текущего планирования на предприятии……………...22

2.3 Проблемы, возникающие в процессе текущего планирования и пути их решения………………………………………………………………………….26

Заключение……………………...………………………………………………30

Список использованной литературы ………………………….………………32

Приложения……………………………………………………………………..33


   Введение

 Еще в глубокой древности люди столкнулись с необходимостью планировать свои действия.  Первые шаги в направлении систематизации и обобщения опыта планирования сделаны в XIX в. американскими и европейскими специалистами. К родоначальникам методов планового управления в экономике относят Г. Форда, Ф. Тейлора, Ч. Ганнта и А. Файоля. А.Файоль отмечал: «Управлять – это предвидеть», а «предвидеть – это уже почти действовать».

В настоящее время трудно представить организацию, которая успешно бы функционировала без прогнозирования своей деятельности, как в стратегическом, так и текущем аспектах. Организация осуществляет планирование деятельности на основе маркетинговых исследований и исходя из производственно-финансовых, организационных и иных своих возможностей.

Планирование является главной функцией управления любым предприятием. Именно с планирования начинается как создание, так и функционирование хозяйствующего субъекта. Недооценка планирования в условиях рынка, сведение его к минимуму, игнорирование или некомпетентное осуществление приводят к большим экономическим потерям, к явлениям неплатежеспособности предприятий.  Планированием поэтапно охватывается работа людей и движение материальных и финансовых ресурсов, нацеленных на получение конечного результата.

Принятие  решений на базе интуиции и импровизации, даже с учетом опыта прошлой руководящей деятельности, не приводит к оптимальным результатам. В условиях развития рынка, роста и усиления конкуренции должна возрастать роль планирования.

К сожалению, сегодня до 28-30% зарегистрированных малых и средних предприятий экономически не функционируют.

Причин  такого состояния много, однако, главные кроются все же в слабом менеджменте, неправильно выработанных стратегиях, в отсутствии квалифицированного планирования.

Планирование на предприятии заключается в установлении целей его деятельности на заданный период, определении путей их реализации, а также в дальнейшем контроле выполнения намеченного плана. Планирование предусматривает разработку комплекса мероприятий, определяющих последовательность достижения конкретных целей с учетом возможностей наиболее эффективного использования ресурсов каждым производственным подразделением и предприятием в целом.

Плановая система предприятия состоит из отдельных планов по четко ограниченным направлениям деятельности и охватывает важнейшие участки работы подразделений, с тем чтобы ориентировать их на выполнение поставленных задач и четко согласовать работу всего персонала организации. Таким образом, для сотрудников предприятия план является своеобразным руководством к действию.

...

Скачать:   txt (92.1 Kb)   pdf (444.5 Kb)   docx (186.5 Kb)  
Продолжить читать еще 23 страниц(ы) »
Доступно только на Essays.club