Essays.club - Получите бесплатные рефераты, курсовые работы и научные статьи
Поиск

Анализ управленческой деятельности в ПАО АНК «Башнефть»

Автор:   •  Май 5, 2022  •  Курсовая работа  •  3,184 Слов (13 Страниц)  •  449 Просмотры

Страница 1 из 13

Министерство науки и высшего образования Российской Федерации

ФГБОУ ВО «Пермский национальный исследовательский

политехнический университет»

Гуманитарный факультет

Кафедра «Менеджмент и маркетинг»

КУРСОВАЯ РАБОТА

по дисциплине «Менеджмент»

Тема: «Анализ управленческой деятельности в ПАО АНК «Башнефть»

Выполнил:

студент группы ЭУПН-18-1б

Лядова Анастасия Викторовна

Руководитель:

доцент, канд. экон. наук

Е. М. Мыльникова

                                                     

Пермь 2021 г.

Содержание

Введение        3

Раздел 1. Общее описание компании ПАО АНК «Башнефть»        5

1.1.        Краткая характеристика компании        5

1.2. Миссия нефтегазовой компании ПАО АНК «Башнефть»        9

Раздел 2. Анализ структуры и политики нефтегазовой компании ПАО АНК «Башнефть»        13

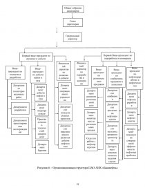
2.1. Организационная структура компании        13

2.2. Организационная структура экономического отдела        19

Заключение        23

Список использованных источников        24

Введение

В современной практике управления организацией показатели конечного финансового результат (показатели прибыли и выручки) зависят не только от наличия необходимой техники, используемой технологии, обеспеченности кадрами, но и от системы управления предприятием, системы менеджмента. Управление представляет собой действенный инструмент управления трудовыми, финансовыми и материальными ресурсами. Управление предусматривает грамотное распределение функциональных обязанностей и высокоэффективную реализацию поставленных целей и задач.

Управленческая деятельность входит в каждую стадию организационных процессов компаний. Главная цель которой является эффективное функционирование и развитие компании, с условие рациональности действий организации.

Менеджмент реализует ряд основных функций, в частности функции планирования, координации, контроля, организации и мотивации.

Понятие менеджмента имеет множество определений, но все они сводятся к тому, что это вид деятельности, направленный на достижение целей организации. Культура менеджмента активно развивается и трансформируется из-за внедрения инноваций, появления новых организаций, изменения тенденций развития и многих других факторов.

В современной практике, предприятия всё больше зависят от менеджмента. Менеджмент возлагает на себя функции планирования, координации, мотивации организации. В целом сказывается с положительной стороны, ведь способствует повышению эффективности организации.

Одной из основных проблем менеджмента является то, что специалисты узконаправлены и не имеют навыков управления. Также, в большинстве своём опираются на иностранный опыт, не понимая особенностей в управлении в зависимости от менталитета, специфики и экономического положения общества.

Представленные положения актуальности позволили сформулировать цель, задачи исследования, а также конкретизировать его объект и предмет. [16]

Актуальность данной темы состоит в том, что на сегодняшний день многие организации анализируют и пересматривают организационную структуру с целью повышения конкурентоспособности для дальнейшего увеличения прибыли. Оптимизация организационной структуры приводит в порядок взаимодействие внутреннее и внешнее, т.е. внутреннее взаимодействие в организации и рынок, которая способствует достижению поставленных целей в рамках стратегического развития компании, следовательно весь анализ управленческой деятельности является важным аспектом в дальнейшем развитии компании.

...

Скачать:   txt (46.3 Kb)   pdf (1 Mb)   docx (1.6 Mb)  
Продолжить читать еще 12 страниц(ы) »
Доступно только на Essays.club