Essays.club - Получите бесплатные рефераты, курсовые работы и научные статьи
Поиск

Детерминированные вычислительные процессы с управлением по аргументу. Численное интегрирование

Автор:   •  Октябрь 4, 2018  •  Лабораторная работа  •  1,173 Слов (5 Страниц)  •  1,099 Просмотры

Страница 1 из 5

1

  1. Лабораторная работа №3 по теме: “Детерминированные вычислительные процессы с управлением по аргументу. Численное интегрирование.”
  2. Цель работы: научиться применять детерминированные вычислительные процессы с управлением по аргументу средствами компилятора Free Pascal для вычисления определённых интегралов различными методами.
  3. ПК, Pascal, draw.io.

Задание 1.

  1. Написать программу для вычисления определенного интеграла из индивидуального задания методом прямоугольника левых частей.[pic 1]
  2. [pic 2]
  3. [pic 3] 
  4.  

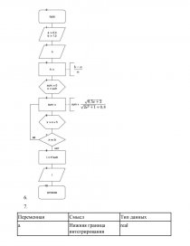
Переменная

Смысл

Тип данных

a

Нижняя граница интегрирования

real

b

Верхняя граница интегрирования

x

Аргумент функции

h

Шаг цикла

sum

Сумма всех значений функции в границах интегрирования

i

Интеграл (площадь графика)

n

Кол-во разбиений площади графика

integer

  1. [pic 4] 
  2. [pic 5][pic 6][pic 7][pic 8]
  3. Для написания программы для вычисления определённого интеграла методом прямоугольника левых частей я взял переменную n типа integer, в которой хранится считанное с клавиатуры число делений графика, в вещественных переменных a и b хранятся пределы интеграла, так как пределы имеют плавающую точку, а переменные h, sum и i типа real взяты соответственно для хранения шага цикла, суммы значений в пределах интегрирования и самого значения интеграла. Для вычисления нужной суммы я взял цикл while, так как цикл имеет шаг, отличный от единицы (а в цикле for шаг равен только единице). Начальное значение аргумента цикла было взято за a, цикл должен работать, пока x меньше или равен b-h (данные из формулы). Затем нужно умножить количество разбиений на получившуюся сумму для получения ответа. Произведя нужные арифметические действия, программа выводит результат на экран.

Задание 2.

  1. Написать программу для вычисления определенного интеграла из индивидуального задания методом прямоугольника правых частей.
  2. [pic 9][pic 10]
  3. [pic 11]
  4.  

Переменная

Смысл

Тип данных

a

Нижняя граница интегрирования

real

b

Верхняя граница интегрирования

x

Аргумент функции

h

Шаг цикла

sum

Сумма всех значений функции в границах интегрирования

i

Интеграл (площадь графика)

n

Кол-во разбиений площади графика

integer

  1. [pic 12]
  2. [pic 13][pic 14][pic 15][pic 16]
  3. При написании программы для вычисления определённого интеграла методом прямоугольника правых частей была взята переменную n типа integer, в которой хранится число делений графика, считанное с клавиатуры. Также в вещественных переменных a и b хранятся пределы интеграла, так как пределы имеют плавающую точку, а переменные h, sum и i типа real взяты соответственно для хранения шага цикла, суммы значений в пределах интегрирования и самого значения интеграла. Для вычисления нужной суммы я взял цикл while, так как цикл имеет шаг, отличный от единицы (а в цикле for шаг равен только единице). Начальное значение аргумента цикла было взято за a+h, цикл выполняется, пока x меньше или равен b (данные из формулы). Затем нужно умножить количество разбиений на получившуюся сумму для получения ответа.  Произведя нужные арифметические действия, программа выводит результат на экран.

Задание 3.

  1. Написать программу для вычисления определенного интеграла из индивидуального задания методом трапеций.
  2. [pic 17][pic 18]
  3. [pic 19]
  4.  

Переменная

Смысл

Тип данных

a

Нижняя граница интегрирования

real

b

Верхняя граница интегрирования

x

Аргумент функции

h

Шаг цикла

sum

Сумма всех значений функции в границах интегрирования

i

Интеграл (площадь графика)

n

Кол-во разбиений площади графика

integer

  1. [pic 20]
  2. [pic 21][pic 22][pic 23][pic 24]
  3. Для написания программы для вычисления определённого интеграла методом трапеции я взял целочисленную переменную n для хранения считанного с клавиатуры числа делений графика, в вещественных переменных a и b хранятся пределы интеграла, так как пределы имеют плавающую точку, а переменные h, sum и i типа real взяты соответственно для хранения шага цикла, суммы значений в пределах интегрирования и самого значения интеграла. Для вычисления нужной суммы я взял цикл while, так как цикл имеет шаг, отличный от единицы (а в цикле for шаг равен только единице). Начальное значение аргумента цикла было взято за a, цикл должен работать, пока x меньше или равен b-h (данные из формулы). Затем сумму нужно подставить в формулу для получения ответа. Произведя нужные арифметические действия, программа выводит результат на экран.

Задание 4.

  1. Написать программу для вычисления определенного интеграла из индивидуального задания методом парабол.
  2. [pic 25] [pic 26]
  3. ЙукепнргошогрфЫЧЦУКАПЕ5НРТИМВЧ[pic 27]
  4.  

Переменная

Смысл

Тип данных

a

Нижняя граница интегрирования

real

b

Верхняя граница интегрирования

x

Аргумент функции

h

Шаг цикла

sum1

Сумма всех значений функции, которые относятся к нечётным параболам, полученных с помощью разбиения

sum2

Сумма всех значений функции, относящихся к чётным параболам

i

Интеграл (площадь графика)

n

Кол-во разбиений площади графика

integer

  1. [pic 28]
  2. [pic 29][pic 30][pic 31][pic 32]
  3. В процессе написания программы для вычисления определённого интеграла методом парабол была взята переменную n типа integer, в которой хранится число делений графика, считанное с клавиатуры. Также в вещественных переменных a и b хранятся пределы интеграла, так как пределы имеют плавающую точку, а переменные h, sum1, sum2 и i типа real взяты соответственно для хранения шага цикла, суммы значений нечётных и чётных парабол и самого значения интеграла. Так как нужно было посчитать две суммы с разными начальными и конечными условиями, я использовал два цикла while: в каждом из которых считалась отдельная сумма при своих начальных и конечных условиях. Получившиеся суммы следует подставить формулу: которая дана в математической модели. Программа считает значение и выводит его на экран.
  4. Вывод: я научился реализовывать алгоритмы на детерминированные циклические вычислительные процессы с управлением по аргументу средствами компилятора Free Pascal для решения интегралов различными методами.

2

N

Количество

разбиений

H

шаг

I

Метод левых частей прямоугольников

I

Метод правых частей прямоугольников

I

Метод трапеций

I

Метод парабол

10

0,08

0,54419

0,52987

0,56747

0,53704

100

0,008

0,53308

0,53167

0,53541

0,52769

1000

0,0008

0,53711

0,53697

0,53734

0,53611

10000

0,00008

0,53700

0,53698

0,53702

0,53695

3

3.1. По формуле Ньютона-Лейбница заданный интеграл равен 0,53704. Исходя из таблицы, для этой функции одним из самых точных методов является метод трапеций с кол-вом разбиений 10000. Также при кол-ве разбиений 10 самым точным является метод парабол.

...

Скачать:   txt (12.2 Kb)   pdf (307.3 Kb)   docx (178.1 Kb)  
Продолжить читать еще 4 страниц(ы) »
Доступно только на Essays.club