Essays.club - Получите бесплатные рефераты, курсовые работы и научные статьи
Поиск

Контроль и обнаружение неисправностей в ИУС

Автор:   •  Март 17, 2019  •  Курсовая работа  •  1,968 Слов (8 Страниц)  •  482 Просмотры

Страница 1 из 8

    Министерство образования и науки Российской Федерации

Федеральное государственное автономное образовательное учреждение высшего образования «Санкт-Петербургский национальный исследовательский университет информационных технологий, механики и оптики»[pic 1]

Курсовая работа

на тему «Контроль и обнаружение неисправностей в ИУС»

Дисциплина: Информационно-управляющие системы

Кафедра: Аппаратно-программных комплексов вычислительной техники

Выполнил: Мекаэль Ф. Ф.

Группа: S3400

Санкт- Петербург

2017г

Оглавление

Введение        2

Теоретическая часть        2

Терминология        2

Методологическая основа проектирования        3

Начальные этапы разработки        4

Рабочая документация по проектированию        5

Структуризация работ проектирования        6

Этапы проектирования АИУС        7

Практическая часть        10

Анализ предприятия        10

Разработка архитектуры программного средства        11

Реализация функционального назначения        11

Разработка модели базы данных        12

Разработка алгоритмов приложения        13

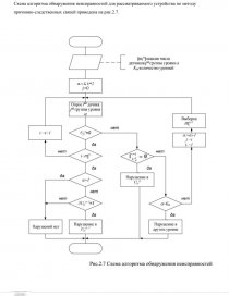
Описание датчиков используемых в АИУС        14

Заключительные этапы        19

Вывод        19

Список литературы        20


Введение

Объекты повышенного риска, представленные в энергетике, на транспорте, в космической и оборонной отраслях, уже стали неотъемлемой частью окружения человека. К ним относятся энергетические сети и электростанции, летательные аппараты и наземные системы обеспечения полетов, различные виды вооружений. Их разработка и эксплуатация без широкого использования информационных технологий невозможна.

Для обслуживания объектов повышенного риска разрабатываются информационно-управляющие системы критического применения (ИУС), которые являются развитием компьютерных систем с диверсификацией рабочего режима его разделением на нормальный и аварийный.

К ИУС предъявляются высокие требования по комплексу показателей, регламентированных международными стандартами. Среди наиболее важных выделяются требования по обеспечению функциональной безопасности.

Основой для построения безопасных цифровых компонентов ИУС традиционно служат технологии проектирования отказоустойчивых устройств, включающие использование корректирующих кодов, мажоритарных структур, различных видов резервирования элементов и реконфигурации систем, а также многоверсионных решений для предотвращения отказов по общей причине.

Однако одна только отказоустойчивость недостаточна для обеспечения функциональной безопасности цифровых компонентов, что связано с проблемой накопления в них на протяжении продолжительного нормального режима скрытых неисправностей, снижающих отказоустойчивость ИУС в наиболее ответственном аварийном режиме.

С ростом сложности и мощности объектов повышенного риска, а также численности и расширения круга областей их применения эта проблема становится ключевой в обеспечении безопасности ИУС и требует проведения исследований по ее решению.

Задачи контроля и обнаружения неисправностей при реализации управления технологическими объектами очень разнообразны. В ИУС такими задачами являются:

  1. Обнаружение выхода контролируемой величины за допустимые пределы;
  2. Обнаружение неисправностей в сложных системах.

Терминология

АИУС - Автоматизированная информационно-управляющая система.

Информационно-управляющая система (ИУС) — цифровая система контроля или управления некоторым реальным объектом.


Обнаружение выхода контролируемой величины за допустимые пределы

В общем случае таких пределов два – верхний и нижний. Событие – выход контролируемой величины (параметра) за верхний и нижний пределы. При этом система контроля должна:

1. Обнаружить это событие, подать сигнал тревоги, зафиксировать наименование и значение величины, а также время выхода контролируемой величины за допустимые пределы.

...

Скачать:   txt (26.7 Kb)   pdf (383.4 Kb)   docx (281.1 Kb)  
Продолжить читать еще 7 страниц(ы) »
Доступно только на Essays.club