Essays.club - Получите бесплатные рефераты, курсовые работы и научные статьи
Поиск

Отчет по практике на базе туристической компании ОДО «Виаполь»

Автор:   •  Апрель 26, 2018  •  Отчет по практике  •  4,530 Слов (19 Страниц)  •  1,767 Просмотры

Страница 1 из 19

Оглавление

Введение        3

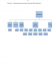
1. Организационно-управленческая структура предприятия        6

2. Основные направления деятельности компании        9

3. Туристический продукт (услуги) компании.      Формирование туров        9

4. Работа с поставщиками; формирование туров; продвижение и реализация товаров на рынке; работа с клиентами        15

5. Конкурентные преимущества ОДО «Виаполь» на рынке туристических услуг Беларуси        22

Заключение        25

Приложения        27


Введение

В период с 12 по 24 декабря 2016 года проходила стажировка на базе туристической компании ОДО «Виаполь», которая находится в Минске по адресу ул. Интернациональная, 14 – 4.

Туроператорская компания «Виаполь» была создана в 1992 году и уже 24 года работает в сфере въездного и внутреннего туризма. За долгие годы деятельности фирма накопила большой опыт в организации туров в Беларусь. Компания организует поездки в Беларусь любой сложности, причем как для индивидуальных туристов, так и для туристических групп (сборных, школьных, корпоративных). Каждый месяц «Виаполь» принимает в среднем 1000—1200 туристов из разных стран мира, в том числе, в 2015 году компания принимала туристов из 31 страны мира. Вся Беларусь, более 800 объектов, около 100 экскурсий, 51 многодневный тур, туристы из более 30 стран — вот туристская география компании. Цель компании — привносить в туры европейское качество обслуживания. Сотни тысяч экскурсантов и высокие рейтинги в туристской отрасли страны — подтверждение успешности выбранного пути. В своей интересной работе коллектив компании «Виаполь» объединил любовь к туристам и к путешествиям. Разработанные командой «Виаполь» познавательные туры по Беларуси и соседним странам включают лучшее из того, что стоит увидеть и узнать. Свои принципы и отличительные черты компания представляет в виде нескольких пунктов (по числу букв в названии фирмы). Итак, 7 причин, почему стоит сотрудничать с турфирмой «Виаполь» и доверять ей:

1. Фирма является одной из старейших туристских фирм Беларуси — она работает с 1992 года. Сотни тысяч экскурсантов и высокие рейтинги в туристской отрасли страны — подтверждение успешности выбранного пути. В 2010 году компания получила дипломы "Лучший предприниматель в сфере туризма" (Минска и республики), в 2009 — "Лидер экскурсионного обслуживания", в прежние годы была отмечена дипломами и грамотами за развитие познавательного туризма.

2. Сотрудники компании считают, что Париж — это здорово, но прежде, чем увидеть Париж, нужно узнать и полюбить свою Отчизну, и это – их основная специализация: посредством экскурсий помогать людям "открывать" для себя Беларусь.

3. В компании «Виаполь» считают, что нужно знать соседей и дружить с ними, тем более, что у нас общее прошлое — Великое Княжество Литовское, Речь Посполитая, Российская империя, СССР. Поэтому фирмой была разработана система экскурсионных туров по России, Украине, Польше, Литве.

4. Компания старается привносить европейское качество обслуживания в свои туры — каждому туристу раздаются фирменные сувениры (карты, закладки, шоколадки с видами Беларуси); организуются концерты, театрализованные представления, анимации; заказываются хорошие автобусы с кофе, чаем, просмотром видеофильмов на обратной дороге.

5. В фирме все работники любят путешествовать, имеют высшее образование в сфере туризма или большой стаж работы, постоянно повышают свою квалификацию на различных курсах, стажировках — в том числе и за рубежом (США, Польша, Россия), публикуют статьи в научной литературе и периодической печати.

6. В компании работает коллектив лучших экскурсоводов Беларуси во главе с лучшим экскурсоводом страны, автором книги "Этюды о Беларуси" Анатолием Георгиевичем Вараввой.

7. Сотрудники туроператорской компании «Виаполь», во главе с директором Галиной Потаевой, сами создали все свои туры, любят свою работу и всегда открыты для новых идей.

...

Скачать:   txt (64 Kb)   pdf (850.2 Kb)   docx (409.5 Kb)  
Продолжить читать еще 18 страниц(ы) »
Доступно только на Essays.club