Essays.club - Получите бесплатные рефераты, курсовые работы и научные статьи
Поиск

Функциональные аспекты правоотношений

Автор:   •  Июнь 18, 2018  •  Курсовая работа  •  6,294 Слов (26 Страниц)  •  617 Просмотры

Страница 1 из 26


Содержание

Введение…………………………………………………………………………...3

Раздел 1. Функциональные аспекты правоотношений…………………………4

1.1 Понятия правоотношений…………………………………………………….4

1.2 Функции правоотношений и социальное назначение права………………………………………………………………………………..7

Раздел 2. Субъекты правоотношений…………………………………………..11

Раздел 3. Субъективное право и Юридическая обязанность

Как содержание правоотношений…………………………………………........15

Раздел  4. Объекты правоотношений. Правовые ситуации……………….......17

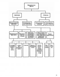
Раздел 5. Юридические факты……………………………………………….....20

Заключение…………………………………………………………………….....29

Список используемой литературы……………………………………………...31

Приложение 1. Виды юридических фактов……………………………………32

 

 

ВВЕДЕНИЕ

    Без спорно «Правовые отношения» являются одной из важнейших тем в сфере права. Правоотношения являются одним из первых признаков права и государства, ведь без государства не может быть и правоотношений.

    Актуальность этой курсовой роботы не вызывает сомнений. Правоотношения имеют месть везде, где существуют связи между субъектами права. Как мы понимает, существует великое множество таких связей, что нуждаются в  четкой систематизации и четком определении. Что собственно и делают в юридической литературе.

   Объектом исследований является исследования структуры правоотношений.

   Предметом исследования является правоотношения в обществе.

   Целью курсовой работы есть теоретическое раскрытие правоотношений как социального явления, их квалификация, анализ их структурных элементов, определить, кого касается данная тема и какова функция этой темы в современном обществе.

   Для достижения этой цели были поставлены такие задачи:

         - исследовать правоотношения, как результат отображения социальной действительности;

         - рассмотреть функции, типы и разновидности правоотношений;

         - определить субъектов и объектов правоотношений;

         - изучить юридические факты их понятия признаки и функции;

         - дать анализ  структурным элементам правоотношений.

   Метод исследования: диалектический, сравнительный, теоретический, анализ и синтез, аксиоматический, описание и интерпретация.

     База исследований: Конституция Украины [cт.5] Гражданский кодекс Украины [cт. 655, ст. 657] ;

   Результаты исследования работы могут быть использованы как учебный материал для студентов.

 

Раздел 1

ФУНКЦИОНАЛЬНЫЕ АСПЕКТЫ ПРАВООТНОШЕНИЙ

1.1 Понятие правоотношений

      Что такое правоотношения? Как по мне так это сочетание идеального — права и материального — общественного отношения.

Это что-то среднее; право, не становится материальным, но при этом материализуется в общественных отношениях.

Право, как будто, создает «рамки» для общественных отношений, урегулирует их. Правовые нормы, регулирующие соответствующие отношения, «высвечивают» их наиболее важные для целей правового регулирования черты, закрепляют их, определяют, как должны складываться эти отношения (возникать, изменяться, прекращаться).

       Признаки правоотношений:

- Складываются между субъектами права. Не может быть правоотношений между  объектами права (вещами, животными, растениями). За негуманное обращение с животным человек отвечает не перед животными, а перед органами, что защищают  животных;

- Являются идеологическими отношениями - результатом сознательной деятельности людей. Правоотношения не могут возникать, не проходя через сознание людей: нормы права не могут влиять на человека, его поведения, пока содержание правовых норм не будет понято людьми;  

...

Скачать:   txt (88.6 Kb)   pdf (323.1 Kb)   docx (62.1 Kb)  
Продолжить читать еще 25 страниц(ы) »
Доступно только на Essays.club