Essays.club - Получите бесплатные рефераты, курсовые работы и научные статьи
Поиск

Организация работы с кадрами в управлении образования администрации муниципального образования

Автор:   •  Октябрь 20, 2019  •  Курсовая работа  •  5,533 Слов (23 Страниц)  •  640 Просмотры

Страница 1 из 23

МИНИСТЕРСТВО ОБРАЗОВАНИЯ И НАУКИ РОССИЙСКОЙ ФЕДЕРАЦИИ

Федеральное государственное бюджетное образовательное учреждение

высшего образования

«Уральский государственный экономический университет»

        

КУРСОВАЯ РАБОТА

по дисциплине «ГОСУДАРСТВЕННАЯ И МУНИЦИПАЛЬНАЯ СЛУЖБА»

Тема: «ОРГАНИЗАЦИЯ РАБОТЫ С КАДРАМИ В УПРАВЛЕНИИ ОБРАЗОВАНИЯ АДМИНИСТРАЦИИ МУНИЦИПАЛЬНОГО ОБРАЗОВАНИЯ»

Направление (Специальность): Государственное и муниципальное управление

Студент   А.Н. Евтухова

Профиль/программа:

Государственная и муниципальная служба

Группа ГМС18-2  

Кафедра государственного и муниципального управления

Руководитель  В.В.Шведов

Дата защиты: ___________________

Екатеринбург

2019 г.

СОДЕРЖАНИЕ

Введение………………………………………………………………………...…3

1. Теоретические основы работы с кадрами Администрации муниципального образования……………………………………………………………………..…5

1.1 Понятие и сущность работы с кадрами…………………………..…………..5

1.2 Этапы процесса работы с кадрами……………………………………….…..8

1.3 Оценка эффективности работы с кадрами……………………………...…..10

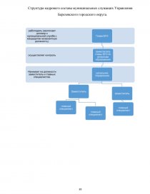
2. Исследование системы Администрации муниципального образования Березовского городского округа Свердловской области работы с кадрами…………………………………………………………………….....…..12

2.1 Оценка действующей системы работы с кадрами в Администрации муниципального образования Березовского городского округа………..…….12

2.2 Проблемы и перспективы организации работы с кадрами в Администрации муниципального образования Березовского городского округа…………..….15

3.Совершенствование кадрового обеспечения управления образования Администрацией муниципального образования Березовского городского округа…………………………………………………………………………..…21

3.1 Направления формирования кадрового состава в управление образования Администрацией муниципального образования Березовского городского округа……………………………………………………………………………..21

3.2Процесс комплектования кадров в управлении образовании Администрацией муниципального образования Березовского городского округа……………………………………………………………………………..28

Заключение        31

Список использованной литературы        33

Приложение………………………………………………………………………36

Введение

В современном мире XXI века на критическом уровне существует дисбаланс в управлении и функционировании школ. Сама жизнь школ не проходит автономно они находят под постоянным контролем территориальной и муниципальной власти, поэтому организационный дисбаланс в жизни школ порождает вопрос об эффективности контроля и управлениями школами территориальными и муниципальными структурами. Успех в управлении образовательными организациями на территориальном и муниципальном уровне в первую очередь зависит от правильной созданной структуры управления образования, подбора кадров и распределения между ними функционала. Из этого можно выделить еще один вопрос профпригодность сотрудника, то есть какова степень эффективности сотрудников территориального и муниципального управления образования для школ.

На данный период времени более 70% образовательных организаций контролируются системой муниципального управления образования. Муниципальная система образования так же, как и региональная система имеют общие закономерности развития. Это обусловлено сохранением целостности российского образования. Так же можно выделить еще несколько аспектов, что структура местного самоуправления (включая систему образования) носит преимущественно организационный характер, население является основным субъектом деятельности и его интересы являются основными для деятельности.

...

Скачать:   txt (85.8 Kb)   pdf (366.7 Kb)   docx (818.7 Kb)  
Продолжить читать еще 22 страниц(ы) »
Доступно только на Essays.club