Essays.club - Получите бесплатные рефераты, курсовые работы и научные статьи
Поиск

Импульсно-прессовая формовочная машина

Автор:   •  Декабрь 20, 2022  •  Курсовая работа  •  4,165 Слов (17 Страниц)  •  274 Просмотры

Страница 1 из 17

[pic 1]Министерство образования Республики Беларусь

Белорусский национальный технический университет

Факультет: «Механико-технологический»

Кафедра: «Машины и технология литейного производства»

Курсовой проект

по дисциплине «Оборудование литейных цехов».

Тема: «Импульсно-прессовая формовочная машина»

Исполнитель:                      

ст. 4 курса, гр.10404129:                                                                   Черноус Ю.Л.

Руководитель:                                                          к.т.н. доцент Рудницкий Ф.И.

Минск 2022г.

[pic 2]Министерство образования Республики Беларусь

Белорусский национальный технический университет

Факультет: «Механико-технологический»

Кафедра: «Машины и технология литейного производства»

Пояснительная записка

к курсовому проекту

по дисциплине «Оборудование литейных цехов».

Тема: «Импульсно-прессовая формовочная машина»

Исполнитель:                                          

ст. 4 курса, гр.10404129:                                                                      Черноус Ю.Л.

Руководитель:                                                          к.т.н. доцент Рудницкий Ф.И.

Минск 2022г.

Содержание

Введение…………………………………….……….…….………...………..….5

[pic 3]1 Назначение и область применения импульсно-прессовой формовочной машины…………………………………………………………………………..…6

2 Общие теоретические положения по обоснованию выбора импульсно-прессовой формовочной машины для выполнения заданных технологических операций…..……………………………………………….…………………….7

3 Описание в общем виде существующих аналогичных проектируемому видов оборудования……………………………………………………………….9

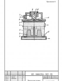
4 Техническая характеристика, описание конструкции и работы импульсно-прессовой формовочной машины……………………………………….….....11

5 Расчет основных узлов и параметров импульсно-прессовой формовочной машины………………………………………………………………………....15

6 Описание организации рабочего места ...………………………..…….……21

7 Охрана труда при работе на импульсно-прессовой формовочной машине……………………………………………………………………………..….23

8 Ожидаемые технико-экономические показатели………………..…………24

Литература……………………………….………………………..…….……...25

Приложение……………………………….………………………….……...…26


[pic 4] Введение

Целью уплотнения формовочной смеси является достижение такой ее плотности и прочности, при которой литейная форма не изменяет свои размеры под влиянием статического, динамического и химико-термического воздействия заливаемого в нее металла и обеспечивает получение точной отливки с гладкой поверхностью.

Однако чрезмерное уплотнение формы нецелесообразно и с экономической и с конструктивной точек зрения, так как требует повышенных энергозатрат и увеличения жесткости оборудования и оснастки. Кроме того, чрезмерное уплотнение смеси большей частью приводит к снижению газопроницаемости формы, а иногда к разрушению самих зерен песка, что может быть оправдано лишь в исключительных случаях.

Плотность смеси, при которой обеспечивается требуемое качество формы, колеблется в пределах 1,6—1,75 т/м3 (плотность разрыхленной смеси обычно составляет 1,0—1,25 т/м3).

Не менее важное значение при уплотнении смеси имеют ее физико-механические характеристики. Так, например, при уплотнении прессованием для хорошего перетекания с полостей более уплотненных в полости менее уплотнённые смесь должна обладать высокой текучестью.


[pic 5]1 Назначение и область применения импульсно-прессовой формовочной машины

Формовочные машины служат для уплотнения смеси.

Неуплотненная формовочная смесь неоднородна по структуре. Это комплекс единичных песчинок и их соединений (сростков, комочков) различной величины, связанных между собой пленками связующего вещества. Между отдельными песчинками, а также между их сростками существуют полости, заполненные воздухом.

...

Скачать:   txt (46.9 Kb)   pdf (1.5 Mb)   docx (1.2 Mb)  
Продолжить читать еще 16 страниц(ы) »
Доступно только на Essays.club