Essays.club - Получите бесплатные рефераты, курсовые работы и научные статьи
Поиск

Отчёт по технологической практике в РУП «Завод газетной бумаги»

Автор:   •  Январь 10, 2021  •  Отчет по практике  •  9,473 Слов (38 Страниц)  •  662 Просмотры

Страница 1 из 38

МИНИСТЕРСТВО ОБРАЗОВАНИЯ РЕСПУБЛИКИ БЕЛАРУСЬ

УО «БЕЛОРУССКИЙ ГОСУДАРСТВЕННЫЙ ЭКОНОМИЧЕСКИЙ УНИВЕРСИТЕТ»

Кафедра физикохимии материалов и производственных технологий

ОТЧЕТ

по технологической практике

на предприятии

Студент ФЭМ, 2 курса,

гр. РКП-1                                                                Е. В. Дашкевич

Руководитель практики

от БГЭУ

Руководитель практики

от предприятия

МИНСК 2019

СОДЕРЖАНИЕ

Введение        3

1 Краткая характеристика РУП «Завод газетной бумаги», филиал «Домостроение»        4

1.1История РУП «Завод газетной бумаги», филиал «Домостроение»        4

1.2        Технологическая и организационная структура РУП «Завод газетной бумаги», филиал «Домостроение»        5

2 Технологическая схема производства продукции        10

2.1 Характеристика используемого сырья        10

2.2 Ассортимент и технико-экономические показатели выпускаемой продукции        10

2.3 Общая характеристика применяемого технологического оборудования        11

2.4 Технология производства        12

3 Метрологическое обеспечение технологических процессов производства продукции, организация контроля качества        16

4 Экологическая обстановка на предприятии и охрана окружающей среды        18

5 Организация складского хозяйства на предприятии        20

6 Перспективы развития РУП «Завод газетной бумаги», филиал «Домостроение» (внедрение новых технологий, освоение новых видов продукции)        23

7 Индивидуальное задание        25

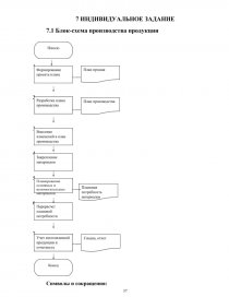
7.1 Блок-схема производства продукции        25

7.2 Расчет и анализ уровня технологии производства продукции РУП «Завод газетной бумаги», филиал «Домостроение»        27

Заключение        29

Список использованной литературы        30

Приложение А        31

Приложение Б

Приложение В

Приложение Г

Приложение Д

Приложение Е


ВВЕДЕНИЕ

Практика студентов является важнейшей частью учебного процесса при подготовке высококвалифицированных специалистов с высшим образованием. Она представляет собой планомерную, целенаправленную и всевозрастающую деятельность студентов по освоению выбранной специальности.

Цель практики - закрепление знаний и умений, полученных в процессе теоретического обучения, и приобретение студентами опыта в исследовании актуальных научных проблем.

Задачи практики:

- углубить и закрепить теоретические знания;

- изучение технологии производства соответствующей продукции, вопросов экономики, организации и управления производством, стандартизации и контроля качества продукции;

- ознакомление с мероприятиями по повышению эффективности и производительности труда, организацией связи на предприятии.

Технологическая практика проводится в организациях промышленности различных организационно-правовых форм. Они должны отвечать следующим требованиям:

•        Иметь высокую культуру производства, широкий ассортимент товаров;

•        Иметь современное торгово-технологическое оборудование, применять современные методы изготовления товаров;

•        Располагать квалификационными специалистами для руководства практикой и контроля над работой учащихся-практикантов;

•        Создать практикантам нормальные бытовые условия и безопасные условия труда.

Объектом исследования является РУП «Завод газетной бумаги», филиал «Домостроение». Время прохождения практики – 6 дней.


1 КРАТКАЯ ХАРАКТЕРИСТИКА РУП «Завод газетной бумаги», филиал «Домостроение»

  1. История РУП «Завод газетной бумаги», филиал «Домостроение»

Сегодня РУП «Завод газетной бумаги» представляет собой современный производственный комплекс, оснащенный новейшими технологиями и оборудованием ведущих европейских производителей для изготовления высококачественной газетной и офсетной бумаги, бумаги-основы для декоративных облицовочных материалов, широкого перечня продукции деревообработки, а также строительства каркасно-панельных домов и домов из клееного бруса.

...

Скачать:   txt (139.8 Kb)   pdf (468.6 Kb)   docx (626 Kb)  
Продолжить читать еще 37 страниц(ы) »
Доступно только на Essays.club