Essays.club - Получите бесплатные рефераты, курсовые работы и научные статьи
Поиск

Разработка ценовой политики гастронома «Максим Максимыч»

Автор:   •  Май 29, 2018  •  Курсовая работа  •  10,183 Слов (41 Страниц)  •  723 Просмотры

Страница 1 из 41

Содержание

Введение        3

1. Основы разработки ценовой политики и стратегии ценообразования предприятия        5

1.1. Система цен. Виды цен и их структура        5

1.2. Ценовая политика как элемент общей стратегии предприятия        12

1.3. Стратегия ценообразования фирмы        19

2. Технико-экономическая характеристика деятельности предприятия        26

2.1. Краткая характеристика торговой деятельности        27

2.2. Основные технико-экономические показатели деятельности организации        28

3. Разработка ценовой политики гастронома «Максим Максимыч»        30

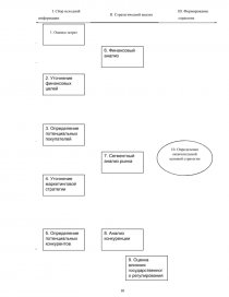
3.1. Методика ценообразования в гастрономе «Максим Максимыч»        31

3.2. Конкурентная стратегия ценообразования гастронома «Максим Максимыч»        39

3.3. Тактические аспекты стратегии ценообразования в гастрономе «Максим Максимыч»        43

Заключение        48

Список литературы        51


Введение

В рыночной экономике есть почти все механизмы регулировки работы предприятия, но, что принципиально важно, они основываются на применении финансовых способов, которые делают условия для увеличения заинтересованности предприятия в ублажении многих потребностей общества. В условиях рыночных отношений регулировка воспроизводства осуществляется в одном ряду с другими экономическими законами: законом стоимости, который действует через механизм цен и ценообразования. Поэтому развитие рыночного ценообразования требует кардинального изменения принципов формирования цен и модели цены.

Устройство ценообразования в критериях рыночных отношений проявляется через цены, их динамику. Динамика цен(тарифов) исходит из воздействия двух важнейших факторов – стратегического и тактического. В критериях рынка динамика цен станет формироваться непредсказуемо, и нужно глубоко и кропотливо исследовать все рыночные моменты и научиться верно пользоваться ими.  [1]

Стоимость считается важной составляющей комплекса планирования на предприятии, это единственный элемент, реально обеспечивающий продавцу заработок. Это сложное понятие, которое зависит от общего состояния экономики и конкуренции, тем более на промышленном рынке, так как первоначально устанавливаемая цена очень редко совпадает с конечной. В связи с этим, одной из главных задач на любом предприятии является экономическое обоснование себестоимости и стоимости производственного продукта.

Стоимость считается одним из основных моментов, влияющих на величину получаемой прибыли, а еще на ряд иных количественных и высококачественных показателей работы предприятия: рентабельность, оборот, конкурентоспособность, долю рынка и т.д. Более того, устанавливая тот или иной уровень цены, предприятие (фирма) может добиться разных целей в зависимости от устоявшейся ситуации на рынке: выживаемость компании, максимизация темпов роста, увеличение объемов продаж, стабилизация или рост рыночной доли и т.д.  [2]

Выводы, принимаемые руководством предприятия в области ценообразования, относятся к более трудным и серьезным, поскольку они способны не просто ухудшить показатели финансово-хозяйственной работы, но и привести предприятие к банкротству. Кроме этого ценовые решения могут иметь долгосрочные последствия для покупателей, дилеров, соперников, многие из которых сложно угадать и, соответственно, оперативно предотвратить нежелательные тенденции после их проявления.

Это особенно актуально в нынешних российских условиях, когда вследствие понижения покупательской способности и ростом конкуренции на рынке для удачной деятельности фирмы наибольшее значение приобретает выбор эффективного метода ценообразования.

...

Скачать:   txt (148.2 Kb)   pdf (632.9 Kb)   docx (92.8 Kb)  
Продолжить читать еще 40 страниц(ы) »
Доступно только на Essays.club