Essays.club - Получите бесплатные рефераты, курсовые работы и научные статьи
Поиск

Анализ и оценка развития финансовой деятельности организации

Автор:   •  Март 23, 2023  •  Курсовая работа  •  7,554 Слов (31 Страниц)  •  286 Просмотры

Страница 1 из 31

ЛИПЕЦКИЙ ГОСУДАРСТВЕННЫЙ ТЕХНИЧЕСКИЙ УНИВЕРСИТЕТ

[pic 1]

Кафедра «Экономики»

КУРСОВАЯ РАБОТА

по дисциплине

«АНАЛИЗ ХОЗЯЙСТВЕННОЙ ДЕЯТЕЛЬНОСТИ»

Анализ и оценка развития финансовой деятельности организации

Студент                                                                         Юшкова Е.Ю.[pic 2][pic 3]

                                        подпись, дата                                фамилия, инициалы

Группа З-МН-18                              

Руководитель

к.т.н., доцент                                                               Моисеева И.И.[pic 4][pic 5][pic 6]

 ученая степень, ученое звание                подпись, дата                                фамилия, инициалы

Липецк 2022


ЛИПЕЦКИЙ ГОСУДАРСТВЕННЫЙ ТЕХНИЧЕСКИЙ УНИВЕРСИТЕТ

[pic 7]

Кафедра финансов, налогообложения и бухгалтерского учета

     «УТВЕРЖДАЮ»

Зав. кафедрой

_________________ Богомолова Е.В

                                                                         «____»________________202___ г.

ЗАДАНИЕ

на курсовую работу

по дисциплине____ Анализ хозяйственной деятельности

Студенту группы З-МН-18-1                               ______________________________________

Тема курсовой  работы Анализ и оценка развития финансовой деятельности организации

Содержание курсовой работы

Введение

1. Теоретические аспекты анализа и оценки развития финансовой деятельности организации

2. Анализ и оценка развития финансовой деятельности организации ООО «Джетекс»

3. Мероприятия по развитию финансовой деятельности организации

        

Заключение

Список использованных источников

Приложения

Студент группы   З-МН-18                                     __________/Юшкова Е.Ю.

Руководитель работы  

       к.т.н.,доцент

             звание, должность                                                                              __________/Моисеева И.И.

         

                                                                         «____»________________202___ г.

Аннотация[pic 8]

В данной работе раскрыты особенности анализа и оценки развития финансовой деятельности организации.

Курсовая работа состоит из введения, трех глав, заключения, списка использованных источников и приложений.

Во введении обоснована актуальность темы, определена цель, основные задачи, объект исследования, его методология и методика.

Первая глава посвящена теоретическим аспектам анализа и оценки развития финансовой деятельности организации.

Во второй главе проведен анализа и оценки финансовой деятельности организации предприятия ООО «Джетекс».

В третьей главе разработаны направления по повышению эффективности развития финансовой деятельностью предприятия ООО «Джетекс».

В заключении сформулированы основные выводы.

Работа выполнена на 43 листах формата А4, содержит 6 таблиц, 1 рисунок, 6 приложений, 22 литературных источника.

Содержание

[pic 9]

Введение        5

1. Теоретические аспекты анализа и оценки развития финансовой деятельности организации        7

1.1 Экономическая сущность, состав и структура финансовой деятельности.        7

1.2 Показатели состояния, движения и использования финансов        12

1.3 Информационная база и методика факторного анализа использования средств организации        16

2. Оценка развития финансовой деятельности организации ООО «Джетекс»        20

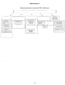
2.1 Организационно-экономическая характеристика предприятия ООО «Джетекс»        20

...

Скачать:   txt (106.5 Kb)   pdf (605.3 Kb)   docx (473.7 Kb)  
Продолжить читать еще 30 страниц(ы) »
Доступно только на Essays.club