Essays.club - Получите бесплатные рефераты, курсовые работы и научные статьи
Поиск

Отчет по практике в Омском государственном аграрном университете имени П.А. Столыпина

Автор:   •  Ноябрь 22, 2018  •  Отчет по практике  •  6,039 Слов (25 Страниц)  •  1,370 Просмотры

Страница 1 из 25

Федеральное государственное бюджетное образовательное  учреждение  высшего образования
«Омский государственный аграрный университет им. П.А. Столыпина»

Агротехнологический факультет

Кафедра продуктов питания и пищевой биотехнологии

ОТЧЕТ
по учебной практике

студента (ки) 2 курса очной формы обучения

по направлению 19.03.03 – Продукты питания животного происхождения
профиль «Технология молока и молочных продуктов»

Место прохождения практики: Омский государственный
аграрный университет имени П.А. Столыпина

                                                                          Составил (а) студент (ка) 211 гр
                                   Гутов И.В
                                   (подпись)

                                                                     Руководитель практики от кафедры                              Сербент Е.Ю          

                                                                        Дата сдачи отчета _____________
                                                                      Дата защиты
         _____________
                                                                              Оценка       ___________________

                                                                                  _____________________________

                 (подпись)

        

Омск 2017

Содержание

Введение ……………………………………………………………………….....1

  1. Центр питательных смесей……………………………………………….2
  2. Инмарко……………………………………………………………………3
  3.  Цели и задачи............................................................................................. .5

Пищевая ценность продуктов………………………………………………........6

Польза сгущенного молока..................……………………………….....…...…..7

  1. Основное сырье…..................................………………………………..…7

Дополнительное сырье молочных продуктов…………………………….........11

Технический регламент таможенного союза………….................……….......12

  1. Требования безопасности молока и молочной продукци…………..…13
  2. Производственный контроль предприятий………………………….....14

Ферментный препарат Галактозидаза...................................………………......15

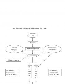
Оборудование для тепловой и механической обработки молока и молочных продуктов……………………………………………..........................................19

  1. Фасовка молочных продуктов..................………………………………20
  2. Оборудование производства сгущенного молока.............................. ....21

Индивидуальное задание …………………………………………………........27

Заключение……………………………………………………………….....…..29

Список литературы.............................................................................. ................30

ВВЕДЕНИЕ

Сгущённое молоко — это концентрированное молоко с сахаром. Хранится в консервных банках, стеклянных и пластиковых банках.

Сгущенное молоко впервые получил Н. Аппера в 1827 г . Первое производство сгущенного молока в России было развернуто накануне первой мировой войны. Были построены Сухонский (Вологодская область) , Ситниковский (Тюменская область) , Руднянского (Cмоленская область), Канского (Красноярский край), Любинского (Омская область) и ряда других.

Впервые сгущенное молоко появилось в Париже в 1810 году . Французский кондитер увидел и сделал вывод, что молоко будет лучше  и качественно храниться в жестяных консервных банках. Он догадаывался, что выпарное молоко с добавлением 20 процентов сахара, превратиться в сгущенное молоко. Уже потом молоко было открыто в Америке  19 августа 1856 года. Создателем этого продукта был  американец Гейл Борден. Его целью было придумать долгое хранение продуктов. Проводя опыт с молоком, он пробовал сгущать сок, чай,мясо.В 1858 году в соединённых штатах америки был открыт первый завод про производству сгущенного молока.После начала гражданской войны продукт стал производиться и выпускаться в большом количеств для кормления солдат. Молочная сгущенная продукция в консервах классифицируется по разным признакам, в основном при этом предусматривают основы консервирования, технологию, химический состав и др. Товароведная классификация учитывает главные  потребительские характеристики молочных консервов: физическое состояние продукта, его естественность, присутствие пищевых добавок, целевое назначение, химический состав, сохраняемость и др. По товароведной классификации молочные консервы подразделяют на классы: жидкие и сухие. Каждые классы делят по группам: 1-я группа- молочные консервы без пищевых добавок и 2-я группа- с пищевыми добавками В любой из групп вероятна классификация молочных консервов за счет химическому составу, технологии, биологических свойств.

...

Скачать:   txt (84.7 Kb)   pdf (928.5 Kb)   docx (749.3 Kb)  
Продолжить читать еще 24 страниц(ы) »
Доступно только на Essays.club