Essays.club - Получите бесплатные рефераты, курсовые работы и научные статьи
Поиск

Разработка программы для учета заброшенных шайб в хоккейной команде

Автор:   •  Март 23, 2023  •  Курсовая работа  •  48,687 Слов (195 Страниц)  •  310 Просмотры

Страница 1 из 195

Министерство образования Республики Беларусь

Учреждение образования

БЕЛОРУССКИЙ ГОСУДАРСТВЕННЫЙ УНИВЕРСИТЕТ

ИНФОРМАТИКИ И РАДИОЭЛЕКТРОНИКИ

Инженерно-экономический факультет

Кафедра экономической информатики

ПОЯСНИТЕЛЬНАЯ ЗАПИСКА

к курсовой работе

по дисциплине

«Основы конструирования программ»

на тему:

«РАЗРАБОТКА ПРОГРАММЫ ДЛЯ УЧЕТА ЗАБРОШЕННЫХ ШАЙБ В ХОККЕЙНОЙ КОМАНДЕ»

Студент группы 972302                                                      Богомолец Д.В.

Руководитель                                                                       Голда О.А.

Минск 2020

СОДЕРЖАНИЕ

Введение...................................................................................................................4

1.Краткие теоретические сведения об используемых алгоритмах..............5

2.Описание организации структур хранимых данных..................................8

3.Создание пользовательских функций приложения...................................10

   3.1 Функции для работы с учетными записями...............................................11

   3.2 Функции для работы с файлами..................................................................12

   3.3 Функции для работы с динамическими структурами данных.................13

   3.4 Функции меню..............................................................................................14

4.Функциональная схема задачи, схемы алгоритмов работы функций..15

5.Описание программы………………………………………………………..22

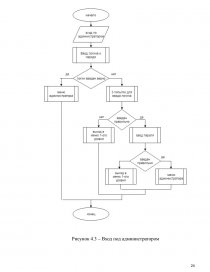
   5.1        Вход в режиме администратора………………………………………..22

   5.2        Вход в режиме пользователя...................................................................36

Заключение...........................................................................................................39

Приложение……………………………………………………………………..41

ЗАДАНИЕ ПО КУРСОВОМУ ПРОЕКТУ

  • Разработать функциональную схему задачи.
  • Создать программу (консольный режим), выполнив функциональное разбиение, реализующую следующие функции работы с бинарным/текстовым файлом. Предусмотреть создание меню 1-го уровня со следующими пунктами:
  • Вход под администратором;
  • Вход под пользователем;
  • Выход.

Учётные записи администратора и обычного пользователя должны содержать логин и пароль. Сведения об учётных записях должны храниться в отдельном файле, желательно предусмотреть механизм шифрования/дешифрования логинов/паролей.

  • Меню 2-го уровня:
  • Для администратора:
  • Создание/открытие файла с данными;
  • Добавление записи;
  • Редактирование записи;
  • Удаление записи;
  • Просмотр всех данных в табличной форме;
  • Различные процедуры поиска и фильтрации данных;
  • Управление пользователями;
  • Выход в меню 1-го уровня.
  • Для обычного пользователя:
  • Открытие файла с данными;
  • Просмотр всех данных в табличной форме;
  • Выполнение задачи;
  • Различные процедуры поиска и фильтрации данных;
  • Выход в меню 1-го уровня.
  • Данные должны быть организованы в структуре (struct), не менее 7-ми полей, обязательно предусмотреть использование вложенных структур.
  • Предусмотреть обработку исключительных ситуаций.

ВВЕДЕНИЕ

Автоматизация позволяет частично или полностью освободить человека от исполнения циклических процессов, или процессов выполняющихся по строго заданному алгоритму. В данном проекте я рассматриваю учет заброшенных шайб в такой спортивной игре, как хоккей.

...

Скачать:   txt (162.6 Kb)   pdf (926.8 Kb)   docx (524.9 Kb)  
Продолжить читать еще 194 страниц(ы) »
Доступно только на Essays.club