Essays.club - Получите бесплатные рефераты, курсовые работы и научные статьи
Поиск

Пакет прикладных программ «Вычислительная математика»

Автор:   •  Май 16, 2022  •  Курсовая работа  •  12,965 Слов (52 Страниц)  •  359 Просмотры

Страница 1 из 52

Министерство науки и высшего образования Российской Федерации

ФЕДЕРАЛЬНОЕ ГОСУДАРСТВЕННОЕ БЮДЖЕТНОЕ

ОБРАЗОВАТЕЛЬНОЕ УЧРЕЖДЕНИЕ

ВЫСШЕГО ОБРАЗОВАНИЯ

“ОРЕНБУРГСКИЙ ГОСУДАРСТВЕННЫЙ УНИВЕРСИТЕТ”

Факультет математики и информационных технологий

Кафедра программного обеспечения вычислительной техники

и автоматизированных систем

КУРСОВАЯ РАБОТА

по дисциплине «Программная инженерия задач вычислительной математике»

Пакет прикладных программ «Вычислительная математика»

Пояснительная записка

ОГУ 09.03.04 3021 380 ПЗ

Руководитель:

____________ Т.М. Зубкова

"___"_____________2021г.

Исполнитель

студент группы З-19ПИнж(б)РПиС

_______ Р.А. Шайахмитов

"___"_____________2021г.

Оренбург 2021

Содержание

Введение        2

1        Решение нелинейных уравнений        4

2        Решение системы линейных алгебраических уравнений        10

3        Решение системы нелинейных уравнений        14

4        Решение обыкновенных дифференциальных уравнений методами        18

5        Интерполирование функции        22

6        Численное интегрирование        25

7        Численное дифференцирование        27

Заключение        30

Список использованных источников        31

ПРИЛОЖЕНИЕ А        32


Утверждаю

Заведующий кафедрой

программного обеспечения вычислительной

техники и автоматизированных систем

_________________________ Н.А. Соловьев

“___”_______________ 2021 г.

ЗАДАНИЕ

на выполнение курсовой работы

студенту         Шайахмитов Руслан Аскарович

        фамилия, имя, отчество

по направлению подготовки 09.03.04 Программная инженерия

        код, наименование

по дисциплине Программная инженерия задач вычислительной математики

        наименование дисциплины

  1. Тема проекта (работы): Пакет прикладных программ «Вычислительная математика»
  2. Срок сдачи студентом работы «__» ____________ 2021 г.
  3. Цель и задачи проекта (работы): Разработка и программная реализация пакета прикладных программ «Вычислительная математика»
  4. Исходные данные к работе: выданы преподавателем
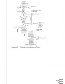
  5. Перечень вопросов, подлежащих разработке: решение не линейных уравнений (НУ) методами: половинного деления (бисекций), хорд, Ньютона (касательных); решение линейных алгебраических уравнений (СЛАУ) методами: Гаусса, итераций (метод последовательных приближений), Зейделя; решение системы не линейных уравнений (СНУ) методами: простых итераций, Ньютона; решение обыкновенных дифференциальных уравнений методами (ОДУ): Эйлера, Рунге-Кутта; интерполирование   функции методами: Лагранжа, Ньютона; численное интегрирование методами: трапеций, Симпсона; численное дифференцирование, используя интерполяционный полином Ньютона.
  6. Перечень графического (иллюстративного) материала ______

Дата выдачи и получения задания

Руководитель «__» _______ 2021 г.         _______________ Т.М. Зубкова

        (подпись)

Студент «__» _______ 2021 г.        _______________ Р.А Шайахмитов

        (подпись)

Аннотация

В ходе выполнения курсовой работе был разработан комплекс программ «Вычислительная математика», позволяющий находить решение нелинейных уравнений (НУ) методами: половинного деления (бисекций), хорд, Ньютона (касательных); решение линейных алгебраических уравнений (СЛАУ) методами: Гаусса, итераций (метод последовательных приближений), Зейделя; решение системы не линейных уравнений (СНУ) методами: простых итераций, Ньютона; решение обыкновенных дифференциальных уравнений методами (ОДУ): Эйлера, Рунге-Кутта; интерполирование  функции методами: Лагранжа, Ньютона; численное интегрирование методами: трапеций, Симпсона; численное дифференцирование, используя интерполяционный полином Ньютона.

...

Скачать:   txt (70.2 Kb)   pdf (1.3 Mb)   docx (2.2 Mb)  
Продолжить читать еще 51 страниц(ы) »
Доступно только на Essays.club