Essays.club - Получите бесплатные рефераты, курсовые работы и научные статьи
Поиск

Отчет по практике в ПУ «Оршагаз»

Автор:   •  Июнь 4, 2024  •  Отчет по практике  •  2,677 Слов (11 Страниц)  •  230 Просмотры

Страница 1 из 11

Министерство образования Республики Беларусь

ВИТЕБСКИЙ ГОСУДАРСТВЕННЫЙ ТЕХНОЛОГИЧЕСКИЙ

УНИВЕРСИТЕТ

Кафедра «ИСАП»

   

ОТЧЁТ

по преддипломной практике

Выполнил:

студент группы Итс-5

Раков С.С.

Руководитель от университета:

Бизюк А.Н.

Руководитель от предприятия ПУ «Оршагаз»:

Виноградов А.В.

Витебск 2020

ОГЛАВЛЕНИЕ

ВВЕДЕНИЕ

3

  1. Анализ объекта

6

  1. Описание предметной области

6

  1. Построение концептуальной модели предметной области

7

  1. Постановка задачи

8

  1. Определение требований к программной системе

8

  1. Описание аналогов системы

10

  1. Обзор и обоснование выбора инструментальных средств

12

  1. Проектирование

14

  1. Разработка архитектуры программного продукта

14

  1. Проектирование структур хранения данных

15

  1. Описание реализации вариантов использования

17

Заключение

19

Список использованной литературы

20

Приложения

21

Введение

Преддипломная практика является неотъемлемой частью учебного процесса, в ходе которого закрепляется теоретические знания на производстве, направленной на получение практических знаний и навыков профессиональной деятельности. Преддипломная практика специализирована для расширения представлений о специальности, полученных при теоретическом обучении, а так же для приобретения производственного опыта и конкретных производственных навыков по специальности.

Важнейшими задачами преддипломной практики являются:

  • систематизация, закрепление, расширение и углубление теоретических знаний, приобретение необходимых практических умений и навыков в области программирования и обработки данных;
  • овладения приемами разработки программных продуктов для автоматизированных систем обработки информации и управления;
  • овладение умением самостоятельно пользоваться технической документацией по автоматизированной обработке информации для конкретных систем;
  • сбор и сообщение фактического материала для разработки дипломного проекта.

А также в ходе преддипломной практики необходимо четко сформулировать поставленную задачу, разработать и реализовать проект, используя выбранное инструментальное программное обеспечение, и доказать правильность работы программы. Необходимо написать программное средство, которое будет обладать всеми характеристиками качества, а именно: документированность, эффективность, надежность, простота пользования, удобство эксплуатации, мобильность, совместимость и испытуемость.


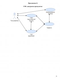
  1. Анализ объекта
  1.  Описание предметной области

В качестве предметной области выбрана служба транспорта и механизации производства ПУ «Оршагаз». Она имеет определенное количество транспортных средств, а так же водителей, которые управляют этими транспортными средствами. И каждое транспортное средство закреплено за определенной службой и выполняет определенные функции. Служба транспорта и механизации:

  • Штат водителей;
  • Транспортные средства производственного управления;
  • Путевые листы
  • Модуль вывода графиков;
  • Отчеты

Водители выполняют задачи поставленные предприятием, а именно выполняют перевозку работников, грузов, газовых баллонов потребителям. Перевозку осуществляют на транспортных средствах производственного управления по путевым листам. Каждый водитель обязан проходить водительскую медицинскую комиссию, ежедневно проходить медицинское освидетельствование.

...

Скачать:   txt (41.8 Kb)   pdf (770.7 Kb)   docx (765.8 Kb)  
Продолжить читать еще 10 страниц(ы) »
Доступно только на Essays.club