Essays.club - Получите бесплатные рефераты, курсовые работы и научные статьи
Поиск

Исследование программных прерываний

Автор:   •  Январь 14, 2019  •  Лабораторная работа  •  538 Слов (3 Страниц)  •  460 Просмотры

Страница 1 из 3

МИНИСТЕРСТВО НАУКИ И ВЫСШЕГО ОБРАЗОВАНИЯ РОССИЙСКОЙ ФЕДЕРАЦИИ ФЕДЕРАЛЬНОЕ ГОСУДАРСТВЕННОЕ БЮДЖЕТНОЕ ОБРАЗОВАТЕЛЬНОЕ УЧРЕЖДЕНИЕ

 «МОСКОВСКИЙ АВИАЦИОННЫЙ ИНСТИТУТ

(национальный исследовательский университет)» (МАИ)

Филиал «ВОСХОД»

Кафедра Б21-ВСиТ                                                              «Утверждаю»

                                                  Преподаватель__________ Слепова А.Ш.

«_____»_____________2018 г.

ОТЧЕТ

по лабораторной работе № 4

на тему: Исследование программных прерываний

по дисциплине: Архитектуры ВС.

Выполнил: студент гр. ДВМ 3-70__________Ермаганбет Н.М.

                                                                           «_____»_____________2018 г.

Байконур 2018 г.

Цель работы: изучение принципов программного прерывания и их реализация в программном виде.

Постановка задачи:

Реализовать программное прерывание на любом языке программирования.

1. Практическая часть

На языке программирования Си реализована программа система прерывания, выводящее в консоль сообщения:

  1. Если не правильно логин, то  "Incorrect login".
  2. Если не правильно пароль, то  "Incorrect password".
  3. Если все правильно, то "Sovpadaet!".

Код программа:

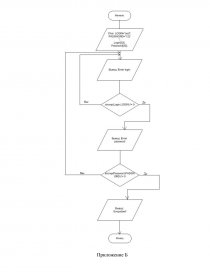
  1. Вводится переменные для логина и пароля.
  2. Выводится логин в консоль и с помощью условия (if) сравниваются (strcmp) два логина. Если логин не правильно, то начинается заново с помощью функции main(). Если правильно, то переходится к следующему шагу.
  3. Выводится пароль в консоль и с помощью условия сравниваются два пароля. Если пароль не правильно, то начинается со второго пункта с помощью функции main(). Если правильно, то выводится в консоль сообщения “Sovpadaet!”.

Блок – схема работы программы представлена в приложении А.

Листинг программы представлен в приложении Б.

Результат работы программы представлен в приложении В.

Приложение А

(обязательное)

[pic 1]

Приложение Б

(обязательное)

#include

#include

#include

int main()

{

    char LOGIN[] = "asd";

    char PASSWORD[] = "123";

    char Login[32];

    char Password[32];

    printf("Enter login : ");

    scanf("%s",Login);

    if(strcmp(Login,LOGIN) != 0)

    {

        printf("Incorrect login\r\n");

...

Скачать:   txt (4.6 Kb)   pdf (111 Kb)   docx (29 Kb)  
Продолжить читать еще 2 страниц(ы) »
Доступно только на Essays.club