Essays.club - Получите бесплатные рефераты, курсовые работы и научные статьи
Поиск

Изучение среды моделирования Proteus VSM

Автор:   •  Февраль 18, 2019  •  Лабораторная работа  •  3,612 Слов (15 Страниц)  •  603 Просмотры

Страница 1 из 15

Министерство транспорта Российской Федерации

Федеральное агентство железнодорожного транспорта

Омский Государственный Университет Путей Сообщения

(ОмГУПС)

Кафедра «Автоматика и телемеханика»

ИЗУЧЕНИЕ СРЕДЫ МОДЕЛИРОВАНИЯ PROTEUS VSM. ИЗУЧЕНИЕ ИНТЕГРИРОВАННОЙ СРЕДЫ РАЗРАБОТКИ ПРОГРАММНОГО ОБЕСПЕЧЕНИЯ ДЛЯ МИКРОКОНТРОЛЛЕРОВ AVR STUDIO

отчет по лабораторной работе №1

 по дисциплине «Безопасность технологических процессов и технических средств на железнодорожном транспорте»

                                                                                     Студент группы 21 В

                _______А.ЮКотин

Преподаватель –

доцент кафедры «А и Т»

        _______Д. В.Борисенко

Омск 2014

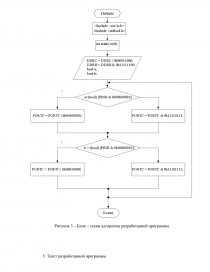
1. Схема, полученная при выполнении лабораторной работы №1.

[pic 1]

Рисунок1 – Схема, собранная в среде моделирования Proteus VSM.

        2. Ответы на контрольные вопросы по лабораторной работе №1

1) Каково назначение среды Proteus?

        Proteus VSM (Virtual System Modelling) представляет собой среду моделирования микропроцессорных устройств и входит в состав САПР Proteus1.

Как следует из названия, Proteus позволяет строить виртуальные модели микропроцессорных систем, проводить анализ их работы и отладку без необходимости изготовления физического прототипа.

2) Каким образом происходит построение модели в Proteus?

        Принцип построения виртуальной модели в Proteus аналогичен тому, что применяется в среде моделирования NI Multisim. То есть, имеются библиотеки моделей базовых компонентов (среди которых особое место занимают модели микроконтроллеров и микропроцессоров), из которых можно собрать модель микропроцессорной системы в соответствии с ее принципиальной электрической схемой.

3) Что такое библиотека компонентов? 

        Библиотека компонентов – это место в среде Proteus, где собраны различные компоненты, составляющие части, необходимые для моделирования тех или иных схем.

4) Каким образом выполняется поиск нужного компонента в библиотеке? 

        Компоненты, применяемые для построения схемы, могут быть выбраны из библиотеки двумя способами:

1. Нажатие на кнопку “P” в верхнем левом углу окна выбора объектов (Object Selector). Так же библиотека компонентов может быть открыта нажатием клавиши “P” на клавиатуре.

2. Щелчок правой кнопки мыши в области построения схемы, не занятой компонентами, приведет к появлению контекстного меню, в котором нужно выбрать Place/Component/From Libraries.

Любой из этих двух способов приведет к открытию диалогового окна выбора компонента из библиотеки. Все компоненты в библиотеке разбиты на категории и подкатегории в соответствии с их функциональным назначением и типом.

5) Какие виды клемм имеются в Proteus? 

        В распоряжении разработчика имеется набор стандартных клемм, таких как клемма питания (Power) и клемма подключения к общему проводу (Ground). Так же при построении модели можно создать любое количество клемм общего назначения (Default).

6) Для чего при построении модели в Proteus могут быть использованы клеммы? 

        Клеммы используются для создания различных соединений, а так же могут служить как простейшие источники логических сигналов высокого и низкого уровня.

7) Что такое микроконтроллер?

        Микроконтроллер - это специальная микросхема, предназначенная для управления различными электронными устройствами. По сути это микрокомпьютер, реализованный на одной схеме.

8) Каковы основные характеристики микроконтроллера AVR Atmega8?

...

Скачать:   txt (26.2 Kb)   pdf (205.6 Kb)   docx (43.2 Kb)  
Продолжить читать еще 14 страниц(ы) »
Доступно только на Essays.club