Essays.club - Получите бесплатные рефераты, курсовые работы и научные статьи
Поиск

Алгоритмдер және деректер құрылымы пәні

Автор:   •  Май 17, 2021  •  Курсовая работа  •  4,558 Слов (19 Страниц)  •  1,024 Просмотры

Страница 1 из 19

ҚАЗАҚСТАН РЕСПУБЛИКАСЫ БІЛІМ ЖӘНЕ ҒЫЛЫМ МИНИСТІРЛІГІ

Л.Н. Гумилев атындағы Еуразия ұлттық университеті

Ақпараттық технологиялар факультеті

Компьютерлік және программалық инженерия кафедрасы

Алгоритмдер және деректер құрылымы пәні

К У Р С Т Ы Қ   ЖҰ М Ы С

«6B06109 – Кәсіпорындардағы компьютерлік жүйелер мен желілерді әкімшілендіру, бақылау және қорғау» мамандығының

В057-6109-19-01 тобының студенті

Сакенова Ақжан                    [pic 1]

                     [pic 2][pic 3]

тегі А.Ә.                                         қолы

Нұр - Сұлтан  2021


Мазмұны

Кіріспе

2

1. Стектегі элементтердің санын табу

3

2. Графты жоғарыдын төменге қарай қарастыру алгоритмі.

7

3. Практикалық тапсырма

11

4. Қорытынды

21

5. Қолданылған әдебиеттер тізімі

22

Кіріспе

«Алгоритмдер және деректер құрылымы» пәнін оқу нәтижесінде программалау технологиясының жоғарғы деңгейі - динамикалық құрылымдарды қолдану алгоритмдері меңгерілді.

«Алгоритмдер және деректер құрылымы» пәнін меңгеру кезінде келесі динамикалық құрылымдардың әдістері мен қолдану жолдары қарастырылды:

  • Бір және екі  жақты байланысқан тізбектер;
  • Стек және кезек динамикалық құрылымдары;
  • Сұрыптау алгоритмдері;
  • Екілік іздеу ағаштары (AVL ағашы, қызыл-қара ағашы, үйме ағашы);
  • Екілік іздеу ағаштарын теңестірудің (оңға және солға, кіші және үлкен бұрулардың) алгоритмдері;
  • Хэш функциялардың үлгілері;
  • Хэш кестелерін құру және кестедегі қайшылықтарды шешу;
  • Компьютер жадысында графты анықтаудың жолдары;
  • Графтарды тереңінен және көлденеңінен қарастыру алгоритмдері.

Курстық жұмыстың бірінші бөлімінде

Стектегі элементтердің санын табу тақырыбы қарастырылады. Ең алдымен, стекке жалпы анықтама беріліп, стекке қолданылатын алгоритмдерге тоқталып өтемін. Стекке қарапайым өмірде мысал келтіріп, стек элементтерінің санын алу әдістеріне тоқталамын. Бұл бөлімнен “Стек дегеніміз не?, Стек бойынша қандай операциялар жүзеге асырылады? Cтектегі элементтер санын қалай алуға болады?” деген сұрақтарға жауап ала аласыз.

Курстық жұмыстың екінші бөлімінде

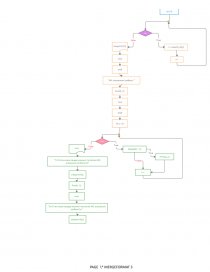
Графты жоғарыдан төменге қарай қарастыру, яғни тереңдікке қарастыру туралы баяндалады. Алдымен, граф туралы жалпы түсінік береміз. “Граф дегеніміз не?, Графтың қандай түрлері бар?, Графты программалау тілінде қалай ұсынуға болады?” деген сұрақтарға жауап беріп өтеміз. Одан кейін жоғарыдан төмен қарастыру (DFS) алгоритміне толық тоқталып, мысал келтіріліп, сол мысалымызды С++ программалау тілінде қалай шығаруға болатыны көрсетіледі.

Курстық жұмыстың практикалық тапсырмасында .....

Кездейсоқ жолмен [0, 50] аралығындағы қайталанбайтын n бүтін саннан тұратын АВЛ ағашын құру керек. АВЛ ағашынан абсалют шамасы 15 тен кіші сандарды алып тастау керек. Ол үшін: АВЛ ағашының түйіндерін  құрылыммен ұсынамыз. Одан кейін балансты теңестіру үшін әртүрлі бұрулар жасаймыз. АВЛ ағашына жаңа кілтті енгізу жүзеге асады. Осы операциялардың барлығын орындап болғаннан кейін басты мәзірге өтіп, алдымен 0-50 аралығындағы кездейсоқ сандардан тұратын массивті аламыз. Кейіннен сол массивтегі сандарды АВЛ ағашына орналастырып, сұлбасын көре аламыз. Ағаштан 15-тен кіші сандарды алып тастап, ағаш сұлбасы мен тізбегін қайтадан экранға шығарамыз.

...

Скачать:   txt (39.6 Kb)   pdf (840.4 Kb)   docx (530.5 Kb)  
Продолжить читать еще 18 страниц(ы) »
Доступно только на Essays.club