Essays.club - Получите бесплатные рефераты, курсовые работы и научные статьи
Поиск

Системный анализ школы

Автор:   •  Апрель 9, 2019  •  Курсовая работа  •  2,117 Слов (9 Страниц)  •  1,317 Просмотры

Страница 1 из 9

Федеральное государственное бюджетное образовательное учреждение

высшего образования

«Калининградский государственный технический университет»

Факультет автоматизации производства и управления

Кафедра систем управления и вычислительной техники

Расчетно- графическая работа на тему

«Системный анализ школы»

Работу принял:                                                        Работу выполнил:

профессор,
д.т.н.                                                                              ст. гр.       15-ИЭ

                                                                                

Л.М. Лукьянова                                                        Коваленок А.Ю.

                                                                        

_____________________________________

(оценка)                                                                        

Подпись:__________________                                        Подпись:_____________

Дата:_____________________                                        Дата:_________________

Калининград

2017 г.

Оглавление

Введение.        2

I. Место системного анализа в подготовке бакалавра.        2

Этапы системного анализа.        2

II. Системный анализ проблем и целей школы.        5

Характеристика объекта.        5

Выявление и предварительный анализ проблем.        6

Формирование каталога проблем и анализ «причинно- следственных» связей.        7

Построение дерева проблем.        8

Анализ целей.        9

Формирование каталога целей и анализ «причинно-следственных» связей.        10

Построение дерева целей.        10

ЛЛМ-Ц.        11

Метод экспертных оценок.        12

Критерий согласия Пирсона.        14

Заключение.        16


Введение.

Аналитические методы, столь эффективные при изучении частных процессов, уже не работают. Требовался новый принцип, который помог бы разобраться в логических связях между отдельными фактами. Такой принцип был найден и получил название принцип системного подхода.

Этот принцип определяет не только новые задачи, но и характер всей управленческой деятельности, научное, техническое, технологическое и организационное совершенствование которой обусловлено самой природой крупного общественного и частного производства.

I. Место системного анализа в подготовке бакалавра.

Анализ – это метод научного исследования явлений и процессов,
в основе которого лежит изучение составных частей, элементов изучаемой системы, т.е. мы разбиваем систему на части, определяя связи между ними,
и изучаем их отдельно.

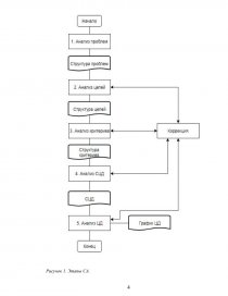
Системный анализ – это методология решения слабоструктурированных проблем.

Цель системного анализа - проработка различных вариантов в соответствии с поставленными задачами, имеющимися ресурсами и получаемым эффектом и, собственно, решение проблем.

СА применяется для того, чтобы сначала хотя бы слабоструктурированную проблему превратить в хорошо структурированную, к решению которой можно приложить аппарат исследования операций и теорию оптимизации.

СА находит основное применение в решении проблемных ситуаций, которые не могу быть успешно поставлены и формализованы без использования методов СА. Без СА такие ситуации решаются управленческим персоналом, который оперирует своим умом и опытом работы в данной сфере. Но без СА и умения использовать его методы персонал в большинстве случаев может допускать ошибки в определении проблем, что может привести к неправильной постановке целей, а затем к лишним затратам и т.д.

...

Скачать:   txt (26.5 Kb)   pdf (457.9 Kb)   docx (1.2 Mb)  
Продолжить читать еще 8 страниц(ы) »
Доступно только на Essays.club