Essays.club - Получите бесплатные рефераты, курсовые работы и научные статьи
Поиск

Прочностной расчет двигателя ВАЗ 21214

Автор:   •  Июнь 8, 2023  •  Курсовая работа  •  3,887 Слов (16 Страниц)  •  314 Просмотры

Страница 1 из 16

  1. УРАВНОВЕШИВАНИЕ ДВИГАТЕЛЯ

Двигатель считается полностью уравновешенным, если при установившемся режиме работы силы и моменты, действующие на его опоры, постоянны по величине и направлению. Однако поршневые двигатели не могут быть полностью уравновешенными, так как крутящий момент Мкр всегда является периодической функцией угла поворота коленчатого вала и, следовательно, величина опрокидывающего момента Мопр всегда переменна.

Рассмотрим уравновешивание заданного двигателя.

Четырехцилиндровый однорядный двигатель. Порядок работы двигателя: 1-3-4-2. Промежутки между вспышками равны 1800. Угол развала цилиндров 1800.

Силы инерции первого порядка в таком двигателе взаимно уравновешиваются

[pic 1]

Силы инерции второго порядка равны между собой и имеют одинаковое направление. Результирующая .  может быть уравновешена установкой противовесов на дополнительных валах, вращающих с удвоенной угловой скоростью.[pic 2][pic 3]

Центробежные силы инерции вращающихся масс взаимно уравновешиваются

[pic 4]

Моменты , ,  равны нулю.[pic 5][pic 6][pic 7]

Схема (рис. 4) не требует применения противовесов для уравновешивания , однако для разгрузки коренных, как правило, противовесы устанавливают для полного или частичного уравновешивания  каждого колена.[pic 8][pic 9]

[pic 10]

Рисунок 7 — Уравновешивание четырехцилиндрового двигателя с плоским валом

  1. РАСЧЕТ НЕОБХОДИМОЙ МАХОВОЙ МАССЫ

Основное назначение маховика - обеспечение равномерности хода двигателя.

Расчет маховика сводится к определению момента инерции маховика, махового момента и основных размеров маховика.

                                  [pic 11], ,                                              (1,70)[pic 12]

где δ – коэффициент неравномерности вращения.

                                      [pic 13].                                               (1,71)

δ = 0,01…0,02 – для автомобильных двигателей, зададим δ = 0,015.

Работа избыточного крутящего момента:

[pic 14]

[pic 15]

[pic 16]

Маховый момент, определяется по формуле:

[pic 17], [pic 18],

где        mM– масса маховика, кг;

        [pic 19]– средний диаметр маховика, м;

[pic 20],

выберем [pic 21]= 2,5∙S = 2,5∙0,08= 0,205 м;

JM=(0,75…0,90)∙J0;      [pic 22]

[pic 23]

[pic 24]

  1. РАСЧЕТ ОСНОВНЫХ КОРПУСНЫХ ЭЛЕМЕНТОВ ДВИГАТЕЛЯ

Основная цель расчета на прочность – обоснование размеров деталей двигателя, при которых обеспечивается надежная его работа при эксплуатации. При этом расчет на прочность существенно сокращает время и средства, отводимые на экспериментальные работы, связанные с созданием и доводкой двигателя.

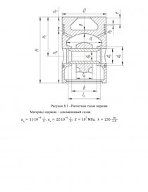
  1. Расчет гильзы цилиндра

Гильзы цилиндра являются наиболее нагруженными деталями двигателя, испытывающие воздействия от газовых сил, бокового давления поршня и теплового воздействия. Тяжелые условия работы гильз цилиндров приводят к необходимости использовать для их изготовления высококачественные легированные чугуны и азотируемую сталь.

Основные конструктивные размеры гильз устанавливаются с учётом получения необходимой прочности и жесткости, обеспечивающей отсутствие овализации цилиндра при сборке двигателя и во время его работы.

На основании проведенного теплового расчета имеем: диаметр цилиндра D = 82 мм, максимальное давление сгорания pz max = 5,942 МПа. Материал гильзы цилиндра – низголегированный чугун: αц = 11*10-6 1/К, Е=105 Па, μ=0,25.

Толщину стенки гильзы цилиндров обычно выбирают по данным прототипа или по данным эксперимента, а затем уточняют: δг=6 мм.

[pic 25]

Рисунок 6.1 – Расчетная схема гильзы цилиндра

Расчетная, минимально возможная толщина стенки гильзы:

[pic 26]

где  – предельно допустимые напряжения при растяжении для чугуна.[pic 27]

...

Скачать:   txt (60.1 Kb)   pdf (2.1 Mb)   docx (2.6 Mb)  
Продолжить читать еще 15 страниц(ы) »
Доступно только на Essays.club