Essays.club - Получите бесплатные рефераты, курсовые работы и научные статьи
Поиск

Страховая медицинская компания

Автор:   •  Апрель 3, 2023  •  Контрольная работа  •  465 Слов (2 Страниц)  •  586 Просмотры

Страница 1 из 2

Вариант 7. Страховая медицинская компания.

Описание предметной области:

Страховая медицинская компания (СМК) заключает договора добровольного медицинского страхования с населением и договора с лечебными учреждениями на лечение застрахованных клиентов. При возникновении страхового случая клиент подает заявку на оказание медицинских услуг по условиям договора инспектору, который работает с данным клиентом. Инспектор направляет данного клиента в лечебное учреждение. Отчеты о своей деятельности инспектор предоставляет в бухгалтерию. Бухгалтерия проверяет оплату договоров, перечисляет денежные средства за оказанные услуги лечебным учреждениям, производит отчисления в налоговые органы и предоставляет отчетность в органы государственной статистики. СМК не только оплачивает лечение застрахованного лица при возникновении с ним страхового случая, но и, при возникновении каких-либо осложнений после лечения, оплачивает лечение этих осложнений.

Диаграмма вариантов использования

Диаграмма вариантов использования (диаграмма прецедентов, usecase diagram) —это диаграмма, на которой изображаются отношения между актерами и вариантами использования.

Выделение актеров:

  1. Клиент
  2. Страховая компания
  3. Лечебное учреждение
  4. Инспектор
  5. Бухгалтерия

[pic 1]

Рисунок 1 - Выделение актеров и вариантов использования

[pic 2]

Рисунок 2 - Диаграмма вариантов использования

Диаграмма классов

Диаграмма   классов   является   частью   логической   модели   системы   и представляет статическую картину системы.

Таблица 1 - Выделение классов и их стереотипов

Имя класса

Стереотип

Клиент

<<boundary>>

Инспектор

<<entity>>

Бухгалтерия

<<boundary>>

Лечебное учреждение

<<boundary>>

Страховая медицинская компания

<<control>>

Страховая компания

Таблица 2 - Выделение Атрибутов и Операций каждого класса

Имя класса

Атрибуты

Операции

Имя

Тип

Квантор видимости

Имя

Тип

Клиент

Персональные данные

String

public

Оплата страховки

Номер заявки

integer

public

Подача заявки на оказание мед. услуг

Номер страхового мед. договора

integer

public

Оформление страховки

String

Инспектор

Отчет о клиенте

Object

public

Предоставляет отчеты бухгалтерии

integer

Направляет клиента в лечебное учреждение

Принятие заявок на оказание медицинских услуг

integer

Лечебное учреждение

Отчет о лечении

Object

Заключает договор о лечение

Медицинская карта клиента

Object

Лечит клиента по страховке

Отправка отчета о клиенте

Страховая медицинская компания

Бухгалтерия

Денежные средства

Object

public

Предоставляет отчетность в органы государственной статистики

Отчетность

Object

Проверяет оплату договоров

Object

Перечисляет денежные средства

Производит отчисления в налоговую службу

Страховая компания

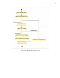
[pic 3]

...

Скачать:   txt (8.1 Kb)   pdf (892.2 Kb)   docx (1 Mb)  
Продолжить читать еще 1 страницу »
Доступно только на Essays.club