Essays.club - Получите бесплатные рефераты, курсовые работы и научные статьи
Поиск

Отчет по практике в ООО «Формула-ДВ»

Автор:   •  Июнь 9, 2018  •  Отчет по практике  •  4,593 Слов (19 Страниц)  •  666 Просмотры

Страница 1 из 19

СОДЕРЖАНИЕ

ВВЕДЕНИЕ        3

1.        ОРГАНИЗАЦИОННАЯ СТРУКТУРА УПРАВЛЕНИЯ ПРЕДПРИЯТИЕМ, ЕГО ЮРИДИЧЕСКИЙ СТАТУС, ОСНОВНЫЕ ВИДЫ ДЕЯТЕЛЬНОСТИ        5

2.        УПРАВЛЕНИЕ ПРОДАЖАМИ        10

3.        ЭКОНОМИЧЕСКИЕ ОСНОВЫ РАЗВИТИЯ ПРЕДПРИЯТИЯ И ЕГО РЕСУРСЫ        13

4.        ОСНОВНЫЕ ПОКАЗАТЕЛИ РАЗВИТИЯ ПРЕДПРИЯТИЯ        15

5.        ЗАТРАТЫ ПРЕДПРИЯТИЯ        18

6.        ПРИБЫЛЬ И РЕНТАБЕЛЬНОСТЬ ПРЕДПРИЯТИЯ        19

7.        ЭКОНОМИЧЕСКИЙ АНАЛИЗ КОММЕРЧЕСКОЙ ДЕЯТЕЛЬНОСТИ ПРЕДПРИЯТИЯ        21

8.        СТРУКТУРА ПОДРАЗДЕЛЕНИЙ ЛОГИСТИКИ. ЗАДАЧИ И ФУНКЦИИ ПОДРАЗДЕЛЕНИЙ ЛОГИСТИКИ. ХАРАКТЕРИСТИКА ОТРАСЛЕВЫХ СТРУКТУРНЫХ ПОДРАЗДЕЛЕНИЙ, ВЫПОЛНЯЮЩИХ ЛОГИСТИЧЕСКИЕ ОПЕРАЦИИ        23

9.        ОРГАНИЗАЦИЯ МАРКЕТИНГОВОЙ ДЕЯТЕЛЬНОСТИ ПРЕДПРИЯТИЯ        28

10.        ОРГАНИЗАЦИЯ И ОПТИМИЗАЦИЯ ЛОГИСТИКИ НА ПРЕДПРИЯТИИ        30

ЗАКЛЮЧЕНИЕ        32

СПИСОК ИСПОЛЬЗОВАННЫХ ИСТОЧНИКОВ        33


ВВЕДЕНИЕ

Я, Кропотов Максим Владимирович, проходил производственную (преддипломную) практику на производственном предприятии ООО «Формула-ДВ», находящимся по адресу улица Суворова 84 В, город Хабаровск.

Целью практики стало изучение коммерческой и логистической деятельности производственного предприятия, а также всех внутренних процессов производственного предприятия на примере ООО «Формула-ДВ».

В задачи практики входило:

  • Рассмотреть организационную структуру управления предприятием, его юридический статус, а также основные виды деятельности;
  • Проанализировать отдел сбыта предприятия;
  • Выявить экономические основы развития предприятия, а также его ресурсы;
  • Просчитать основные показатели развития предприятия;
  • Рассмотреть прибыль и рентабельность, эффективность функционирования предприятия, планирование доходов и расходов;
  • Составить экономический анализ коммерческой деятельности предприятия;
  • Выявить структуру подразделений логистики, а также задачи и функции подразделений логистики;
  • Рассмотреть организацию маркетинговой деятельности предприятия;
  • Определить, каким образом проходит организация и планирование сбыта готовой продукции на предприятии;
  • Рассмотреть коммерческую логистику и транспортное обеспечение коммерческой деятельности предприятия;
  • Охарактеризовать отраслевые структурные подразделения, выполняющие логистические операции;
  • Организовать и оптимизировать логистику на предприятии.

Последние две задачи были поставлены в рамках индивидуального задания от руководителей практики от организации и от предприятия.

Предметом исследования является производственное предприятие ООО «Формула-ДВ» (в дальнейшем предприятие/Общество/организация).

Объектом исследования стала коммерческая и логистическая деятельность предприятия.

Основная работа во время прохождения практики заключалась в анализировании деятельности предприятия в области закупок и сбыта продукции, а также в выполнении индивидуальных заданий.


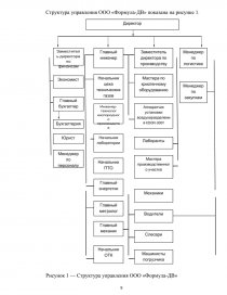
  1. ОРГАНИЗАЦИОННАЯ СТРУКТУРА УПРАВЛЕНИЯ ПРЕДПРИЯТИЕМ, ЕГО ЮРИДИЧЕСКИЙ СТАТУС, ОСНОВНЫЕ ВИДЫ ДЕЯТЕЛЬНОСТИ

Хозяйственное общество «Формула-ДВ» является Обществом с ограниченной ответственностью, учрежденным его учредителем (участником) для ведения предпринимательской деятельности в 1991 году в городе Хабаровск. Правовое положение Общества, права и обязанности его участника определяются Уставом Общества, Гражданским кодексом Российской Федерации, Федеральным законам «Об обществах с ограниченной ответственностью», а также иного применимого законодательства.

В первые годы своей деятельности предприятие занималось преимущественно монтажом систем лечебного газоснабжения и ремонтом криогенного оборудования местных промышленных предприятий. В 2001 году во Владивостоке был открыт Приморский филиал. Сегодня предприятие обладает собственным криогенным оборудованием, позволяющим предложить своим покупателям широкий спектр газов: аргон, кислород, азот, углекислота, газовые смеси, пропан, ацетилен.

...

Скачать:   txt (68.4 Kb)   pdf (391.2 Kb)   docx (63.7 Kb)  
Продолжить читать еще 18 страниц(ы) »
Доступно только на Essays.club