Essays.club - Получите бесплатные рефераты, курсовые работы и научные статьи
Поиск

Виды и типы социальных организаций. Особенности их классификации

Автор:   •  Апрель 16, 2019  •  Курсовая работа  •  5,048 Слов (21 Страниц)  •  756 Просмотры

Страница 1 из 21

Министерство образования и науки Российской Федерации

Федеральное государственное бюджетное

образовательное учреждение высшего  образования

«Российский экономический университет имени Г.В. Плеханова»

     саратовский социально-экономический институт (филиал)

Факультет  экономики и менеджмента

Кафедра менеджмента

КУРСОВАЯ РАБОТА

по дисциплине: «Теория организации»

на тему: «Виды и типы социальных организаций. Особенности их классификации»

Выполнил:

обучающийся группы 62

факультета экономики и менеджмента

Рыскалиева Алия Сериковна

Научный руководитель:

к.э.н., доцент кафедры менеджмента

Нацыпаева Елена Анатольевна

Саратов - 2018

Содержание

Стр.

Введение        3

1. Организация как система        5

1.1.        Понятие и свойства социальной организации        5

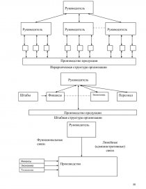
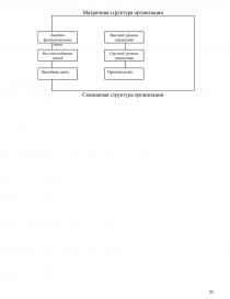
1.2 Организационная структура социальной организации        8

2. Классификация социальных организаций        11

2.1 Особенности классификации        11

2.2 Типы социальных организаций        16

2.3 Виды социальных организаций        22

3. Социальные организации в России        20

3.1 Особенности социальных организаций в России        20

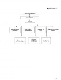
3.2 Социальная организация ПАО «Газпром»        21

Заключение        24

Список литературы        25

Приложения……………………………………………………………………..27

Введение

Актуальность данной работы сложно переоценить, так как социальные организации являются одними из самых важных элементов современного общества, при этом представляют собой сложнейшие системы. Практически все социальные группы, которые связаны с жизнедеятельностью человека и провожают его повсюду, существуют именно в виде организаций. Человек, родившись, попадает в семью со своей структурой и особенностями. Позже он посещает детский сад, который уже является законодательно закрепленной социальной организацией. Дальше школа, ВУЗ. Так вся жизнь человека протекает в самых различных организациях.

Сейчас трудно представить себе общество без социальных организаций, они являются самыми распространенными формами взаимодействия людей. Организации представляют собой некие опоры, на которых держится всё общество. По выражению американского социолога  У. Уайта, «современный человек – это человек организации». Но и наоборот, никакая организация не может существовать без общества. Чтобы она могла быть эффективной и чтобы могла удовлетворять как свои потребности, так и людей, необходимо, чтобы ее цели соответствовали целям общественного развития.

По своей сложности социальная организация не уступает организму человека, возможно, она окажется сложнее, так как человек является её основным элементом. Поэтому социальная организация является одной из самых интересных и загадочных феноменов жизни. Создать универсальную теорию организации уже много лет не удается ни одному из ученых мира.

Цель данного исследования: раскрыть понятие «социальная организация», проанализировать различные их классификаций и особенности, рассмотреть виды и типы социальных организаций.

Задачи, поставленные перед работой:

- дать определение понятию «социальная организация»;

- рассмотреть организационные структуры управления организация;

- определить особенности классификации, в чем основная трудность;

- проанализировать виды и типы социальных организаций;

- определить какие особенности существуют социальных организаций в России;

- на примере ПАО «Газпром» определить структуру и на этой основе определить вид и тип организации.

Объект исследования – ПАО «Газпром».

Предметом являются особенности социальной организаций, как уникального явления.

...

Скачать:   txt (74.9 Kb)   pdf (361.9 Kb)   docx (53.5 Kb)  
Продолжить читать еще 20 страниц(ы) »
Доступно только на Essays.club