Essays.club - Получите бесплатные рефераты, курсовые работы и научные статьи
Поиск

Процессы и аппараты переработки отходов АО "Краслесинвест"

Автор:   •  Сентябрь 30, 2023  •  Курсовая работа  •  5,235 Слов (21 Страниц)  •  294 Просмотры

Страница 1 из 21

МИНИСТЕРСТВО НАУКИ И ВЫСШЕГО ОБРАЗОВАНИЯ РОССИЙСКОЙ ФЕДЕРАЦИИ

Федеральное государственное бюджетное образовательное учреждение

высшего образования

«Сибирский государственный университет науки и технологий

имени академика М. Ф. Решетнева»

Институт лесных технологий

институт/ факультет/ подразделение

Безопасность жизнедеятельности

кафедра/ цикловая комиссия

КУРСОВОЙ ПРОЕКТ

ПРОЦЕССЫ И АППАРАТЫ ПЕРЕРАБОТКИ ОТХОДОВ АО «КРАСЛЕСИНВЕСТ» (НА ПРИМЕРЕ ПЕРЕРАБОТКИ КОЛОСНИКОВОЙ

тема проекта (работы)

ЗОЛЫ)

Руководитель                                                     ____________         Н.Г.Черкасова

                                                                                                    подпись, дата                   инициалы, фамилия

Обучающийс гр.ББЖ18-01, 18141029          ____________         И.С.Ефремова

                                      номер группы, зачетной книжки               подпись, дата                  инициалы, фамилия

Красноярск 2021

Задание на курсовой проект по дисциплине

 «Технология переработки отходов»

Процессы и аппараты переработки отходов

АО «Краслесинвест» (на примере переработки колосниковой золы)

Разработать технологию переработки выбранного обучающимся вида отхода производства или потребления. Представить технологическую линию в виде принципиальной схемы. Теоретическую часть и расчеты отразить в пояснительной записке к курсовому проекту. Принципиальную схему разработанного технологического процесса переработки отхода представить на графическом листе формата А1.

Введение.

Основная часть.

1. Выбор и обоснование технологического процесса переработки отходов.
2. Описание процесса переработки отходов.
3. Режим работы предприятия по переработке отходов.
4. Расчет производительности по технологическим переделам.
5. Расчет и выбор основного технологического оборудования и аппаратов.
6. Ведомость оборудования.
7. Расчет потребности в энергетических ресурсах.
8. Оценка воздействия на окружающую среду.
Заключение.

Список использованных источников.

Задание выдал:

К.т.н., доцент кафедры БЖД          _______________                         Н.Г. Черкасова

        подпись

___________________________                                                                                                                                

                                                                                              дата

Задание принял:

Студентка гр. ББЖ18-01                 _______________                        И.С. Ефремова                              

        подпись

                                               

___________________________                                                                                                                                

                                                                                              дата


АННОТАЦИЯ

к курсовому проекту

«Процессы и аппараты переработки отходов АО «Краслесинвест» (на примере колосниковой золы)»

Ефремова Инна Сергеевна

Ключевые слова: отходы, технологическая линия, колосниковая зола.

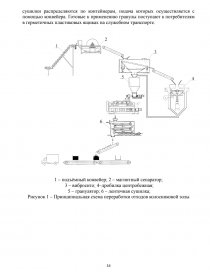
В курсовом проекте разработана технологическая линия по переработке колосниковой золы в минеральное удобрение. Выполнен подбор оборудования, входящего в технологическую линию. Произведён ряд расчётов, связанных с режимом работы технологической линии, производительностью оборудования и потребностью в энергетических ресурсах. Проведена оценка воздействия на окружающую среду и доказан положительный эффект от введения дополнительной технологической линии в процесс деревообработки.

Работа включает: 26 страниц, 8 таблиц. Использованных источников – 5.


[pic 1]СОДЕРЖАНИЕ

[pic 2]

Задание.......................................................................................................................

Аннотация…………………………………………………………………………..

Введение..................................................................... ...............................................

Основная часть……………………………………………………………………..

1 Выбор и обоснование технологического процесса переработки отходов……

2 Описание процесса переработки………………...................................................

...

Скачать:   txt (66.3 Kb)   pdf (630.8 Kb)   docx (881.8 Kb)  
Продолжить читать еще 20 страниц(ы) »
Доступно только на Essays.club