Essays.club - Получите бесплатные рефераты, курсовые работы и научные статьи
Поиск

Программирование циклического процесса. Типы циклов

Автор:   •  Ноябрь 7, 2019  •  Лабораторная работа  •  862 Слов (4 Страниц)  •  615 Просмотры

Страница 1 из 4

Федеральное государственное бюджетное образовательное учреждение высшего образования

[pic 1]

«Московский государственный технический университет
имени Н.Э. Баумана»

(национальный исследовательский университет)

(МГТУ им. Н.Э. Баумана)

ФАКУЛЬТЕТ                       ИНФОРМАТИКА И СИСТЕМЫ УПРАВЛЕНИЯ 

КАФЕДРА                            КОМПЬЮТЕРНЫЕ СИСТЕМЫ И СЕТИ (ИУ6)

Отчет

по лабораторной работе № 3

Название лабораторной работы: Программирование циклического процесса. Типы циклов.

Дисциплина: Основы программирования

                   Студент   гр.   ИУ-6 13Б                ___________               _____________

                                                                                       (Подпись, дата)                          (И.О. Фамилия)

       

                   Преподаватель                       __________________   __________________  

                                                                                       (Подпись, дата)                            (И.О. Фамилия)  

Москва, 2019

Задание: Рассмотреть решение предложенной задачи с использованием всех трех видов циклов. Отладить программу с наиболее рациональным вариантом цикла. Обосновать выбор.

Дано двузначное число k. Определить k-ю цифру последовательности 248163264128256... (степени 2). Массивов и строк не использовать.

Код программы:(через цикл while)

program Project3;

{$APPTYPE CONSOLE}

uses SysUtils;

var v,i,k,g,t:integer;

begin

writeln('vvedute k');

readln(k);

v:=2;

i:=1;

t:=0;

while i

begin

      writeln('v=', v);

      v:=v*2;

      i:=i+1;

      t:=v;

      while (t div 10<>0) do

        begin

          t:=t div 10;

          i:=i+1;

        end;

      writeln('-----')

end;

while i > k do

begin

g:=v div 10;

v:=v div 10;

i:=i-1;

end;

if i=k then

begin

g:=v mod 10;

writeln(g);

end;

readln;

end.

Результат программы:

Таблица 1 – результат программы.

Исходные данные

Ответ

Результат программы

13

2

2

20

0

0

25

4

4

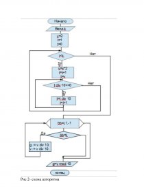
Схема алгоритма:

[pic 2]

Рис 1-схема алгоритма

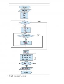
Код программы: (через цикл for)

program Project3;

{$APPTYPE CONSOLE}

uses SysUtils;

var bb,v,i,k,g,t:integer;

...

Скачать:   txt (5.3 Kb)   pdf (277.5 Kb)   docx (59.8 Kb)  
Продолжить читать еще 3 страниц(ы) »
Доступно только на Essays.club