Essays.club - Получите бесплатные рефераты, курсовые работы и научные статьи
Поиск

Потенциомерия. Индикаторные электроды: классификация, примеры, характеристики. Электроды сравнения

Автор:   •  Июнь 7, 2018  •  Реферат  •  5,031 Слов (21 Страниц)  •  765 Просмотры

Страница 1 из 21

Министерство здравоохранения Российской Федерации
Государственное бюджетное образовательное учреждение
высшего профессионального образования
ПЕРВЫЙ МОСКОВСКИЙ ГОСУДАРСТВЕННЫЙ МЕДИЦИНСКИЙ
УНИВЕРСИТЕТ имени И.М. СЕЧЕНОВА
Кафедра: Аналитической, физической и коллоидной химии

РЕФЕРАТ

        

ПОТЕНЦИОМЕТРИЯ. ИНДИКАТОРНЫЕ ЭЛЕКТРОДЫ: КЛАССИФИКАЦИЯ, ПРИМЕРЫ, ХАРАКТЕРИСТИКИ. ЭЛЕКТРОДЫ СРАВНЕНИЯ

                                                                             Работу выполнили:
                                                                            Харламова Алеся Андреевна                                                                                                                                                                                                                                  
                                                                            Рогожкина Екатерина Сергеевна

                                                                             Группа 7
                                                                            Курс 3
                                                                            Факультет ИФиТМ

                                                                             Научный руководитель:
                                                                            Грибанова Светлана Васильевна

Москва-2016

ОГЛАВЛЕНИЕ

  1. ВВЕДЕНИЕ        3
  2. ИСТОРИЯ РАЗВИТИЯ        4
  3. ОБЩАЯ ХАРАКТЕРИСТИКА ПОТЕНЦИОМЕТРИЧЕСКОГО ТИТРОВАНИЯ        9

3.1 ПРИНЦИП МЕТОДА        9

3.2 ВИДЫ  ЭЛЕКТРОДОВ        11

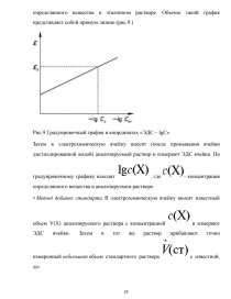
  1. ПРИМЕНЕНИЕ ПОТЕНЦИОМЕТРИИ ДЛЯ ОПРЕДЕЛЕНИЯ КОНЦЕНТРАЦИИ ВЕЩЕСТВА         25
  2. ЗАКЛЮЧЕНИЕ        37
  3. СПИСОК ЛИТЕРАТУРЫ        38

  1. ВВЕДЕНИЕ

Ионометрия в настоящее время представляет собой достаточно широкую область науки и техники и играет важную роль в аналитической химии. Основная задача ионометрии - изучение и разработка различного рода ионоселективных электродов. История развития мембранных электродов связана с исследованиями физиологических процессов.

  1. ИСТОРИЯ РАЗВИТИЯ

Взаимосвязь между электрическими и физиологическими процессами была обнаружена в 1791 г. Л. Гальвани в ходе его классических экспериментов с мышечными и нервными волокнами лягушки. Несмотря на выдающиеся результаты Гальвани, исследования электрофизиологических явлений несколько десятилетий оставались без внимания. М. Фарадей изучал электричество, производимое электрическим скатом, но только с целью удостовериться, что это «животное» электричество имеет ту же природу, что и другие виды электричества, например «вольтово» электричество, создаваемое электрической машиной Фарадея, или «гальваническое» электричество от гальванического элемента.

В 1848 г. Дюбуа-Реймон высказал мысль, что поверхности биологических структур имеют общее свойство с электродом в гальваническом элементе, и именно это свойство является причиной биоэлектрических явлений, наблюдаемых в поврежденных тканях. Свойства биологических мембран не могли быть, однако, объяснены до тех пор, пока не были сформулированы по крайней мере основные положения электрохимии простых мембранных моделей. Термодинамические зависимости для мембранных равновесий были получены Гиббсом в 1875 г. Однако, поскольку теория растворов электролитов впервые была разработана Аррениусом только в 1887 г., Гиббс не использовал понятий ни ионов, ни электрических потенциалов.

Следующим значительным шагом вперед явились работы Нернста и Планка по транспорту ионов в растворах электролитов. В этих работах было уже дано определение диффузионного потенциала. Диффузионный потенциал возникает в том случае, когда подвижности электрически заряженных компонентов электролита различаются. Понятие диффузионного потенциала является важным как для описания условий ионного транспорта внутри мембран, так и для количественного определения потенциала жидкостного соединения.

Понятие потенциала, возникающего на границе мембрана — раствор, как основного свойства поверхности мембраны определено Нернстом и Ризенфельдом, которые установили величину потенциала для поверхности раздела между двумя несмешивающимися жидкостями.

...

Скачать:   txt (69.3 Kb)   pdf (824.9 Kb)   docx (546.1 Kb)  
Продолжить читать еще 20 страниц(ы) »
Доступно только на Essays.club