Essays.club - Получите бесплатные рефераты, курсовые работы и научные статьи
Поиск

Проектирование объемного гидропривода с цикловым программным управлением

Автор:   •  Март 30, 2023  •  Контрольная работа  •  2,969 Слов (12 Страниц)  •  289 Просмотры

Страница 1 из 12

По ГОСТ 8734-75 принимаем для сливного трубопровода трубу стальную бесшовную холодно-деформируемую с толщиной стенки [pic 1]δсл2 = 2,0 мм  и наружным диаметром dсл.нар2 = 29 мм.

[pic 2]м/с.

Для сливного  трубопровода Q=20 л/мин

[pic 3] м.

По ГОСТ 16516-80 принимаем dсл3 = 16 м.

[pic 4] мм.

По ГОСТ 8734-75 принимаем для сливного трубопровода трубу стальную бесшовную холодно-деформируемую с толщиной стенки [pic 5]δсл3 = 2,0 мм  и наружным диаметром dсл.нар3 = 20 мм.

[pic 6]м/с.

3.10.2 Разработка монтажной схемы трубопроводов

Трубопроводы являются важной частью всей гидравлической системы. В них энергия жидкости передаётся на большие расстояния. Трубопроводы должны выдерживать высокие давления, пульсацию и вибрации которым подвергается система.

Система трубопроводов – это соединительные трубопроводы между гидравлическими агрегатами и потребителями. При проектировании системы трубопроводов исходят из определённых диаметров и из имеющихся в обычной продаже трубопроводов и соединительных элементов для них. При проектировании необходимо учитывать прокладку трасс их доступность и безопасность. При проектировании систем трубопроводов должны учитываться следующие аспекты:

  • величины давления;
  • величины скоростей;
  • внешние факторы;
  • чистота;
  • возможности обзора, монтажа и демонтажа;
  • безопасность, предотвращающая повреждения;
  • наличие контрольных устройств;
  • качество материалов;
  • крепление.

Для уменьшения возможности скопления механических загрязнений и исключения остатков технологических загрязнений гидролинии необходимо делать плавными, без резких изгибов, переходов и глухих камер, а их внутренние поверхности обрабатывать очень чисто, иногда прибегая к полированию. Иногда по условиям компоновки применяют резкие изгибы каналов в виде Г-образных штуцеров и сложных сверлений в корпусе или резкие переходы от одного сечения к другому.

Приступая к монтажу трубопровода, следует проверить правильность выбора его диаметра; следует тщательно очистить трубопровод от окалины, грязи и ржавчины. Внутренние поверхности должны быть протравлены и промыты в специальных промывочных ваннах, просушены сухим сжатым воздухом и закупорены до начала установки в машину.

Скобы для крепления труб следует устанавливать как можно ближе к коленам или изгибам. Расстояние между опорами или скобами выбирают в зависимости от наружного диаметра трубы.

Ко всем элементам трубопровода необходимо иметь свободный доступ. Трубопроводы должны отсоединяться без снятия агрегатов.

Гидравлические трубопроводы следует проектировать без местных возвышений, чтобы в них не собирался воздух, а также без изгибов, препятствующих сливу жидкости.

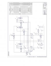
Монтажная схема трубопроводов представляет собой эскиз, на котором схематично изображаются насосная установка, гидродвигатели и соединяющие их трубопроводы (только напорная и сливная линии). При этом необходимо указать примерную длину участков и их диаметры.

Монтажная схема трубопроводов приведена на рисунке 13, где указано:

0 – всасывающий участок (dвс = 40 мм, l=200 мм, [pic 7]вс = 1,3 м/с), вход в трубопровод при острых кромках, 1 поворот;

1 – напорный участок (dнап1 = 32 мм, l=1100 мм, [pic 8]нап1 = 3,01 м/с), 2 поворота, 2 угольника;

2 –напорный участок к Ц1 (dнап2 = 16 мм, l=1450мм, [pic 9]нап2 = 3,32 м/с) 3 угольника, 1 тройник, 1 поворот;

3 – напорный участок к М (dнап3 = 25 мм, l=610 мм, [pic 10]нап3 = 3,57  м/с), 2 угольника;

4 – участок слива из Ц1 (dсл2 = 25 мм, l=410 мм, [pic 11]сл2 = 1,36 [pic 12]м/с), 2 угольника, 1 поворот;

...

Скачать:   txt (40.4 Kb)   pdf (2.5 Mb)   docx (2.3 Mb)  
Продолжить читать еще 11 страниц(ы) »
Доступно только на Essays.club