Essays.club - Получите бесплатные рефераты, курсовые работы и научные статьи
Поиск

Разработка схемы радиоприемного устройства

Автор:   •  Май 5, 2019  •  Курсовая работа  •  3,054 Слов (13 Страниц)  •  662 Просмотры

Страница 1 из 13

САНКТ-ПЕТЕРБУРГСКОЕ ГОСУДАРСТВЕННОЕ БЮДЖЕТНОЕ ПРОФЕССИОНАЛЬНОЕ ОБРАЗОВАТЕЛЬНОЕ УЧРЕЖДЕНИЕ

ПОЛИТЕХНИЧЕСКИЙ КОЛЛЕДЖ ГОРОДСКОГО ХОЗЯЙСТВА

КУРСОВОЙ ПРОЕКТ

по МДК 02.01.01 Радиоприемные и радиопередающие устройства

Тема: Разработка схемы радиоприемного устройства

ПОЯСНИТЕЛЬНАЯ ЗАПИСКА

ПКГХ.КП.11.02.02.РЭ-14-7с.01 ПЗ

Листов ______

Выполнил студент: Баринов Н.Н. группа РЭ-14-7с

Преподаватель: Виноградов Ю.Н.

Санкт-Петербург

2017 г.

Содержание

1. Задание на курсовой проект3

2. Обоснование технического облика радиоприёмного устройства4

3. Проектирование входной цепи9

4. Проектирование УРЧ19

5. Проектирование тракта промежуточной частоты и детектора30

6. Описание конструкции35

7. Алгоритм поиска неисправности35

Заключение37

Список использованных источников38

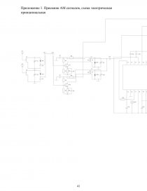
Приложение 1. Приемник АМ сигналов, схема электрическая принципиальная39

1. Задание на курсовой проект

N п/п

Параметр

Значение

1

Диапазон принимаемых частот, МГц

3…10

2

Чувствительность, мкВ

3.4

3

Ширина спектра сообщения, кГц

4.4

4

Избирательность по каналу прямого прохождения, дБ

64

5

Избирательность по зеркальному каналу, дБ

49

6

Избирательность по соседнему каналу, дБ

53

7

Эффективность системы АРУ

70/11

8

Тип модуляции

АМ

9

Тип сигнала

А

2. Обоснование технического облика радиоприёмного устройства

Выбор схемы построения. В силу диапазона для работы приёмника (КВ), требований к чувствительности приёмника (3.4 мкВ) и избирательности по соседнему каналу (53 дБ) выбор был сделан в пользу супергетеродинной схемы.

Расчет полосы пропускания. Расчет полосы пропускания на уровне 0.707 осуществлялся по формуле:

[pic 1]

где [pic 2] - ширина спектра, [pic 3] - доплеровский сдвиг; [pic 4] и [pic 5] - нестабильности частот сигнала и гетеродина; [pic 6] и [pic 7] - неточности настроек частот гетеродина и УПЧ.

Расчет ширины спектра [pic 8] был проведен по подходящей формуле из таблицы 1.2[1].

[pic 9]

где [pic 10] - максимальная частота спектра модулирующего сигнала.

В силу отсутствия в техническом задании конкретных данных о параметрах модуляции сигнала, в расчётах были использованы их максимальные значения из таблицы 1.3 [1].

Таким образом

 .[pic 11]

Максимальный доплеровский сдвиг несущей частоты принимаемого сигнала [pic 12],обусловленный взаимным перемещением источника сигнала и приемника с радиальной скоростью [pic 13], рассчитывается по формуле:

[pic 14]

Будем считать, что Vp не превышает 1000 км/ч, тогда

[pic 15]

При определении нестабильности частоты гетеродина исходим из того, что  должна быть порядка величины[pic 17],[pic 18] и что  должна быть взята из таблицы 1.9 [1], . [pic 16][pic 19][pic 20]

.[pic 21]

В таком случае получаем

[pic 22]

В задании отсутствуют сведения о нестабильности частоты сигнала, поэтому было взято значение [pic 23] т.к. станция подвижная .[pic 24]

Значения неточности частот настройки гетеродина и тракта усиления промежуточной частоты рассчитываются по эмпирическим формулам 1.5[1] и 1.4[1].

...

Скачать:   txt (44.5 Kb)   pdf (2.2 Mb)   docx (1.6 Mb)  
Продолжить читать еще 12 страниц(ы) »
Доступно только на Essays.club