Essays.club - Получите бесплатные рефераты, курсовые работы и научные статьи
Поиск

CRM система для малого бізнесу на мобільній платформі

Автор:   •  Декабрь 5, 2018  •  Курсовая работа  •  5,186 Слов (21 Страниц)  •  714 Просмотры

Страница 1 из 21

АНОТАЦІЯ[pic 2]

Структура та обсяг роботи. Пояснювальна записка дипломного проекту складається з п’яти розділів, містить 66 сторінок, 27 рисунків, 9 таблиць, 5  джерел.

Дипломний проект присвячений розробці iOS-додатку який являє собою CRM систему для малого, який реалізує весь основний функціонал, який необхідно для проведення купівлі-продажу товару.

 У розділі інформаційного забезпечення визначено вхідні та вихідні дані всієї системи, а також розроблена структура бази даних.

Розділ математичного забезпечення присвячений опису прогнозу продаж за певний період.

Розділ програмного забезпечення представляє архітектуру програмного продукту. Описані основні архітектурні рішення. Наведені діаграми класів.

У технологічному розділі наведено керівництво користувача, а також випробування програмного продукту.

 

 МОБІЛЬНИЙ ДОДАТОК, CRM, iOS

[pic 3][pic 4][pic 5]

ABSTRACT

The structure and content of work. Explanatory note to diploma consists of five chapters, contains 66 pages, 27 figures, 9 tables and 5 references.

 The information support section defines input and output data of the system, and database structure.

The section of mathematical support describes finding parameters that defines daily water consumption from various options.

The software section presents architectural solutions and class diagram.

The technology section provides user manual and software test.

iOS-APPLICATION, MOBILE APPLICATION, CRM, iOS


ЗМІСТ

Вступ        6

1        Загальні положення        8

1.1        Опис предметного середовища        8

1.2        Опис функціональності моделі        9

1.3        Огляд наявних аналогів        10

1.4        Постановка задачі        13

1.4.1        Призначення розробки        13

1.4.2        Цілі та задачі розробки        13

Висновок до розділу        14

2        Інформаційне забезпечення        15

2.1        Вхідні дані        15

2.3        Опис структури бази даних        17

Висновок до розділу        22

3        Математичне забезпечення        23

3.1        Змістовна постановка задачі        23

3.2        Математична постановка задачі        23

Висновки до розділу        33

4        Програмне та технічне забезпечення        34

4.1        Засоби розробки        34

4.2        Вимоги до складу і параметрів технічних засобів        37

4.2.1        Екрани        37

4.3        Архітектура програмного забезпечення        38

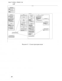
4.3.1        Діаграма класів        38

Висновок до розділу        40

5        Технологічний розділ        41

5.1        Керівництво користувача        41

6        Висновки        55

7        Перелік посилань        56

ДОДАТОК А        57



Вступ

Сьогодні термін CRM або, як це звучить у перекладі "управління взаємовідносинами з клієнтами", не сходить зі сторінок ділової преси та Інтернет-порталів. Як тільки його не називали. І "культура", і "звичка", і "Процес", і "філософія", і "система". Ось визначення, близьке до англомовного джерела: "СRM - це клієнтоорієнтована стратегія, заснована на використанні передових управлінських та інформаційних технологій, за допомогою яких компанія вибудовує взаємовигідні відносини зі своїми клієнтами ". Ось схоже визначення, яке дозволяє поглянути на поняття дещо з іншого боку: "CRM - це технологія, націлена на завоювання, задоволення і збереження платоспроможних Клієнтів ".

...

Скачать:   txt (66.4 Kb)   pdf (1 Mb)   docx (523.3 Kb)  
Продолжить читать еще 20 страниц(ы) »
Доступно только на Essays.club