Essays.club - Получите бесплатные рефераты, курсовые работы и научные статьи
Поиск

Схемы алгоритмов программ

Автор:   •  Май 24, 2019  •  Контрольная работа  •  386 Слов (2 Страниц)  •  568 Просмотры

Страница 1 из 2

МИНИСТЕРСТВО ОБРАЗОВАНИЯ И НАУКИ РОССИЙСКОЙ ФЕДЕРАЦИИ

Федеральное государственное бюджетное образовательное учреждение              высшего образования

«ТЮМЕНСКИЙ ИНДУСТРИАЛЬНЫЙ УНИВЕРСИТЕТ»

Институт геологии и нефтегазодобычи

Кафедра кибернетических систем

ОТЧЕТ

по выполнению работы

на тему: «Схемы алгоритмов программ»

по дисциплине: «Основы инженерного проектирования»

Выполнил:  

Группа:

Проверил:

Тюмень

ТИУ

2019

Линейные алгоритмы

  1. Даны числа a, b. Найдите их среднее арифметическое и среднее геометрическое (схема 1).
  2. Напишите программу, которая вводит с клавиатуры числа и последовательно вычисляет следующие выражения: , , , ,  (схема 2)[pic 1][pic 2][pic 3][pic 4][pic 5][pic 6]

       [pic 7]                                                                   [pic 8]

                           Схема 1.                                                                                Схема 2.

Разветвляющиеся алгоритмы

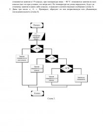
  1. В Тюменской области школьные занятия зимой отменяются по следующим правилам: при температуре ниже  отменяются занятия в 1-4 классах, при температуре ниже  отменяются занятия в 1-9 классах, при температуре ниже  отменяются занятия во всех классах (все это при условии, что ветра нет). По температуре на улице определите, будут ли отменены занятия в каких-либо классах, и выведите соответствующее сообщение (схема 3).[pic 9][pic 10][pic 11]
  2. Даны три числа , , . Проверьте, образуют ли они возрастающую или убывающую последовательность (схема 4).[pic 12][pic 13][pic 14]

[pic 15]

Схема 3.

[pic 16]

Схема 4.

Циклические алгоритмы

  1. Дано число  – стоимость 1 кг яблок. Выведите стоимости 100 г, 200 г, 300 г, …, 3 кг яблок (схема 5).[pic 17]

[pic 18]

...

Скачать:   txt (2.9 Kb)   pdf (280.5 Kb)   docx (616.2 Kb)  
Продолжить читать еще 1 страницу »
Доступно только на Essays.club