Essays.club - Получите бесплатные рефераты, курсовые работы и научные статьи
Поиск

Разработка сетевой многопользовательской игры «Крестики-Нолики»

Автор:   •  Январь 14, 2018  •  Курсовая работа  •  1,911 Слов (8 Страниц)  •  1,327 Просмотры

Страница 1 из 8

Министерство образования и науки Российской Федерации

Федеральное агентство по образованию

Государственное образовательное учреждение высшего профессионального образования

САНКТ-ПЕТЕРБУРГСКИЙ ГОСУДАРСТВЕННЫЙ УНИВЕРСИТЕТ

ИНФОРМАЦИОННЫХ ТЕХНОЛОГИЙ

МЕХАНИКИ И ОПТИКИ

ФАКУЛЬТЕТ СРЕДНЕГО ПРОФЕССИОНАЛЬНОГО ОБРАЗОВАНИЯ

Курсовая работа

на тему «Разработка сетевой многопользовательской игры «Крестики-Нолики»»

По дисциплине Технология Разработки Программных Продуктов

Специальность Программное обеспечение вычислительной техники и

автоматизированных систем (230105)

Преподаватель:

.

Выполнил:

Санкт-Петербург

  1. Оглавление

Введение        4

1.        Постановка задачи        4

1.1        Анализ предметной области        4

1.2        Обзор аналогов        5

1.3        Постановка задачи        7

2.        Определение требований        8

2.1        Моделирование требований        8

2.2        Выбор модели жизненного цикла        8

2.3        Описание выполняемого технического задания        9

3.        Проектирование        10

3.1        Выбор модели системы        10

3.2        Проектирование структуры системы        10

3.3        Проектирование логики работы        11

3.4        Проектирование интерфейса        14

4.        Программная документация        15

4.1        Инструкция по установке        15

4.2        Инструкция пользователя        15

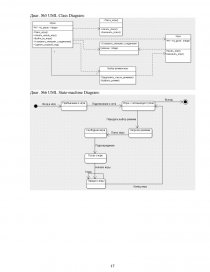
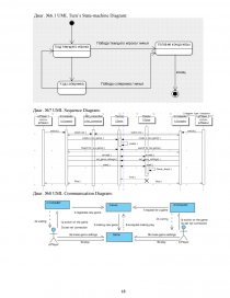
Приложение 1 Диаграммы        16

Приложение 2 Техническое задание        20

1.        Назначение разработки        20

2.        Цель и задачи        20

3.        Требования к разработке        20

3.1        Описание классов пользователей        20

3.2        Требования к функциональным характеристикам        20

3.3        Описание входных и выходных данных        21

3.4        Модель работы продукта разработки        22

3.5        Требования к надежности        22

3.6        Требования к аппаратно-программному комплексу        22

3.7        Требования к технологиям разработки        23

3.8        Требования к составу технических средств при эксплуатации        23


  1. Введение

Серверная часть программы устанавливается на компьютер, подключённый к сети. На двух компьютерах, подключённых к сети, устанавливается клиентская часть (или  осуществляется доступ через web-браузер) на двух и более компьютерах. Клиентская часть подключается к серверу, устанавливая соединение между двумя пользователями и обеспечивая сеанс игры «Крестики-Нолики».

...

Скачать:   txt (23 Kb)   pdf (1.1 Mb)   docx (1.2 Mb)  
Продолжить читать еще 7 страниц(ы) »
Доступно только на Essays.club